• 文献检索
  • 文档翻译
  • 深度研究
  • 学术资讯
  • Suppr Zotero 插件Zotero 插件
  • 邀请有礼
  • 套餐&价格
  • 历史记录
应用&插件
Suppr Zotero 插件Zotero 插件浏览器插件Mac 客户端Windows 客户端微信小程序
定价
高级版会员购买积分包购买API积分包
服务
文献检索文档翻译深度研究API 文档MCP 服务
关于我们
关于 Suppr公司介绍联系我们用户协议隐私条款
关注我们

Suppr 超能文献

核心技术专利:CN118964589B侵权必究
粤ICP备2023148730 号-1Suppr @ 2026

文献检索

告别复杂PubMed语法,用中文像聊天一样搜索,搜遍4000万医学文献。AI智能推荐,让科研检索更轻松。

立即免费搜索

文件翻译

保留排版,准确专业,支持PDF/Word/PPT等文件格式,支持 12+语言互译。

免费翻译文档

深度研究

AI帮你快速写综述,25分钟生成高质量综述,智能提取关键信息,辅助科研写作。

立即免费体验

发酵糯米提取物通过减轻肠道屏障功能、改善肠道微生物群和炎症来减轻右旋葡聚糖硫酸钠诱导的溃疡性结肠炎。

Fermented Glutinous Rice Extract Mitigates DSS-Induced Ulcerative Colitis by Alleviating Intestinal Barrier Function and Improving Gut Microbiota and Inflammation.

作者信息

Kim Kwang-Youn, Son Jae Dong, Hwang Su-Jin, Lee Jong Kwang, Park Jae Young, Park Kwang Il, Oh Tae Woo

机构信息

Korean Medicine (KM)-Application Center, Korea Institute of Oriental Medicine (KIOM), Daegu 41062, Republic of Korea.

Department of Veterinary Physiology, College of Veterinary Medicine, Gyeongsang National University, Jinju 52828, Republic of Korea.

出版信息

Antioxidants (Basel). 2023 Jan 31;12(2):336. doi: 10.3390/antiox12020336.

DOI:10.3390/antiox12020336
PMID:36829894
原文链接:https://pmc.ncbi.nlm.nih.gov/articles/PMC9951866/
Abstract

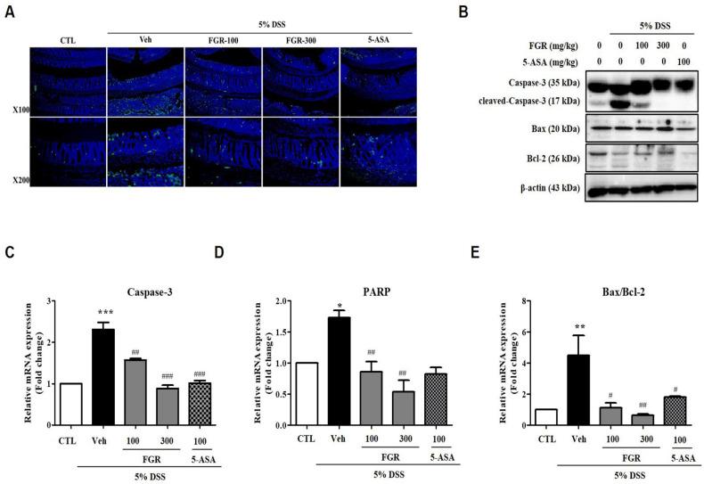
Ulcerative colitis (UC) is an inflammatory bowel disease caused by various factors, including intestinal inflammation and barrier dysfunction. Herein, we determined the effects of fermented glutinous rice (FGR) on the expression of tight junction proteins and levels of inflammation and apoptosis in the dextran sodium sulfate (DSS)-induced acute colitis model. FGR was orally administered once per day to C57BL/6J mice with colitis induced by 5% DSS in drinking water. FGR administration recovered DSS-induced body weight loss and irregularly short colon lengths. FGR inhibited the DSS-induced decrease in FITC-dextran (FD)-4 permeability and myeloperoxidase activity. Moreover, FGR treatment repaired the reduction of zonula occluden-1 (ZO-1) and occludin expression and the increase in claudin-2 expression in colonic tissue relative to that following DSS administration. FGR treatment significantly recovered expression of cytokines, such as tumor necrosis factor (TNF)-α, interleukin (IL)-6, and IL-1β, in serum or respective mRNA expression in colonic tissue relative to that following DSS administration. FGR regulated levels of oxidative stress-related factors, such as malondialdehyde and glutathione, and the activity of catalase and superoxide dismutase in the colon tissue of the DSS-induced acute colitis mice model. Furthermore, FGR treatment inhibited apoptosis by reducing the activity of caspase-3 and the ratio of Bcl-2 associated X (Bax)/B-cell lymphoma 2 (Bcl-2). Collectively, FGR treatment protected the intestinal barrier from dysfunction and inhibited inflammation and apoptosis in DSS-induced colitis. Therefore, FGR may decrease the inflammatory response and be a candidate for treating and prevention inflammatory bowel disease by protecting the intestinal integrity.

摘要

溃疡性结肠炎(UC)是一种由多种因素引起的炎症性肠病,包括肠道炎症和屏障功能障碍。在此,我们确定了发酵糯米(FGR)对葡聚糖硫酸钠(DSS)诱导的急性结肠炎模型中紧密连接蛋白表达、炎症水平和细胞凋亡的影响。将FGR每天口服一次给予饮用含5% DSS的水诱导结肠炎的C57BL/6J小鼠。给予FGR可恢复DSS诱导的体重减轻和结肠长度不规则缩短。FGR抑制了DSS诱导的异硫氰酸荧光素-葡聚糖(FD)-4通透性降低和髓过氧化物酶活性。此外,与给予DSS后相比,FGR处理修复了结肠组织中闭合蛋白-1(ZO-1)和闭合蛋白表达的降低以及紧密连接蛋白-2表达的增加。与给予DSS后相比,FGR处理显著恢复了血清中细胞因子如肿瘤坏死因子(TNF)-α、白细胞介素(IL)-6和IL-1β的表达或结肠组织中各自的mRNA表达。FGR调节了DSS诱导的急性结肠炎小鼠模型结肠组织中氧化应激相关因子如丙二醛和谷胱甘肽的水平以及过氧化氢酶和超氧化物歧化酶的活性。此外,FGR处理通过降低半胱天冬酶-3的活性和Bcl-2相关X蛋白(Bax)/B细胞淋巴瘤2(Bcl-2)的比值来抑制细胞凋亡。总体而言,FGR处理保护肠道屏障功能,抑制DSS诱导的结肠炎中的炎症和细胞凋亡。因此,FGR可能减轻炎症反应,并且通过保护肠道完整性可能成为治疗和预防炎症性肠病的候选药物。

https://cdn.ncbi.nlm.nih.gov/pmc/blobs/9785/9951866/7d6adb780f5b/antioxidants-12-00336-g008.jpg
https://cdn.ncbi.nlm.nih.gov/pmc/blobs/9785/9951866/74bf0fec1377/antioxidants-12-00336-g001.jpg
https://cdn.ncbi.nlm.nih.gov/pmc/blobs/9785/9951866/47163c8a4861/antioxidants-12-00336-g002.jpg
https://cdn.ncbi.nlm.nih.gov/pmc/blobs/9785/9951866/8eb4e6c442d1/antioxidants-12-00336-g003.jpg
https://cdn.ncbi.nlm.nih.gov/pmc/blobs/9785/9951866/c18fbd672e7a/antioxidants-12-00336-g004.jpg
https://cdn.ncbi.nlm.nih.gov/pmc/blobs/9785/9951866/f3bc87c53c79/antioxidants-12-00336-g005.jpg
https://cdn.ncbi.nlm.nih.gov/pmc/blobs/9785/9951866/89dda5f145aa/antioxidants-12-00336-g006.jpg
https://cdn.ncbi.nlm.nih.gov/pmc/blobs/9785/9951866/b68553453fe8/antioxidants-12-00336-g007.jpg
https://cdn.ncbi.nlm.nih.gov/pmc/blobs/9785/9951866/7d6adb780f5b/antioxidants-12-00336-g008.jpg
https://cdn.ncbi.nlm.nih.gov/pmc/blobs/9785/9951866/74bf0fec1377/antioxidants-12-00336-g001.jpg
https://cdn.ncbi.nlm.nih.gov/pmc/blobs/9785/9951866/47163c8a4861/antioxidants-12-00336-g002.jpg
https://cdn.ncbi.nlm.nih.gov/pmc/blobs/9785/9951866/8eb4e6c442d1/antioxidants-12-00336-g003.jpg
https://cdn.ncbi.nlm.nih.gov/pmc/blobs/9785/9951866/c18fbd672e7a/antioxidants-12-00336-g004.jpg
https://cdn.ncbi.nlm.nih.gov/pmc/blobs/9785/9951866/f3bc87c53c79/antioxidants-12-00336-g005.jpg
https://cdn.ncbi.nlm.nih.gov/pmc/blobs/9785/9951866/89dda5f145aa/antioxidants-12-00336-g006.jpg
https://cdn.ncbi.nlm.nih.gov/pmc/blobs/9785/9951866/b68553453fe8/antioxidants-12-00336-g007.jpg
https://cdn.ncbi.nlm.nih.gov/pmc/blobs/9785/9951866/7d6adb780f5b/antioxidants-12-00336-g008.jpg

相似文献

1
Fermented Glutinous Rice Extract Mitigates DSS-Induced Ulcerative Colitis by Alleviating Intestinal Barrier Function and Improving Gut Microbiota and Inflammation.发酵糯米提取物通过减轻肠道屏障功能、改善肠道微生物群和炎症来减轻右旋葡聚糖硫酸钠诱导的溃疡性结肠炎。
Antioxidants (Basel). 2023 Jan 31;12(2):336. doi: 10.3390/antiox12020336.
2
Ethanol Extract Alleviates Interleukin-6-Induced Barrier Dysfunction and Dextran Sodium Sulfate-Induced Colitis by Improving Intestinal Barrier Function and Reducing Inflammation.乙醇提取物通过改善肠道屏障功能和减轻炎症缓解白细胞介素-6 诱导的屏障功能障碍和葡聚糖硫酸钠诱导的结肠炎。
J Immunol Res. 2018 Oct 8;2018:5718396. doi: 10.1155/2018/5718396. eCollection 2018.
3
Modified Gegen Qinlian decoction ameliorated ulcerative colitis by attenuating inflammation and oxidative stress and enhancing intestinal barrier function in vivo and in vitro.加味葛根芩连汤通过减轻体内和体外的炎症和氧化应激以及增强肠道屏障功能来改善溃疡性结肠炎。
J Ethnopharmacol. 2023 Sep 15;313:116538. doi: 10.1016/j.jep.2023.116538. Epub 2023 Apr 21.
4
Propionate Ameliorates Dextran Sodium Sulfate-Induced Colitis by Improving Intestinal Barrier Function and Reducing Inflammation and Oxidative Stress.丙酸盐通过改善肠道屏障功能、减轻炎症和氧化应激来缓解葡聚糖硫酸钠诱导的结肠炎。
Front Pharmacol. 2016 Aug 15;7:253. doi: 10.3389/fphar.2016.00253. eCollection 2016.
5
Effect of Polycan, a β-Glucan from SM-2001, on Inflammatory Response and Intestinal Barrier Function in DSS-Induced Ulcerative Colitis.SM-2001 来源的β-葡聚糖 Polycan 对 DSS 诱导的溃疡性结肠炎炎症反应和肠道屏障功能的影响。
Int J Mol Sci. 2023 Sep 30;24(19):14773. doi: 10.3390/ijms241914773.
6
Canna x generalis L.H. Bailey rhizome extract ameliorates dextran sulfate sodium-induced colitis via modulating intestinal mucosal dysfunction, oxidative stress, inflammation, and TLR4/ NF-ҡB and NLRP3 inflammasome pathways.汉麻根茎提取物通过调节肠道黏膜功能障碍、氧化应激、炎症以及 TLR4/NF-ҡB 和 NLRP3 炎性小体通路改善葡聚糖硫酸钠诱导的结肠炎。
J Ethnopharmacol. 2021 Apr 6;269:113670. doi: 10.1016/j.jep.2020.113670. Epub 2020 Dec 8.
7
Berberine alleviates dextran sodium sulfate-induced colitis by improving intestinal barrier function and reducing inflammation and oxidative stress.黄连素通过改善肠道屏障功能、减轻炎症和氧化应激来缓解葡聚糖硫酸钠诱导的结肠炎。
Exp Ther Med. 2017 Jun;13(6):3374-3382. doi: 10.3892/etm.2017.4402. Epub 2017 Apr 28.
8
2'-Fucosyllactose and 3-Fucosyllactose Alleviates Interleukin-6-Induced Barrier Dysfunction and Dextran Sodium Sulfate-Induced Colitis by Improving Intestinal Barrier Function and Modulating the Intestinal Microbiome.2'-岩藻糖基乳糖和 3-岩藻糖基乳糖通过改善肠道屏障功能和调节肠道微生物群缓解白细胞介素-6 诱导的屏障功能障碍和葡聚糖硫酸钠诱导的结肠炎。
Nutrients. 2023 Apr 12;15(8):1845. doi: 10.3390/nu15081845.
9
Effect of toll-like receptor 3 agonist poly I:C on intestinal mucosa and epithelial barrier function in mouse models of acute colitis.Toll样受体3激动剂聚肌胞苷酸对急性结肠炎小鼠模型肠黏膜及上皮屏障功能的影响
World J Gastroenterol. 2017 Feb 14;23(6):999-1009. doi: 10.3748/wjg.v23.i6.999.
10
Supplementation With Chinese Medicinal Plant Extracts From and Mitigates Colonic Inflammation by Regulating Oxidative Stress and Gut Microbiota in a Colitis Mouse Model.中药提取物 和 对结肠炎模型小鼠的结肠炎症具有缓解作用,其机制与调控氧化应激和肠道菌群有关。
Front Cell Infect Microbiol. 2022 Jan 4;11:798052. doi: 10.3389/fcimb.2021.798052. eCollection 2021.

引用本文的文献

1
Baicalein from mitigates oxidative stress through the IIS pathway in a model of ulcerative colitis.黄芩素通过胰岛素/胰岛素样生长因子信号通路减轻溃疡性结肠炎模型中的氧化应激。
Front Pharmacol. 2025 Jun 26;16:1592244. doi: 10.3389/fphar.2025.1592244. eCollection 2025.
2
Pre-Administration of -Derived Postbiotics Effectively Prevents Dextran Sulfate Sodium-Induced Colitis in Mice.源自 的后生元预处理可有效预防葡聚糖硫酸钠诱导的小鼠结肠炎。
Foods. 2025 Mar 23;14(7):1109. doi: 10.3390/foods14071109.
3
Hydroethanolic Extract of Willdenow Alleviates Dextran Sulfate Sodium-Induced Colitis by Enhancing Intestinal Barrier Integrity and Inhibiting Oxidative Stress and Inflammasome Activation.

本文引用的文献

1
Intestine epithelial cell-derived extracellular vesicles alleviate inflammation induced by TcdB through the activity of TGF-β1.肠道上皮细胞衍生的细胞外囊泡通过转化生长因子-β1的活性减轻由艰难梭菌毒素B诱导的炎症。
Mol Cell Toxicol. 2022 Jul 30:1-11. doi: 10.1007/s13273-022-00280-8.
2
Inflammatory bowel disease-related colorectal cancer: Past, present and future perspectives.炎症性肠病相关结直肠癌:过去、现在与未来展望
World J Gastrointest Oncol. 2022 Mar 15;14(3):547-567. doi: 10.4251/wjgo.v14.i3.547.
3
Protective effects of Ligularia fischeri root extracts against ulcerative colitis in mice through activation of Bcl-2/Bax signalings.
威尔登诺水乙醇提取物通过增强肠道屏障完整性、抑制氧化应激和炎性小体激活来减轻葡聚糖硫酸钠诱导的结肠炎。
Antioxidants (Basel). 2024 Jun 29;13(7):795. doi: 10.3390/antiox13070795.
4
mTOR signaling pathway regulation HIF-1 α effects on LPS induced intestinal mucosal epithelial model damage.mTOR信号通路调控HIF-1α对脂多糖诱导的肠黏膜上皮模型损伤的影响。
BMC Mol Cell Biol. 2024 Apr 23;25(1):13. doi: 10.1186/s12860-024-00509-5.
5
2'-Hydroxycinnamaldehyde Alleviates Intestinal Inflammation by Attenuating Intestinal Mucosal Barrier Damage Via Directly Inhibiting STAT3.2'-羟基肉桂醛通过直接抑制 STAT3 减轻肠道黏膜屏障损伤缓解肠道炎症
Inflamm Bowel Dis. 2024 Jun 3;30(6):992-1008. doi: 10.1093/ibd/izad283.
6
Natural compounds target programmed cell death (PCD) signaling mechanism to treat ulcerative colitis: a review.天然化合物靶向程序性细胞死亡(PCD)信号机制治疗溃疡性结肠炎:综述
Front Pharmacol. 2024 Feb 9;15:1333657. doi: 10.3389/fphar.2024.1333657. eCollection 2024.
7
and its derived extracellular vesicles improve DSS-induced colitis.并且其衍生的细胞外囊泡可改善葡聚糖硫酸钠诱导的结肠炎。
Front Microbiol. 2023 Nov 30;14:1304232. doi: 10.3389/fmicb.2023.1304232. eCollection 2023.
8
Effect of Polycan, a β-Glucan from SM-2001, on Inflammatory Response and Intestinal Barrier Function in DSS-Induced Ulcerative Colitis.SM-2001 来源的β-葡聚糖 Polycan 对 DSS 诱导的溃疡性结肠炎炎症反应和肠道屏障功能的影响。
Int J Mol Sci. 2023 Sep 30;24(19):14773. doi: 10.3390/ijms241914773.
9
Dietary Supplementation of Ancientino Ameliorates Dextran Sodium Sulfate-Induced Colitis by Improving Intestinal Barrier Function and Reducing Inflammation and Oxidative Stress.日粮补充 Ancientino 通过改善肠道屏障功能和减轻炎症及氧化应激来缓解葡聚糖硫酸钠诱导的结肠炎。
Nutrients. 2023 Jun 19;15(12):2798. doi: 10.3390/nu15122798.
蹄叶橐吾根提取物通过激活Bcl-2/Bax信号通路对小鼠溃疡性结肠炎的保护作用。
Phytomedicine. 2022 May;99:154006. doi: 10.1016/j.phymed.2022.154006. Epub 2022 Mar 5.
4
Curcumin Improves Epithelial Barrier Integrity of Caco-2 Monolayers by Inhibiting Endoplasmic Reticulum Stress and Subsequent Apoptosis.姜黄素通过抑制内质网应激及随后的细胞凋亡改善Caco-2单层细胞的上皮屏障完整性。
Gastroenterol Res Pract. 2021 Oct 6;2021:5570796. doi: 10.1155/2021/5570796. eCollection 2021.
5
Role of the IL23/IL17 Pathway in Crohn's Disease.IL23/IL17 通路在克罗恩病中的作用。
Front Immunol. 2021 Mar 30;12:622934. doi: 10.3389/fimmu.2021.622934. eCollection 2021.
6
FAM96A Protects Mice From Dextran Sulfate Sodium (DSS)-Induced Colitis by Preventing Microbial Dysbiosis.FAM96A 通过防止微生物失调来保护小鼠免受葡聚糖硫酸钠(DSS)诱导的结肠炎。
Front Cell Infect Microbiol. 2019 Nov 18;9:381. doi: 10.3389/fcimb.2019.00381. eCollection 2019.
7
Epidemiology of colorectal cancer: incidence, mortality, survival, and risk factors.结直肠癌的流行病学:发病率、死亡率、生存率及危险因素。
Prz Gastroenterol. 2019;14(2):89-103. doi: 10.5114/pg.2018.81072. Epub 2019 Jan 6.
8
Microbiota dysbiosis and barrier dysfunction in inflammatory bowel disease and colorectal cancers: exploring a common ground hypothesis.肠道微生物失调和炎症性肠病及结直肠癌的屏障功能障碍:探索一个共同的基础假说。
J Biomed Sci. 2018 Nov 9;25(1):79. doi: 10.1186/s12929-018-0483-8.
9
Ethanol Extract Alleviates Interleukin-6-Induced Barrier Dysfunction and Dextran Sodium Sulfate-Induced Colitis by Improving Intestinal Barrier Function and Reducing Inflammation.乙醇提取物通过改善肠道屏障功能和减轻炎症缓解白细胞介素-6 诱导的屏障功能障碍和葡聚糖硫酸钠诱导的结肠炎。
J Immunol Res. 2018 Oct 8;2018:5718396. doi: 10.1155/2018/5718396. eCollection 2018.
10
Inflammatory Bowel Disease: Updates on Molecular Targets for Biologics.炎症性肠病:生物制剂分子靶点的最新进展
Gut Liver. 2017 Jul 15;11(4):455-463. doi: 10.5009/gnl16308.