Suppr超能文献

乳腺肿瘤小鼠异种移植模型中循环肿瘤相关成纤维细胞的体内检测:肿瘤基质和化疗的影响

In Vivo Detection of Circulating Cancer-Associated Fibroblasts in Breast Tumor Mouse Xenograft: Impact of Tumor Stroma and Chemotherapy.

作者信息

Lu Tao, Oomens Lisa, Terstappen Leon W M M, Prakash Jai

机构信息

Engineered Therapeutics, Department of Advanced Organ Bioengineering and Therapeutics, TechMed Centre, Faculty of Science and Technology, University of Twente, Drienerlolaan 5, 7500 AE Enschede, The Netherlands.

VyCAP B.V., Capitool 41, 7521 PL Enschede, The Netherlands.

出版信息

Cancers (Basel). 2023 Feb 9;15(4):1127. doi: 10.3390/cancers15041127.

Abstract

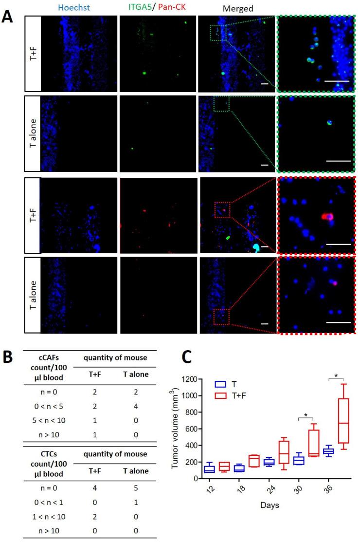
Cancer-associated fibroblasts (CAFs) are important drivers in the tumor microenvironment and facilitate the growth and survival of tumor cells, as well as metastasis formation. They may travel together with tumor cells to support their survival and aid in the formation of a metastatic niche. In this study, we aimed to study circulating CAFs (cCAFs) and circulating tumor cells (CTCs) in a preclinical breast tumor model in mice in order to understand the effect of chemotherapy on cCAFs and CTC formation. Tumors with MDA-MB-231 human breast tumor cells with/without primary human mammary fibroblasts (representing CAFs) were coinjected in SCID mice to develop tumors. We found that the tumors with CAFs grew faster than tumors without CAFs. To study the effect of the stroma on CTCs and cCAFs, we isolated cells using microsieve filtration technology and established ITGA5 as a new cCAF biomarker, which showed good agreement with the CAF markers FAP and α-SMA. We found that ITGA5+ cCAFs shed in the blood of mice bearing stroma-rich coinjection-based tumors, while there was no difference in CTC formation. Although treatment with liposomal doxorubicin reduced tumor growth, it increased the numbers of both cCAFs and CTCs in blood. Moreover, cCAFs and CTCs were found to form clusters in the chemotherapy-treated mice. Altogether, these findings indicate that the tumor stroma supports tumor growth and the formation of cCAFs. Furthermore, chemotherapy may exacerbate the formation of cCAFs and CTCs, which may eventually support the formation of a metastasis niche in breast cancer.

摘要

癌症相关成纤维细胞(CAFs)是肿瘤微环境中的重要驱动因素,可促进肿瘤细胞的生长、存活以及转移灶的形成。它们可能与肿瘤细胞一起转移,以支持其存活并协助形成转移龛。在本研究中,我们旨在研究小鼠临床前乳腺肿瘤模型中的循环CAFs(cCAFs)和循环肿瘤细胞(CTCs),以了解化疗对cCAFs和CTC形成的影响。将携带MDA-MB-231人乳腺肿瘤细胞且有/无原代人乳腺成纤维细胞(代表CAFs)的肿瘤共同注射到SCID小鼠体内以形成肿瘤。我们发现,含有CAFs的肿瘤比不含CAFs的肿瘤生长得更快。为了研究基质对CTCs和cCAFs的影响,我们使用微筛过滤技术分离细胞,并将整合素α5(ITGA5)确立为一种新的cCAF生物标志物,其与CAF标志物FAP和α平滑肌肌动蛋白(α-SMA)显示出良好的一致性。我们发现,ITGA5+ cCAFs在基于富含基质的共同注射肿瘤的小鼠血液中脱落,而CTC形成没有差异。尽管脂质体阿霉素治疗可降低肿瘤生长,但它增加了血液中cCAFs和CTCs的数量。此外,在化疗处理的小鼠中发现cCAFs和CTCs形成了簇。总之,这些发现表明肿瘤基质支持肿瘤生长和cCAFs的形成。此外,化疗可能会加剧cCAFs和CTCs的形成,这最终可能会支持乳腺癌转移龛的形成。

https://cdn.ncbi.nlm.nih.gov/pmc/blobs/a4c5/9954095/857187c8d4d5/cancers-15-01127-g001.jpg

文献AI研究员

20分钟写一篇综述,助力文献阅读效率提升50倍。

立即体验

用中文搜PubMed

大模型驱动的PubMed中文搜索引擎

马上搜索

文档翻译

学术文献翻译模型,支持多种主流文档格式。

立即体验