Suppr超能文献

卟啉类光敏剂在替代临床前模型中的初步毒性评估。

Preliminary Toxicity Evaluation of a Porphyrin Photosensitizer in an Alternative Preclinical Model.

机构信息

Department of Biotechnology and Life Sciences (DBSV), University of Insubria, Via J.H. Dunant 3, 21100 Varese, Italy.

Department of Theoretical and Applied Sciences (DiSTA), University of Insubria, 21100 Varese, Italy.

出版信息

Int J Mol Sci. 2023 Feb 5;24(4):3131. doi: 10.3390/ijms24043131.

Abstract

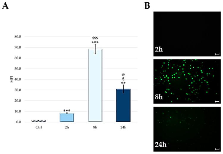
In photodynamic therapy (PDT), a photosensitizer (PS) excited with a specific wavelength, and in the presence of oxygen, gives rise to photochemical reactions that lead to cell damage. Over the past few years, larval stages of the moth have proven to be an excellent alternative animal model for in vivo toxicity testing of novel compounds and virulence testing. In this article, we report a series of preliminary studies on larvae to evaluate the photoinduced stress response by a porphyrin (PS) (TPPOH). The tests performed evaluated PS toxicity on larvae and cytotoxicity on hemocytes, both in dark conditions and following PDT. Cellular uptake was also evaluated by fluorescence and flow cytometry. The results obtained demonstrate how the administration of PS and subsequent irradiation of larvae affects not only larvae survival rate, but also immune system cells. It was also possible to verify PS's uptake and uptake kinetics in hemocytes, observing a maximum peak at 8 h. Given the results obtained in these preliminary tests, appears to be a promising model for preclinical PS tests.

摘要

在光动力疗法(PDT)中,光敏剂(PS)在特定波长的激发下,并在氧气存在的情况下,会引发光化学反应,导致细胞损伤。在过去的几年中,幼虫阶段的 飞蛾已被证明是一种极好的替代动物模型,可用于新型化合物的体内毒性测试和毒力测试。在本文中,我们报告了一系列关于幼虫的初步研究,以评估卟啉(PS)(TPPOH)引起的光诱导应激反应。所进行的测试评估了 PS 对幼虫的毒性和对血细胞的细胞毒性,包括在黑暗条件下和 PDT 后。还通过荧光和流式细胞术评估了细胞摄取。所得结果表明,PS 的给药和随后对幼虫的照射不仅会影响幼虫的存活率,还会影响免疫系统细胞。还可以验证 PS 在血细胞中的摄取及其摄取动力学,在 8 小时时观察到最大峰值。鉴于这些初步测试的结果, 似乎是 PS 前临床测试的有前途的模型。

https://cdn.ncbi.nlm.nih.gov/pmc/blobs/a1a1/9966276/7ca07643665d/ijms-24-03131-g001.jpg

文献检索

告别复杂PubMed语法,用中文像聊天一样搜索,搜遍4000万医学文献。AI智能推荐,让科研检索更轻松。

立即免费搜索

文件翻译

保留排版,准确专业,支持PDF/Word/PPT等文件格式,支持 12+语言互译。

免费翻译文档

深度研究

AI帮你快速写综述,25分钟生成高质量综述,智能提取关键信息,辅助科研写作。

立即免费体验