Suppr超能文献

DAPL1 可防止视网膜色素上皮细胞的上皮-间充质转化和实验性增生性玻璃体视网膜病变。

DAPL1 prevents epithelial-mesenchymal transition in the retinal pigment epithelium and experimental proliferative vitreoretinopathy.

机构信息

Laboratory of Developmental Cell Biology and Disease, School of Ophthalmology and Optometry and Eye Hospital, Wenzhou Medical University, Wenzhou, 325003, China.

State Key Laboratory of Ophthalmology, Optometry and Vision Science, Wenzhou Medical University, Wenzhou, 325003, China.

出版信息

Cell Death Dis. 2023 Feb 25;14(2):158. doi: 10.1038/s41419-023-05693-4.

Abstract

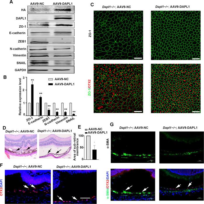
Epithelial-mesenchymal transition (EMT) of the retinal pigment epithelium (RPE) is a hallmark of the pathogenesis of proliferative vitreoretinopathy (PVR) that can lead to severe vision loss. Nevertheless, the precise regulatory mechanisms underlying the pathogenesis of PVR remain largely unknown. Here, we show that the expression of death-associated protein-like 1 (DAPL1) is downregulated in PVR membranes and that DAPL1 deficiency promotes EMT in RPE cells in mice. In fact, adeno-associated virus (AAV)-mediated DAPL1 overexpression in RPE cells of Dapl1-deficient mice inhibited EMT in physiological and retinal-detachment states. In a rabbit model of PVR, ARPE-19 cells overexpressing DAPL1 showed reduced ability to induce experimental PVR, and AAV-mediated DAPL1 delivery attenuated the severity of experimental PVR. Furthermore, a mechanistic study revealed that DAPL1 promotes P21 phosphorylation and its stabilization partially through NFκB (RelA) in RPE cells, whereas the knockdown of P21 led to neutralizing effects on DAPL1-dependent EMT inhibition and enhanced the severity of experimental PVR. These results suggest that DAPL1 acts as a novel suppressor of RPE-EMT and has an important role in antagonizing the pathogenesis of experimental PVR. Hence, this finding has implications for understanding the mechanism of and potential therapeutic applications for PVR.

摘要

视网膜色素上皮 (RPE) 的上皮-间充质转化 (EMT) 是增生性玻璃体视网膜病变 (PVR) 发病机制的标志,可导致严重的视力丧失。然而,PVR 发病机制的确切调控机制在很大程度上仍不清楚。在这里,我们表明,死亡相关蛋白样 1 (DAPL1) 的表达在 PVR 膜中下调,并且 DAPL1 缺乏会促进小鼠 RPE 细胞中的 EMT。事实上,腺相关病毒 (AAV) 介导的 DAPL1 在 Dapl1 缺陷型小鼠的 RPE 细胞中的过表达抑制了生理和视网膜脱离状态下的 EMT。在 PVR 的兔模型中,过表达 DAPL1 的 ARPE-19 细胞显示出诱导实验性 PVR 的能力降低,并且 AAV 介导的 DAPL1 传递减轻了实验性 PVR 的严重程度。此外,一项机制研究表明,DAPL1 通过 RPE 细胞中的 NFκB (RelA) 促进 P21 的磷酸化及其稳定,而 P21 的敲低导致对 DAPL1 依赖性 EMT 抑制的中和作用,并增强了实验性 PVR 的严重程度。这些结果表明,DAPL1 作为 RPE-EMT 的新型抑制剂发挥作用,并在拮抗实验性 PVR 的发病机制中起重要作用。因此,这一发现对于理解 PVR 的发病机制和潜在的治疗应用具有重要意义。

https://cdn.ncbi.nlm.nih.gov/pmc/blobs/35fb/9968328/d6a1294b27e8/41419_2023_5693_Fig1_HTML.jpg

文献检索

告别复杂PubMed语法,用中文像聊天一样搜索,搜遍4000万医学文献。AI智能推荐,让科研检索更轻松。

立即免费搜索

文件翻译

保留排版,准确专业,支持PDF/Word/PPT等文件格式,支持 12+语言互译。

免费翻译文档

深度研究

AI帮你快速写综述,25分钟生成高质量综述,智能提取关键信息,辅助科研写作。

立即免费体验