• 文献检索
  • 文档翻译
  • 深度研究
  • 学术资讯
  • Suppr Zotero 插件Zotero 插件
  • 邀请有礼
  • 套餐&价格
  • 历史记录
应用&插件
Suppr Zotero 插件Zotero 插件浏览器插件Mac 客户端Windows 客户端微信小程序
定价
高级版会员购买积分包购买API积分包
服务
文献检索文档翻译深度研究API 文档MCP 服务
关于我们
关于 Suppr公司介绍联系我们用户协议隐私条款
关注我们

Suppr 超能文献

核心技术专利:CN118964589B侵权必究
粤ICP备2023148730 号-1Suppr @ 2026

文献检索

告别复杂PubMed语法,用中文像聊天一样搜索,搜遍4000万医学文献。AI智能推荐,让科研检索更轻松。

立即免费搜索

文件翻译

保留排版,准确专业,支持PDF/Word/PPT等文件格式,支持 12+语言互译。

免费翻译文档

深度研究

AI帮你快速写综述,25分钟生成高质量综述,智能提取关键信息,辅助科研写作。

立即免费体验

参与在线学习活动的调节作用以及在线学习的感知重要性对英语外语教师教学能力的影响。

The moderating effect of participation in online learning activities and perceived importance of online learning on EFL teachers' teaching ability.

作者信息

Wang Yongliang, Pan Ziwen, Wang Mingzhe

机构信息

Associate Professor in Applied Linguistics, School of Foreign Languages and Cultures, Nanjing Normal University, Nanjing, China.

School of Foreign Languages, Henan University, Kaifeng, China.

出版信息

Heliyon. 2023 Mar;9(3):e13890. doi: 10.1016/j.heliyon.2023.e13890. Epub 2023 Feb 18.

DOI:10.1016/j.heliyon.2023.e13890
PMID:36845038
原文链接:https://pmc.ncbi.nlm.nih.gov/articles/PMC9938534/
Abstract

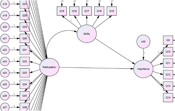
With the sudden outbreak of COVID-19, many educational contexts shifted from traditional face-to-face instruction to online and remote modes of delivery. This inspired a surge of scholarly attention in various countries to disclose the status and perceptions of stakeholders regarding online education. However, most of the existing studies in second/foreign language contexts are limited to students' and teachers' perceived emotions and experiences in e-instruction. Moreover, the extent to which online participation and the perceived importance of e-education influence teachers' teaching ability has been widely overlooked. To fill this gap, this study explored the moderating influence of EFL teachers' participation in online learning activities and the perceived importance of online learning on their teaching ability. In doing so, a questionnaire was spread and filled in by 453 Chinese EFL teachers with different backgrounds. The results of Structural Equation Modeling (SEM) obtained by Amos (v. 24) indicated that individual/demographic factors do not affect teachers' perceived importance of online learning. It was also demonstrated that the perceived importance of online learning and learning time does not predict EFL teachers' teaching ability. Furthermore, the results reveal that EFL teachers' teaching ability does not predict their perceived importance of online learning. However, teachers' participation in online learning activities predicted and explained 66% of the variance in their perceived importance of online learning. The study has implications for EFL teachers and teacher trainers in that it improves their awareness of the value of technologies in L2 education and practice.

摘要

随着新冠疫情的突然爆发,许多教育环境从传统的面对面教学转向了在线和远程授课模式。这引发了各国学术界的广泛关注,以揭示利益相关者对在线教育的现状和看法。然而,在第二语言/外语环境下,现有的大多数研究仅限于学生和教师在电子教学中的感知情绪和体验。此外,在线参与程度和电子教育的感知重要性对教师教学能力的影响程度一直被广泛忽视。为了填补这一空白,本研究探讨了英语外语教师参与在线学习活动以及在线学习的感知重要性对其教学能力的调节作用。为此,向453名不同背景的中国英语外语教师发放并填写了一份问卷。由Amos(第24版)获得的结构方程模型(SEM)结果表明,个人/人口统计学因素不会影响教师对在线学习的感知重要性。研究还表明,在线学习的感知重要性和学习时间并不能预测英语外语教师的教学能力。此外,结果显示英语外语教师的教学能力并不能预测他们对在线学习的感知重要性。然而,教师参与在线学习活动预测并解释了他们对在线学习感知重要性差异的66%。该研究对英语外语教师和教师培训师具有启示意义,因为它提高了他们对技术在第二语言教育和实践中的价值的认识。

https://cdn.ncbi.nlm.nih.gov/pmc/blobs/c796/9982035/a3a4d1a74155/gr6.jpg
https://cdn.ncbi.nlm.nih.gov/pmc/blobs/c796/9982035/945636bc3821/gr1.jpg
https://cdn.ncbi.nlm.nih.gov/pmc/blobs/c796/9982035/75b39c8218fc/gr2.jpg
https://cdn.ncbi.nlm.nih.gov/pmc/blobs/c796/9982035/fc1d6616e5d5/gr3.jpg
https://cdn.ncbi.nlm.nih.gov/pmc/blobs/c796/9982035/bac000f7efe4/gr4.jpg
https://cdn.ncbi.nlm.nih.gov/pmc/blobs/c796/9982035/3fa4adde0caf/gr5.jpg
https://cdn.ncbi.nlm.nih.gov/pmc/blobs/c796/9982035/a3a4d1a74155/gr6.jpg
https://cdn.ncbi.nlm.nih.gov/pmc/blobs/c796/9982035/945636bc3821/gr1.jpg
https://cdn.ncbi.nlm.nih.gov/pmc/blobs/c796/9982035/75b39c8218fc/gr2.jpg
https://cdn.ncbi.nlm.nih.gov/pmc/blobs/c796/9982035/fc1d6616e5d5/gr3.jpg
https://cdn.ncbi.nlm.nih.gov/pmc/blobs/c796/9982035/bac000f7efe4/gr4.jpg
https://cdn.ncbi.nlm.nih.gov/pmc/blobs/c796/9982035/3fa4adde0caf/gr5.jpg
https://cdn.ncbi.nlm.nih.gov/pmc/blobs/c796/9982035/a3a4d1a74155/gr6.jpg

相似文献

1
The moderating effect of participation in online learning activities and perceived importance of online learning on EFL teachers' teaching ability.参与在线学习活动的调节作用以及在线学习的感知重要性对英语外语教师教学能力的影响。
Heliyon. 2023 Mar;9(3):e13890. doi: 10.1016/j.heliyon.2023.e13890. Epub 2023 Feb 18.
2
Teacher Learning in Difficult Times: Examining Foreign Language Teachers' Cognitions About Online Teaching to Tide Over COVID-19.困难时期的教师学习:审视外语教师关于在线教学以度过新冠疫情的认知
Front Psychol. 2020 Sep 15;11:549653. doi: 10.3389/fpsyg.2020.549653. eCollection 2020.
3
A model of teachers' growth mindset, teaching enjoyment, work engagement, and teacher grit among EFL teachers.英语外语教师中教师成长型思维模式、教学乐趣、工作投入度和教师毅力的模型。
Front Psychol. 2023 Mar 8;14:1137357. doi: 10.3389/fpsyg.2023.1137357. eCollection 2023.
4
English as a foreign language teachers' perceptions regarding their pedagogical-technological knowledge and its implementation in distance learning during COVID-19.将英语作为外语的教师对其教学技术知识及其在 COVID-19 期间远程学习中的应用的看法。
Heliyon. 2022 Mar 29;8(4):e09175. doi: 10.1016/j.heliyon.2022.e09175. eCollection 2022 Apr.
5
The predicting role of EFL teachers' immediacy behaviors in students' willingness to communicate and academic engagement.EFL 教师的即时行为对学生交流意愿和学业投入的预测作用。
BMC Psychol. 2023 Oct 7;11(1):318. doi: 10.1186/s40359-023-01378-x.
6
A structural model of EFL teachers' physical activity, emotion regulation, and competence for online teaching.EFL 教师在线教学的身体活动、情绪调节与能力的结构模型。
BMC Psychol. 2024 May 7;12(1):252. doi: 10.1186/s40359-024-01753-2.
7
Knowledge about basic language constructs among teachers of English as a Foreign Language in China and South Korea.中国和韩国英语外语教师的基本语言结构知识。
Ann Dyslexia. 2019 Apr;69(1):136-152. doi: 10.1007/s11881-018-00169-z.
8
On the Role of Academic Buoyancy and Self-Efficacy in Predicting Teachers' Work Engagement: A Case of Chinese English as a Foreign Language Teachers.学术浮力和自我效能感在预测教师工作投入中的作用:以中国英语外语教师为例
Percept Mot Skills. 2024 Apr;131(2):612-629. doi: 10.1177/00315125231222398. Epub 2023 Dec 16.
9
Chinese University EFL Teachers' Perceived Support, Innovation, and Teaching Satisfaction in Online Teaching Environments: The Mediation of Teaching Efficacy.中国大学英语教师在在线教学环境中的感知支持、创新与教学满意度:教学效能的中介作用
Front Psychol. 2021 Oct 11;12:761106. doi: 10.3389/fpsyg.2021.761106. eCollection 2021.
10
'Becoming and being online EFL teachers': Teachers' professional identity in online pedagogy.“成为并作为在线英语教师”:在线教学法中教师的职业身份
Heliyon. 2024 Aug 30;10(17):e37131. doi: 10.1016/j.heliyon.2024.e37131. eCollection 2024 Sep 15.

引用本文的文献

1
The implications of internet-based Chinese language courses on online classes.基于互联网的中文课程对在线课程的影响。
Front Psychol. 2024 Mar 5;14:1203136. doi: 10.3389/fpsyg.2023.1203136. eCollection 2023.
2
EFL learners' boredom coping strategies: the role of teacher-student rapport and support.EFL 学习者的无聊应对策略:师生融洽关系和支持的作用。
BMC Psychol. 2023 Nov 17;11(1):397. doi: 10.1186/s40359-023-01446-2.
3
Chinese students' perceptions of social networks and their academic engagement in technology-enhanced classrooms.

本文引用的文献

1
What I know, what I want to know, what I learned: Activating EFL college students' cognitive, behavioral, and emotional engagement through structured feedback in an online environment.我所知道的、我想知道的、我学到的:通过在线环境中的结构化反馈激发非英语专业大学生的认知、行为和情感参与度。
Front Psychol. 2023 Jan 4;13:1083673. doi: 10.3389/fpsyg.2022.1083673. eCollection 2022.
2
English as a foreign language teachers' professional success in the Chinese context: The effects of well-being and emotion regulation.在中国背景下作为外语教师的职业成就:幸福感和情绪调节的影响。
Front Psychol. 2022 Aug 25;13:952503. doi: 10.3389/fpsyg.2022.952503. eCollection 2022.
3
中国学生对社交网络的认知及其在技术增强型课堂中的学业参与度。
Heliyon. 2023 Oct 29;9(11):e21686. doi: 10.1016/j.heliyon.2023.e21686. eCollection 2023 Nov.
4
EFL teachers' digital literacy: the role of contextual factors in their literacy development.英语外语教师的数字素养:情境因素在其素养发展中的作用。
Front Psychol. 2023 Jul 24;14:1153339. doi: 10.3389/fpsyg.2023.1153339. eCollection 2023.
5
Delving into EFL teachers' digital literacy and professional identity in the pandemic era: Technological Pedagogical Content Knowledge (TPACK) framework.探究疫情时代英语外语教师的数字素养与职业身份:技术-教学-内容知识(TPACK)框架
Heliyon. 2023 Jun;9(6):e16361. doi: 10.1016/j.heliyon.2023.e16361. Epub 2023 May 20.
A Research on Online Education Behavior and Strategy in University.
高校在线教育行为与策略研究
Front Psychol. 2022 Apr 25;13:767925. doi: 10.3389/fpsyg.2022.767925. eCollection 2022.
4
Web-based and paper-based examinations: Lessons learnt during the COVID-19 pandemic lockdown.基于网络和纸质的考试:在新冠疫情封锁期间吸取的经验教训。
J Taibah Univ Med Sci. 2022 Feb;17(1):128-136. doi: 10.1016/j.jtumed.2021.09.004. Epub 2021 Oct 16.
5
Factors influencing adoption of online teaching by school teachers: A study during COVID-19 pandemic.影响学校教师采用在线教学的因素:新冠疫情期间的一项研究
J Public Aff. 2021 Nov;21(4):e2503. doi: 10.1002/pa.2503. Epub 2020 Oct 14.
6
Negotiating displacement, regaining community: The Harvard Language Center's response to the COVID-19 crisis.应对流离失所,重建社区:哈佛语言中心对新冠疫情危机的应对举措
Foreign Lang Ann. 2020 Summer;53(2):371-379. doi: 10.1111/flan.12463. Epub 2020 Jun 9.