Molecular Otolaryngology and Renal Research Laboratories, Caver College of Medicine, University of Iowa, Iowa City, IA, United States.
Molecular Medicine Graduate Program, Caver College of Medicine, University of Iowa, Iowa City, IA, United States.
Front Immunol. 2023 Jan 18;13:1073802. doi: 10.3389/fimmu.2022.1073802. eCollection 2022.
C3 glomerulopathies (C3G) are ultra-rare complement-mediated diseases that lead to end-stage renal disease (ESRD) within 10 years of diagnosis in ~50% of patients. Overactivation of the alternative pathway (AP) of complement in the fluid phase and on the surface of the glomerular endothelial glycomatrix is the underlying cause of C3G. Although there are animal models for C3G that focus on genetic drivers of disease, in vivo studies of the impact of acquired drivers are not yet possible.
Here we present an in vitro model of AP activation and regulation on a glycomatrix surface. We use an extracellular matrix substitute (MaxGel) as a base upon which we reconstitute AP C3 convertase. We validated this method using properdin and Factor H (FH) and then assessed the effects of genetic and acquired drivers of C3G on C3 convertase.
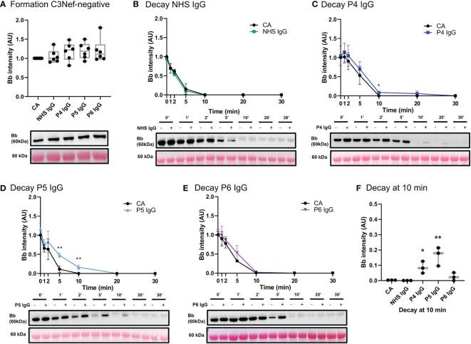
We show that C3 convertase readily forms on MaxGel and that this formation was positively regulated by properdin and negatively regulated by FH. Additionally, Factor B (FB) and FH mutants impaired complement regulation when compared to wild type counterparts. We also show the effects of C3 nephritic factors (C3Nefs) on convertase stability over time and provide evidence for a novel mechanism of C3Nef-mediated C3G pathogenesis.
We conclude that this ECM-based model of C3G offers a replicable method by which to evaluate the variable activity of the complement system in C3G, thereby offering an improved understanding of the different factors driving this disease process.
C3 肾小球病(C3G)是一种超罕见的补体介导疾病,约 50%的患者在诊断后 10 年内会发展为终末期肾病(ESRD)。补体替代途径(AP)在液相和肾小球内皮糖基质表面的过度激活是 C3G 的根本原因。虽然有针对 C3G 遗传驱动因素的动物模型,但对获得性驱动因素的体内研究尚不可行。
我们在此提出了一种在糖基质表面上激活和调节 AP 的体外模型。我们使用细胞外基质替代物(MaxGel)作为基底,在其上重建 AP C3 转化酶。我们使用备解素和因子 H(FH)验证了这种方法,然后评估了 C3G 的遗传和获得性驱动因素对 C3 转化酶的影响。
我们表明 C3 转化酶容易在 MaxGel 上形成,而备解素的正调节和 FH 的负调节促进了这种形成。此外,与野生型相比,FB 和 FH 突变体的补体调节受损。我们还展示了 C3 肾炎因子(C3Nef)对转化酶稳定性的影响随时间的变化,并为 C3Nef 介导的 C3G 发病机制提供了新的机制证据。
我们得出结论,这种基于 ECM 的 C3G 模型提供了一种可复制的方法,可以评估 C3G 中补体系统的可变活性,从而更好地了解驱动这种疾病过程的不同因素。