Suppr超能文献

CYLD对背外侧纹状体中棘神经元形态和突触功能的调节作用的神经机制

Neural mechanism underlies CYLD modulation of morphology and synaptic function of medium spiny neurons in dorsolateral striatum.

作者信息

Tan Shu-Yi, Jiang Jin-Xiang, Huang Hui-Xian, Mo Xiu-Ping, Feng Jing-Ru, Chen Yu, Yang Li, Long Cheng

机构信息

School of Life Sciences, South China Normal University, Guangzhou, China.

School of Life Sciences, Guangzhou University, Guangzhou, China.

出版信息

Front Mol Neurosci. 2023 Feb 8;16:1107355. doi: 10.3389/fnmol.2023.1107355. eCollection 2023.

Abstract

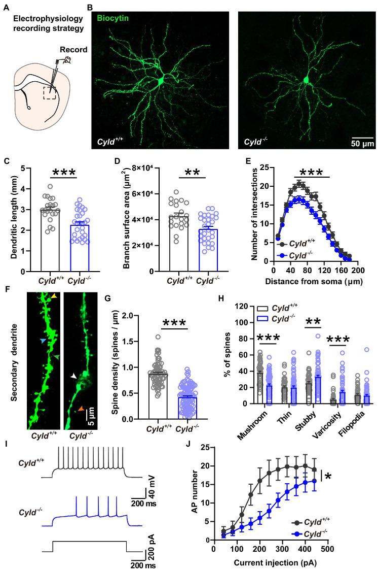
Although the deubiquitinase cylindromatosis (CYLD), an abundant protein in the postsynaptic density fraction, plays a crucial role in mediating the synaptic activity of the striatum, the precise molecular mechanism remains largely unclear. Here, using a -knockout mouse model, we demonstrate that CYLD regulates dorsolateral striatum (DLS) neuronal morphology, firing activity, excitatory synaptic transmission, and plasticity of striatal medium spiny neurons , likely, interaction with glutamate receptor 1 (GluA1) and glutamate receptor 2 (GluA2), two key subunits of alpha-amino-3-hydroxy-5-methyl-4-isoxazole propionic acid receptors (AMPARs). CYLD deficiency reduces levels of GluA1 and GluA2 surface protein and increases K63-linked ubiquitination, resulting in functional impairments both in AMPAR-mediated excitatory postsynaptic currents and in AMPAR-dependent long-term depression. The results demonstrate a functional association of CYLD with AMPAR activity, which strengthens our understanding of the role of CYLD in striatal neuronal activity.

摘要

尽管去泛素化酶圆柱瘤蛋白(CYLD)是突触后致密部分中的一种丰富蛋白质,在介导纹状体的突触活动中起关键作用,但其精确的分子机制在很大程度上仍不清楚。在这里,我们使用基因敲除小鼠模型证明,CYLD调节背外侧纹状体(DLS)神经元的形态、放电活动、兴奋性突触传递以及纹状体中型多棘神经元的可塑性,这可能是通过与α-氨基-3-羟基-5-甲基-4-异恶唑丙酸受体(AMPARs)的两个关键亚基谷氨酸受体1(GluA1)和谷氨酸受体2(GluA2)相互作用实现的。CYLD缺陷会降低GluA1和GluA2表面蛋白的水平,并增加K63连接的泛素化,导致AMPAR介导的兴奋性突触后电流和AMPAR依赖性长时程抑制功能受损。这些结果证明了CYLD与AMPAR活性之间的功能关联,加深了我们对CYLD在纹状体神经元活动中作用的理解。

https://cdn.ncbi.nlm.nih.gov/pmc/blobs/a1e3/9945542/c12cc4f4f11a/fnmol-16-1107355-g001.jpg

文献检索

告别复杂PubMed语法,用中文像聊天一样搜索,搜遍4000万医学文献。AI智能推荐,让科研检索更轻松。

立即免费搜索

文件翻译

保留排版,准确专业,支持PDF/Word/PPT等文件格式,支持 12+语言互译。

免费翻译文档

深度研究

AI帮你快速写综述,25分钟生成高质量综述,智能提取关键信息,辅助科研写作。

立即免费体验