Suppr超能文献

在HIV介导的神经病理学猕猴模型中病毒神经适应性特征的机器学习预测与系统发育解剖学建模

Machine Learning Prediction and Phyloanatomic Modeling of Viral Neuroadaptive Signatures in the Macaque Model of HIV-Mediated Neuropathology.

作者信息

Ramirez-Mata Andrea S, Ostrov David, Salemi Marco, Marini Simone, Magalis Brittany Rife

机构信息

Emerging Pathogens Institute, University of Florida, Gainesville, Florida, USA.

Department of Pathology, Immunology and Laboratory Medicine, University of Florida, Gainesville, Florida, USA.

出版信息

Microbiol Spectr. 2023 Feb 27;11(2):e0308622. doi: 10.1128/spectrum.03086-22.

Abstract

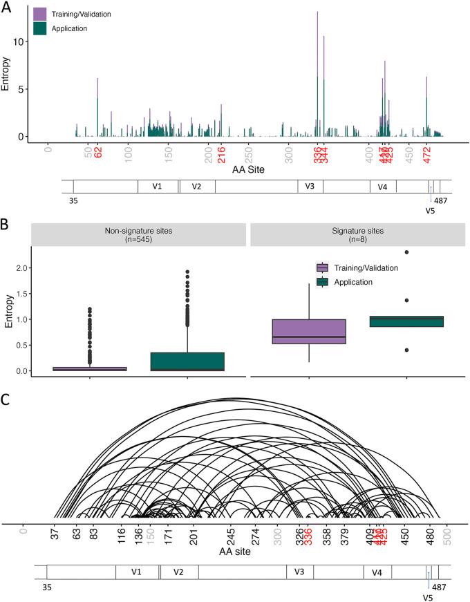
In human immunodeficiency virus (HIV) infection, virus replication in and adaptation to the central nervous system (CNS) can result in neurocognitive deficits in approximately 25% of patients with unsuppressed viremia. While no single viral mutation can be agreed upon as distinguishing the neuroadapted population, earlier studies have demonstrated that a machine learning (ML) approach could be applied to identify a collection of mutational signatures within the virus envelope glycoprotein (Gp120) predictive of disease. The S[imian]IV-infected macaque is a widely used animal model of HIV neuropathology, allowing in-depth tissue sampling infeasible for human patients. Yet, translational impact of the ML approach within the context of the macaque model has not been tested, much less the capacity for early prediction in other, noninvasive tissues. We applied the previously described ML approach to prediction of SIV-mediated encephalitis (SIVE) using sequences obtained from the CNS of animals with and without SIVE with 97% accuracy. The presence of SIVE signatures at earlier time points of infection in non-CNS tissues indicated these signatures cannot be used in a clinical setting; however, combined with protein structural mapping and statistical phylogenetic inference, results revealed common denominators associated with these signatures, including 2-acetamido-2-deoxy-beta-d-glucopyranose structural interactions and high rate of alveolar macrophage (AM) infection. AMs were also determined to be the phyloanatomic source of cranial virus in SIVE animals, but not in animals that did not develop SIVE, implicating a role for these cells in the evolution of the signatures identified as predictive of both HIV and SIV neuropathology. HIV-associated neurocognitive disorders remain prevalent among persons living with HIV (PLWH) owing to our limited understanding of the contributing viral mechanisms and ability to predict disease onset. We have expanded on a machine learning method previously used on HIV genetic sequence data to predict neurocognitive impairment in PLWH to the more extensively sampled SIV-infected macaque model in order to (i) determine the translatability of the animal model and (ii) more accurately characterize the predictive capacity of the method. We identified eight amino acid and/or biochemical signatures in the SIV envelope glycoprotein, the most predominant of which demonstrated the potential for aminoglycan interaction characteristic of previously identified HIV signatures. These signatures were not isolated to specific points in time or to the central nervous system, limiting their use as an accurate clinical predictor of neuropathogenesis; however, statistical phylogenetic and signature pattern analyses implicate the lungs as a key player in the emergence of neuroadapted viruses.

摘要

在人类免疫缺陷病毒(HIV)感染中,病毒在中枢神经系统(CNS)中的复制及对其的适应性变化可导致约25%病毒血症未得到抑制的患者出现神经认知缺陷。虽然尚未达成共识确定哪一种单一病毒突变可区分出具有神经适应性的病毒群体,但早期研究表明,机器学习(ML)方法可用于识别病毒包膜糖蛋白(Gp120)内一组可预测疾病的突变特征。感染猴免疫缺陷病毒(SIV)的猕猴是一种广泛应用的HIV神经病理学动物模型,它能进行深入的组织采样,而这对人类患者来说是不可行的。然而,ML方法在猕猴模型中的转化影响尚未得到验证,更不用说在其他非侵入性组织中进行早期预测的能力了。我们将先前描述的ML方法应用于预测SIV介导的脑炎(SIVE),使用从患有和未患有SIVE的动物中枢神经系统获得的序列,准确率达97%。在感染早期非中枢神经系统组织中存在SIVE特征表明这些特征无法用于临床;然而,结合蛋白质结构图谱和统计系统发育推断,结果揭示了与这些特征相关的共同因素,包括2-乙酰氨基-2-脱氧-β-D-吡喃葡萄糖结构相互作用和肺泡巨噬细胞(AM)的高感染率。在患有SIVE的动物中,AMs也被确定为颅内病毒的系统解剖学来源,但在未发生SIVE的动物中则不是,这表明这些细胞在被确定为预测HIV和SIV神经病理学的特征演变中发挥了作用。由于我们对相关病毒机制的了解有限以及预测疾病发作的能力不足,HIV相关神经认知障碍在HIV感染者(PLWH)中仍然普遍存在。我们将先前用于HIV基因序列数据以预测PLWH神经认知障碍的机器学习方法扩展到样本更广泛的SIV感染猕猴模型,以便(i)确定动物模型的可转化性,以及(ii)更准确地表征该方法的预测能力。我们在SIV包膜糖蛋白中鉴定出八个氨基酸和/或生化特征,其中最主要的特征显示出具有先前鉴定的HIV特征中氨基聚糖相互作用的潜力。这些特征并非局限于特定时间点或中枢神经系统,限制了它们作为神经发病机制准确临床预测指标的应用;然而,统计系统发育和特征模式分析表明肺部是神经适应性病毒出现的关键因素。

https://cdn.ncbi.nlm.nih.gov/pmc/blobs/eacc/10100676/06ef91b5c48a/spectrum.03086-22-f001.jpg

文献检索

告别复杂PubMed语法,用中文像聊天一样搜索,搜遍4000万医学文献。AI智能推荐,让科研检索更轻松。

立即免费搜索

文件翻译

保留排版,准确专业,支持PDF/Word/PPT等文件格式,支持 12+语言互译。

免费翻译文档

深度研究

AI帮你快速写综述,25分钟生成高质量综述,智能提取关键信息,辅助科研写作。

立即免费体验