Suppr超能文献

甲型流感病毒诱导的环状RNA circMerTK负向调节先天性抗病毒反应。

Influenza A Virus-Induced circRNA circMerTK Negatively Regulates Innate Antiviral Responses.

作者信息

Qiu Haori, Yang Bincai, Chen Yuhai, Zhu Qianwen, Wen Faxin, Peng Min, Wang Guoqing, Guo Guijie, Chen Biao, Maarouf Mohamed, Fang Min, Chen Ji-Long

机构信息

Fujian Agriculture and Forestry University, Fuzhou, China.

Key Laboratory of Animal Pathogen Infection and Immunology of Fujian Province, College of Animal Sciences, Fujian Agriculture and Forestry University, Fuzhou, China.

出版信息

Microbiol Spectr. 2023 Feb 27;11(2):e0363722. doi: 10.1128/spectrum.03637-22.

Abstract

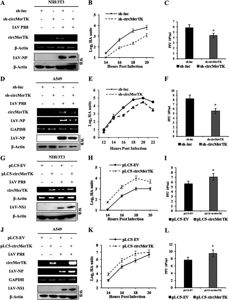
Circular RNAs (circRNAs) are an important subclass of noncoding RNAs implicated in the regulation of multiple biological processes. However, the functional involvement of circRNAs in the pathogenesis of influenza A viruses (IAVs) remains largely unknown. Here, we employed RNA sequencing (RNA-Seq) to examine the differentially expressed circRNAs in mouse lung tissues challenged or not challenged with IAV to evaluate the impact of viral infection on circRNAs . We observed that 413 circRNAs exhibited significantly altered levels following IAV infection. Among these, circMerTK, the derivative of myeloid-epithelial-reproductive tyrosine kinase (MerTK) pre-mRNA, was highly induced by IAV. Interestingly, circMerTK expression was also increased upon infection with multiple DNA and RNA viruses in human and animal cell lines, and thus it was selected for further studies. Poly(I:C) and interferon β (IFN-β) stimulated circMerTK expression, while RIG-I knockout and IFNAR1 knockout cell lines failed to elevate circMerTK levels after IAV infection, demonstrating that circMerTK is regulated by IFN signaling. Furthermore, circMerTK overexpression or silencing accelerated or impeded IAV and Sendai virus replication, respectively. Silencing circMerTK enhanced the production of type I IFNs and interferon-stimulating genes (ISGs), whereas circMerTK overexpression suppressed their expression at both the mRNA and protein levels. Notably, altering circMerTK expression had no effect on the MerTK mRNA level in cells infected or not infected with IAV, and vice versa. In addition, human circMerTK and mouse homologs functioned similarly in antiviral responses. Together, these results identify circMerTK as an enhancer of IAV replication through suppression of antiviral immunity. CircRNAs are an important class of noncoding RNAs characterized by a covalently closed circular structure. CircRNAs have been proven to impact numerous cellular processes, where they conduct specialized biological activities. In addition, circRNAs are believed to play a crucial role in regulating immune responses. Nevertheless, the functions of circRNAs in the innate immunity against IAV infection remain obscure. In this study, we employed transcriptomic analysis to investigate the alterations in circRNAs expression following IAV infection . It was found that expression of 413 circRNAs was significantly altered, of which 171 were upregulated, and 242 were downregulated following the IAV infection. Interestingly, circMerTK was identified as a positive regulator of IAV replication in both human and mouse hosts. CircMerTK was shown to influence IFN-β production and its downstream signaling, enhancing IAV replication. This finding provides new insights into the critical roles of circRNAs in regulating antiviral immunity.

摘要

环状RNA(circRNAs)是非编码RNA的一个重要亚类,参与多种生物学过程的调控。然而,circRNAs在甲型流感病毒(IAV)发病机制中的功能作用仍 largely未知。在此,我们采用RNA测序(RNA-Seq)来检测IAV攻击或未攻击的小鼠肺组织中差异表达的circRNAs,以评估病毒感染对circRNAs的影响。我们观察到413种circRNAs在IAV感染后表现出显著改变的水平。其中,circMerTK,即髓样上皮生殖酪氨酸激酶(MerTK)前体mRNA的衍生物,被IAV高度诱导。有趣的是,在人和动物细胞系中,感染多种DNA和RNA病毒后circMerTK的表达也会增加,因此选择它进行进一步研究。聚肌胞苷酸(Poly(I:C))和干扰素β(IFN-β)刺激circMerTK表达,而RIG-I基因敲除和IFNAR1基因敲除细胞系在IAV感染后未能提高circMerTK水平,表明circMerTK受IFN信号通路调控。此外,circMerTK的过表达或沉默分别加速或阻碍了IAV和仙台病毒的复制。沉默circMerTK增强了I型干扰素和干扰素刺激基因(ISGs)的产生,而circMerTK过表达在mRNA和蛋白质水平均抑制了它们的表达。值得注意的是,改变circMerTK的表达对感染或未感染IAV的细胞中MerTK mRNA水平没有影响,反之亦然。此外,人circMerTK及其小鼠同源物在抗病毒反应中功能相似。总之,这些结果确定circMerTK是通过抑制抗病毒免疫来增强IAV复制的因子。CircRNAs是一类重要的非编码RNA,其特征为共价闭合的环状结构。CircRNAs已被证明会影响众多细胞过程,并在其中发挥特定的生物学活性。此外,circRNAs被认为在调节免疫反应中起关键作用。然而,circRNAs在针对IAV感染的固有免疫中的功能仍不清楚。在本研究中,我们采用转录组分析来研究IAV感染后circRNAs表达的变化。结果发现413种circRNAs的表达有显著改变,其中171种在IAV感染后上调,242种下调。有趣的是,circMerTK被确定为在人和小鼠宿主中IAV复制的正调控因子。CircMerTK被证明会影响IFN-β的产生及其下游信号通路,从而增强IAV复制。这一发现为circRNAs在调节抗病毒免疫中的关键作用提供了新的见解。

https://cdn.ncbi.nlm.nih.gov/pmc/blobs/92e2/10100971/f80653ffd3e3/spectrum.03637-22-f001.jpg

文献AI研究员

20分钟写一篇综述,助力文献阅读效率提升50倍。

立即体验

用中文搜PubMed

大模型驱动的PubMed中文搜索引擎

马上搜索

文档翻译

学术文献翻译模型,支持多种主流文档格式。

立即体验