Suppr超能文献

对患有脑瘤的犬的磁共振图像进行定量分析,以表征血脑屏障功能障碍。

Quantitative analysis of magnetic resonance images for characterization of blood-brain barrier dysfunction in dogs with brain tumors.

机构信息

The Koret School of Veterinary Medicine, Neurology and Neurosurgery, Hebrew University of Jerusalem, Reehovot, Israel.

School of Veterinary Medicine Hannover, Small Animal Medicine and Surgery, Hannover, Germany.

出版信息

J Vet Intern Med. 2023 Mar;37(2):606-617. doi: 10.1111/jvim.16654. Epub 2023 Feb 27.

Abstract

BACKGROUND

Blood-brain barrier (BBB) permeability can be assessed quantitatively using advanced imaging analysis.

HYPOTHESIS/OBJECTIVES: Quantification and characterization of blood-brain barrier dysfunction (BBBD) patterns in dogs with brain tumors can provide useful information about tumor biology and assist in distinguishing between gliomas and meningiomas.

ANIMALS

Seventy-eight hospitalized dogs with brain tumors and 12 control dogs without brain tumors.

METHODS

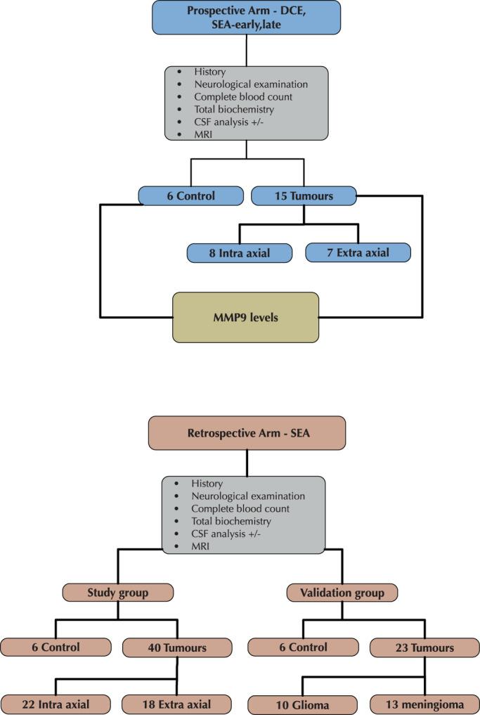
In a 2-arm study, images from a prospective dynamic contrast-enhanced (DCE; n = 15) and a retrospective archived magnetic resonance imaging study (n = 63) were analyzed by DCE and subtraction enhancement analysis (SEA) to quantify BBB permeability in affected dogs relative to control dogs (n = 6 in each arm). For the SEA method, 2 ranges of postcontrast intensity differences, that is, high (HR) and low (LR), were evaluated as possible representations of 2 classes of BBB leakage. BBB score was calculated for each dog and was associated with clinical characteristics and tumor location and class. Permeability maps were generated, using the slope values (DCE) or intensity difference (SEA) of each voxel, and analyzed.

RESULTS

Distinctive patterns and distributions of BBBD were identified for intra- and extra-axial tumors. At a cutoff of 0.1, LR/HR BBB score ratio yielded a sensitivity of 80% and specificity of 100% in differentiating gliomas from meningiomas.

CONCLUSIONS AND CLINICAL IMPORTANCE

Blood-brain barrier dysfunction quantification using advanced imaging analyses has the potential to be used for assessment of brain tumor characteristics and behavior and, particularly, to help differentiating gliomas from meningiomas.

摘要

背景

血脑屏障(BBB)通透性可以通过先进的成像分析进行定量评估。

假设/目的:定量和描述患有脑瘤的犬血脑屏障功能障碍(BBBD)模式,可以提供有关肿瘤生物学的有用信息,并有助于区分神经胶质瘤和脑膜瘤。

动物

78 只患有脑瘤的住院犬和 12 只无脑瘤的对照犬。

方法

在一项 2 臂研究中,对前瞻性动态对比增强(DCE;n=15)和回顾性存档磁共振成像研究(n=63)的图像进行了分析,通过 DCE 和减去增强分析(SEA)来定量受影响犬相对于对照犬(每臂 6 只)的 BBB 通透性。对于 SEA 方法,评估了 2 个范围的对比后强度差异,即高(HR)和低(LR),作为 2 种 BBB 渗漏的可能代表。为每只狗计算了 BBB 评分,并与临床特征、肿瘤位置和类型相关联。使用每个体素的斜率值(DCE)或强度差异(SEA)生成了渗透率图,并进行了分析。

结果

确定了颅内和颅外肿瘤的独特的 BBBD 模式和分布。在 0.1 的截止值下,LR/HR BBB 评分比在区分神经胶质瘤和脑膜瘤方面具有 80%的敏感性和 100%的特异性。

结论和临床意义

使用先进的成像分析进行血脑屏障功能障碍定量评估具有评估脑肿瘤特征和行为的潜力,特别是有助于区分神经胶质瘤和脑膜瘤。

https://cdn.ncbi.nlm.nih.gov/pmc/blobs/ae17/10061168/5ad2c57a00c9/JVIM-37-606-g002.jpg

文献检索

告别复杂PubMed语法,用中文像聊天一样搜索,搜遍4000万医学文献。AI智能推荐,让科研检索更轻松。

立即免费搜索

文件翻译

保留排版,准确专业,支持PDF/Word/PPT等文件格式,支持 12+语言互译。

免费翻译文档

深度研究

AI帮你快速写综述,25分钟生成高质量综述,智能提取关键信息,辅助科研写作。

立即免费体验