Suppr超能文献

褪黑素通过减轻氧化应激、抑制细胞凋亡和维持小鼠血睾屏障的完整性来改善百草枯诱导的睾丸毒性。

Melatonin Ameliorates Diquat-Induced Testicular Toxicity via Reducing Oxidative Stress, Inhibiting Apoptosis, and Maintaining the Integrity of Blood-Testis Barrier in Mice.

作者信息

Yang Li, Cheng Jianyong, Xu Dejun, Zhang Zelin, Hua Rongmao, Chen Huali, Duan Jiaxin, Li Xiaoya, Li Qingwang

机构信息

College of Animal Science and Technology, Northwest A&F University, Yangling, Xianyang 712100, China.

Chongqing Key Laboratory of Herbivore Science, College of Animal Science and Technology, Southwest University, Chongqing 400715, China.

出版信息

Toxics. 2023 Feb 8;11(2):160. doi: 10.3390/toxics11020160.

Abstract

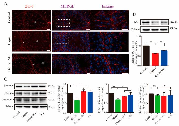
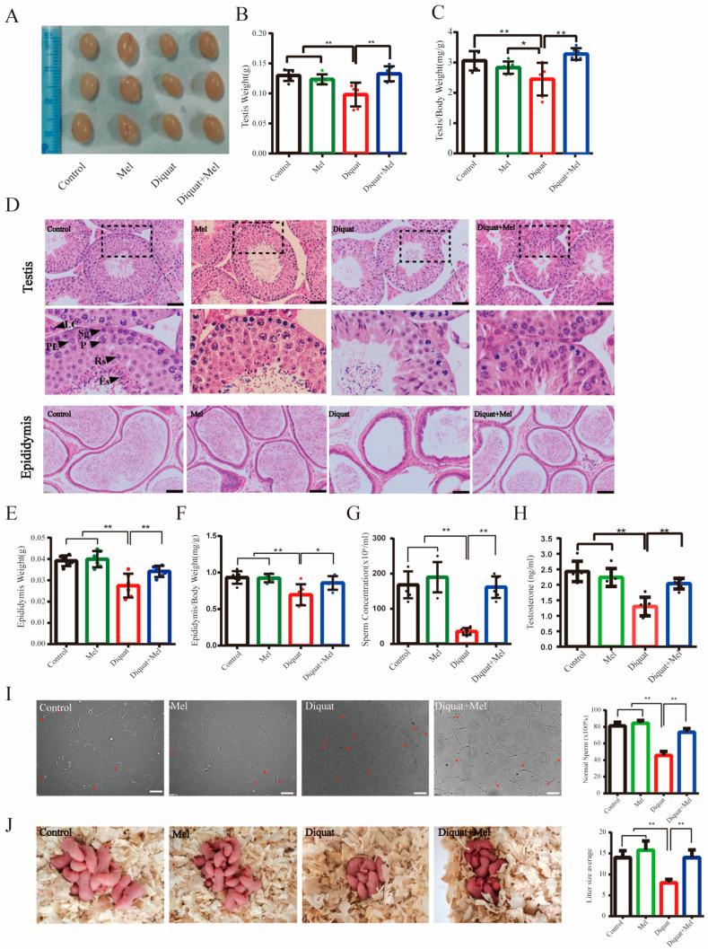
Diquat is a fast, potent, and widely used bipyridine herbicide in agriculture and it induces oxidative stress in several animal models. However, its genotoxic effects on the male reproductive system remain unclear. Melatonin is an effective free-radical scavenger, which has antioxidant and anti-apoptotic properties and can protect the testes against oxidative damage. This study aimed to investigate the therapeutic effects of melatonin on diquat-induced testicular injury in mice. The results showed melatonin treatment alleviated diquat-induced testicular injury, including inhibited spermatogenesis, increased sperm malformations, declined testosterone level and decreased fertility. Specifically, melatonin therapy countered diquat-induced oxidative stress by increasing production of the antioxidant enzymes GPX1 and SOD1. Melatonin treatment also attenuated diquat-induced spermatogonia apoptosis in vivo and in vitro by modulating the expression of apoptosis-related proteins, including P53, Cleaved-Caspase3, and Bax/Bcl2. Moreover, melatonin restored the blood-testicular barrier by promoting the expression of Sertoli cell junction proteins and maintaining the ordered distribution of ZO-1. These findings indicate that melatonin protects the testes against diquat-induced damage by reducing oxidative stress, inhibiting apoptosis, and maintaining the integrity of the blood-testis barrier in mice. This study provides a theoretical basis for further research to protect male reproductive health from agricultural pesticides.

摘要

敌草快是一种在农业中广泛使用的快速、高效的联吡啶类除草剂,它能在多种动物模型中诱导氧化应激。然而,其对雄性生殖系统的遗传毒性作用仍不清楚。褪黑素是一种有效的自由基清除剂,具有抗氧化和抗凋亡特性,能够保护睾丸免受氧化损伤。本研究旨在探讨褪黑素对小鼠敌草快诱导的睾丸损伤的治疗作用。结果显示,褪黑素治疗减轻了敌草快诱导的睾丸损伤,包括抑制精子发生、增加精子畸形、降低睾酮水平和生育能力下降。具体而言,褪黑素疗法通过增加抗氧化酶GPX1和SOD1的产生来对抗敌草快诱导的氧化应激。褪黑素治疗还通过调节凋亡相关蛋白(包括P53、裂解的Caspase3和Bax/Bcl2)的表达,在体内和体外减轻了敌草快诱导的精原细胞凋亡。此外,褪黑素通过促进支持细胞连接蛋白的表达和维持ZO-1的有序分布来恢复血睾屏障。这些发现表明,褪黑素通过减轻氧化应激、抑制凋亡和维持小鼠血睾屏障的完整性来保护睾丸免受敌草快诱导的损伤。本研究为进一步研究保护男性生殖健康免受农用农药危害提供了理论依据。

https://cdn.ncbi.nlm.nih.gov/pmc/blobs/311a/9958747/40c0a1f583d8/toxics-11-00160-g001.jpg

文献检索

告别复杂PubMed语法,用中文像聊天一样搜索,搜遍4000万医学文献。AI智能推荐,让科研检索更轻松。

立即免费搜索

文件翻译

保留排版,准确专业,支持PDF/Word/PPT等文件格式,支持 12+语言互译。

免费翻译文档

深度研究

AI帮你快速写综述,25分钟生成高质量综述,智能提取关键信息,辅助科研写作。

立即免费体验