Suppr超能文献

多组织转录组研究先天免疫基因表达谱揭示负能量平衡改变了奶牛的防御能力并促进了全身炎症反应。

Multi-Tissue Transcriptome Study of Innate Immune Gene Expression Profiling Reveals Negative Energy Balance Altered the Defense and Promoted System Inflammation of Dairy Cows.

作者信息

Dai Lingli, Liu Zaixia, Guo Lili, Chai Yuan, Yang Yanda, Wang Yu, Ma Yanfen, Shi Caixia, Zhang Wenguang

机构信息

College of Animal Science, Inner Mongolia Agricultural University, Hohhot 010018, China.

Veterinary Research Institute, Inner Mongolia Academy of Agricultural and Animal Husbandry Sciences, Hohhot 010031, China.

出版信息

Vet Sci. 2023 Feb 1;10(2):107. doi: 10.3390/vetsci10020107.

Abstract

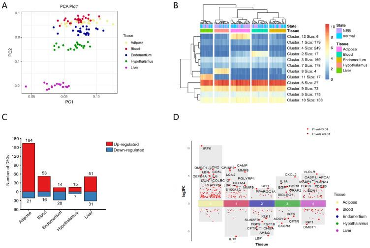
Negative energy balance (NEB) during the perinatal period leads to metabolic and immunological disorders in dairy cows, resulting in systemic responses and inflammation. The innate immune system is crucial for the host's protection and inflammatory response. However, systematic research is still lacking on how NEB affects the innate immune system to alter the 'host defense capability and inflammatory response. In this investigation, raw transcriptome data of adipose, blood, endometrial, hypothalamus, and liver tissues were downloaded from a public database, cleaned, aligned, quantified, and batch-corrected. The innate immune gene list was retrieved from innateDB, followed by the expression matrix of innate immune genes in various tissues for differential expression analysis, principle component analysis (PCA), and gene set enrichment analysis (GSEA). Under the effect of NEB, adipose tissue had the most differentially expressed genes, which were predominantly up-regulated, whereas blood GSEA had the most enriched biological processes, which were predominantly down-regulated. The gene sets shared by different tissues, which are predominantly involved in biological processes associated with defense responses and inflammation, were dramatically down-regulated in endometrial tissues and highly up-regulated in other tissues. Under the impact of NEB, LBP, PTX3, S100A12, and LCN2 play essential roles in metabolism and immunological control. In conclusion, NEB can downregulate the defensive response of innate immune genes in endometrial, upregulate the immune and inflammatory response of other tissues, activate the host defense response, and increase the systemic inflammatory response. The analysis of the effects of NEB on innate immune genes from the multiple tissues analysis provides new insights into the crosstalk between metabolism and immunity and also provides potential molecular targets for disease diagnosis and disease resistance breeding in dairy cows.

摘要

围产期负能量平衡(NEB)会导致奶牛出现代谢和免疫紊乱,进而引发全身反应和炎症。先天性免疫系统对于宿主的保护和炎症反应至关重要。然而,关于NEB如何影响先天性免疫系统以改变“宿主防御能力和炎症反应”,目前仍缺乏系统性研究。在本研究中,从公共数据库下载了脂肪、血液、子宫内膜、下丘脑和肝脏组织的原始转录组数据,并进行了清理、比对、定量和批次校正。从innateDB中检索先天性免疫基因列表,随后对各种组织中先天性免疫基因的表达矩阵进行差异表达分析、主成分分析(PCA)和基因集富集分析(GSEA)。在NEB的影响下,脂肪组织中差异表达基因最多,且主要呈上调趋势,而血液GSEA中富集的生物学过程最多,且主要呈下调趋势。不同组织共有的基因集主要参与与防御反应和炎症相关的生物学过程,在子宫内膜组织中显著下调,而在其他组织中高度上调。在NEB的影响下,LBP、PTX3、S100A12和LCN2在代谢和免疫控制中发挥着重要作用。总之,NEB可下调子宫内膜中先天性免疫基因的防御反应,上调其他组织的免疫和炎症反应,激活宿主防御反应,并增加全身炎症反应。从多组织分析NEB对先天性免疫基因的影响,为代谢与免疫之间的相互作用提供了新的见解,也为奶牛疾病诊断和抗病育种提供了潜在的分子靶点。

https://cdn.ncbi.nlm.nih.gov/pmc/blobs/dfca/9959304/3781b22771b8/vetsci-10-00107-g001.jpg

文献AI研究员

20分钟写一篇综述,助力文献阅读效率提升50倍。

立即体验

用中文搜PubMed

大模型驱动的PubMed中文搜索引擎

马上搜索

文档翻译

学术文献翻译模型,支持多种主流文档格式。

立即体验