Hussen Jamal, Alkuwayti Mayyadah Abdullah, Falemban Baraa, Alhojaily Sameer M, Adwani Salma Al, Hassan El Awad El, Al-Mubarak Abdullah Ia
Department of Microbiology, College of Veterinary Medicine, King Faisal University, Al-Ahsa 31982, Saudi Arabia.
Department of Biological Sciences, College of Science, King Faisal University, Al Ahsa 31982, Saudi Arabia.
Vet Sci. 2023 Feb 14;10(2):154. doi: 10.3390/vetsci10020154.
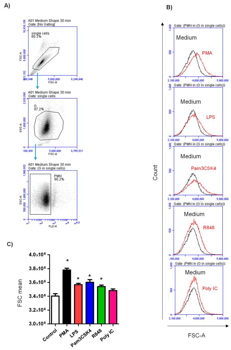
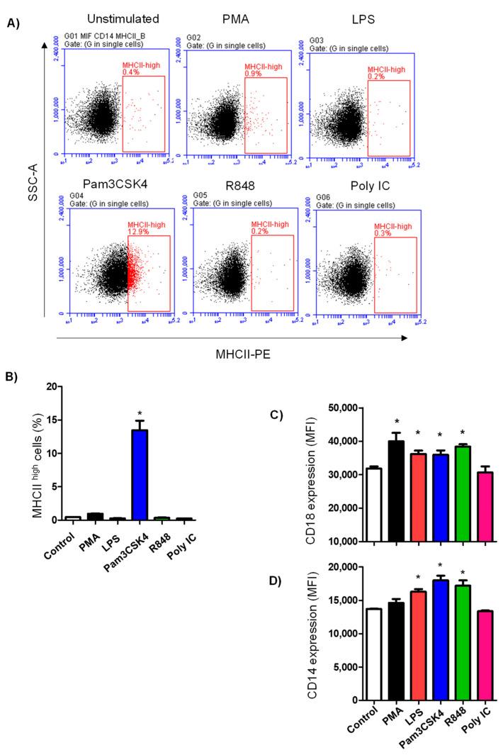
Innate recognition of pathogens depends on the interaction between microbial structures known as pathogen-associated molecular patterns (PAMPs) and pattern recognition receptors (PRRs) in host cells. Toll-like receptors (TLR) are among the most important PRRs being expressed on and in a wide range of immune cell types. Studies on the interaction mechanisms between different pathogen species and the immune system of the dromedary camel are still scarce. The present study aimed to investigate the immunomodulatory effect of synthetic bacterial and viral TLR ligands on some phenotypic properties and selected functions of neutrophils purified from dromedary camel blood. Neutrophils were separated from camel blood (n = five animals) and were stimulated in vitro with the TLR ligands LPS, Pam3CSK4, R848 (Resiquimod), and Poly IC or were left without stimulation. Stimulation with the protein kinase C activator phorbol 12-myristate 13-acetate (PMA) was used as a positive control stimulation. Shape change, phagocytosis activity, ROS production, the expression of cell surface markers, and cell vitality were compared between stimulated and non-stimulated cells. With exception of the TLR3 agonist Poly IC, all TLR ligands used showed the potential to stimulate camel neutrophils resulting in increased cell size and the upregulation of CD18 and CD14 on their surface. Similarly, the phagocytosis activity of camel neutrophils was significantly improved after priming with all TLR ligands, except Poly IC, which, in contrast, resulted in a reduced percentage of phagocytosis-positive cells. In contrast to stimulation with PMA, which induced a significant ROS production in camel neutrophils, none of the TLR ligands used stimulated ROS generation in neutrophils. Only stimulation with Pam3CSK4 increased the expression of MHCII molecules on camel neutrophils, resulting in an expanded MHCII fraction within camel neutrophils. Our study indicates selective immunomodulating effects of TLR agonists on purified camel neutrophils without affecting their vitality.
对病原体的天然识别依赖于宿主细胞中被称为病原体相关分子模式(PAMPs)的微生物结构与模式识别受体(PRRs)之间的相互作用。Toll样受体(TLR)是在多种免疫细胞类型的表面和内部表达的最重要的PRRs之一。关于不同病原体物种与单峰骆驼免疫系统之间相互作用机制的研究仍然很少。本研究旨在探讨合成的细菌和病毒TLR配体对从单峰骆驼血液中纯化的中性粒细胞的一些表型特性和选定功能的免疫调节作用。从骆驼血液(n = 5只动物)中分离出中性粒细胞,并在体外用TLR配体脂多糖(LPS)、Pam3CSK4、R848(瑞喹莫德)和聚肌胞苷酸(Poly IC)进行刺激,或不进行刺激。用蛋白激酶C激活剂佛波醇12 - 肉豆蔻酸酯13 - 乙酸酯(PMA)进行刺激作为阳性对照刺激。比较刺激组和未刺激组细胞的形态变化、吞噬活性、活性氧(ROS)产生、细胞表面标志物的表达和细胞活力。除了TLR3激动剂聚肌胞苷酸(Poly IC)外,所有使用的TLR配体都显示出刺激骆驼中性粒细胞的潜力,导致细胞大小增加以及其表面CD18和CD14上调。同样,除了聚肌胞苷酸(Poly IC)外,所有TLR配体预处理后骆驼中性粒细胞的吞噬活性均显著提高,相反,聚肌胞苷酸(Poly IC)导致吞噬阳性细胞百分比降低。与PMA刺激在骆驼中性粒细胞中诱导显著的ROS产生不同,所使用的TLR配体均未刺激中性粒细胞产生ROS。只有Pam3CSK4刺激增加了骆驼中性粒细胞上MHCII分子的表达,导致骆驼中性粒细胞内MHCII部分扩大。我们的研究表明TLR激动剂对纯化的骆驼中性粒细胞具有选择性免疫调节作用,且不影响其活力。