Li Weifeng, Berlinicke Cynthia, Huang Yinyin, Giera Stefanie, McGrath Anna G, Fang Weixiang, Chen Chaoran, Takaesu Felipe, Chang Xiaoli, Duan Yukan, Kumar Dinesh, Chang Calvin, Mao Hai-Quan, Sheng Guoqing, Dodge James C, Ji Hongkai, Madden Stephen, Zack Donald J, Chamling Xitiz
Department of Genetic Medicine, Johns Hopkins University School of Medicine, Baltimore, MD 21287, USA.
Department of Ophthalmology, Wilmer Eye Institute, Johns Hopkins University School of Medicine, Baltimore, MD 21287, USA.
iScience. 2023 Feb 8;26(3):106156. doi: 10.1016/j.isci.2023.106156. eCollection 2023 Mar 17.
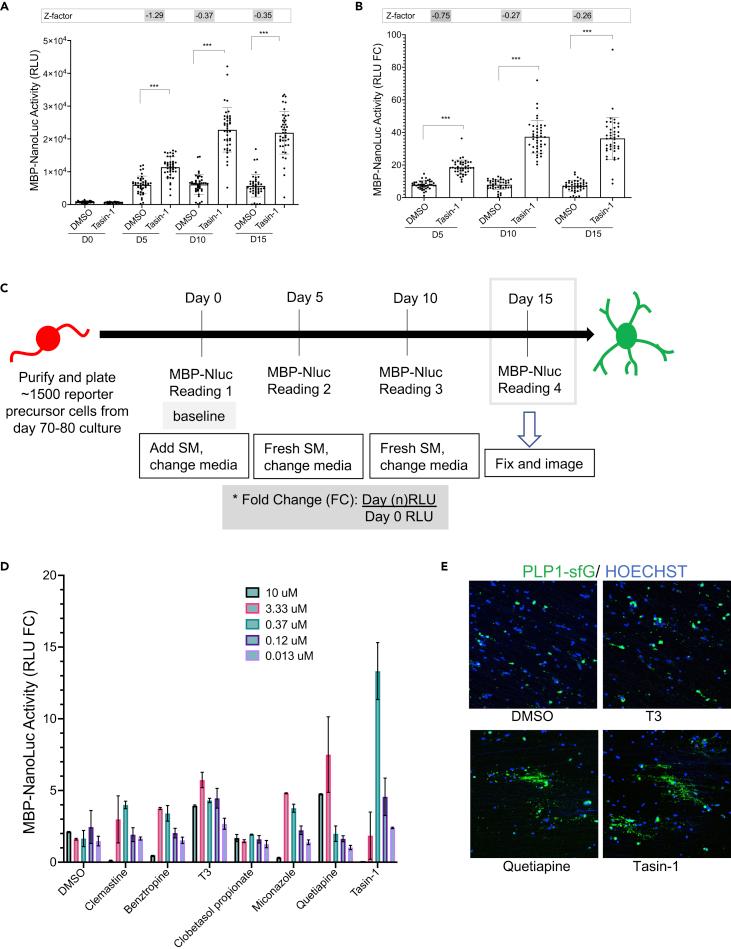
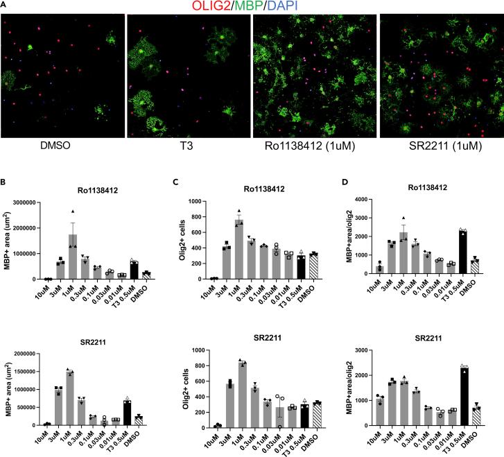
Promoting myelination capacity of endogenous oligodendrocyte precursor cells (OPCs) is a promising therapeutic approach for CNS demyelinating disorders such as Multiple Sclerosis (MS). To aid in the discovery of myelination-promoting compounds, we generated a genome-engineered human pluripotent stem cell (hPSC) line that consists of three reporters: identification-and-purification tag, GFP, and secreted-NanoLuc, driven by the endogenous and genes, respectively. Using this cell line, we established a high-throughput drug screening platform and performed a small-molecule screen, which identified at least two myelination-promoting small-molecule (Ro1138452 and SR2211) that target prostacyclin (IP) receptor and retinoic acid receptor-related orphan receptor γ (RORγ), respectively. Single-cell-transcriptomic analysis of differentiating OPCs treated with these molecules further confirmed that they promote oligodendrocyte differentiation and revealed several pathways that are potentially modulated by them. The molecules and their target pathways provide promising targets for the possible development of remyelination-based therapy for MS and other demyelinating disorders.
促进内源性少突胶质细胞前体细胞(OPCs)的髓鞘形成能力是治疗中枢神经系统脱髓鞘疾病(如多发性硬化症,MS)的一种很有前景的治疗方法。为了帮助发现促进髓鞘形成的化合物,我们构建了一种基因组工程化的人类多能干细胞(hPSC)系,该细胞系由三个报告基因组成:识别和纯化标签、绿色荧光蛋白(GFP)以及分泌型纳米荧光素酶(secreted-NanoLuc),分别由内源性[基因名称1]和[基因名称2]基因驱动。利用该细胞系,我们建立了一个高通量药物筛选平台并进行了小分子筛选,确定了至少两种促进髓鞘形成的小分子(Ro1138452和SR2211),它们分别靶向前列环素(IP)受体和视黄酸受体相关孤儿受体γ(RORγ)。对用这些分子处理的分化中的OPCs进行单细胞转录组分析,进一步证实它们能促进少突胶质细胞分化,并揭示了一些可能受它们调控的途径。这些分子及其靶向途径为可能开发基于髓鞘再生的MS和其他脱髓鞘疾病治疗方法提供了有前景的靶点。