Department of Pediatric Surgery, Erasmus MC-Sophia Children's Hospital, Rotterdam, The Netherlands.
Department of Clinical Genetics, Erasmus University Medical Center, Sophia Children's Hospital, Rotterdam, The Netherlands.
EMBO Rep. 2023 Apr 5;24(4):e55789. doi: 10.15252/embr.202255789. Epub 2023 Feb 28.
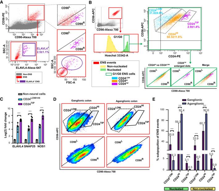
Efficient isolation of neurons and glia from the human enteric nervous system (ENS) is challenging because of their rare and fragile nature. Here, we describe a staining panel to enrich ENS cells from the human intestine by fluorescence-activated cell sorting (FACS). We find that CD56/CD90/CD24 co-expression labels ENS cells with higher specificity and resolution than previous methods. Surprisingly, neuronal (CD24, TUBB3) and glial (SOX10) selective markers appear co-expressed by all ENS cells. We demonstrate that this contradictory staining pattern is mainly driven by neuronal fragments, either free or attached to glial cells, which are the most abundant cell types. Live neurons can be enriched by the highest CD24 and CD90 levels. By applying our protocol to isolate ENS cells for single-cell RNA sequencing, we show that these cells can be obtained with high quality, enabling interrogation of the human ENS transcriptome. Taken together, we present a selective FACS protocol that allows enrichment and discrimination of human ENS cells, opening up new avenues to study this complex system in health and disease.
从人类肠神经系统 (ENS) 中高效分离神经元和神经胶质细胞具有挑战性,因为它们数量稀少且脆弱。在这里,我们描述了一种通过荧光激活细胞分选 (FACS) 从人肠中富集 ENS 细胞的染色面板。我们发现 CD56/CD90/CD24 共表达比以前的方法更特异和分辨率更高地标记 ENS 细胞。令人惊讶的是,神经元 (CD24、TUBB3) 和神经胶质 (SOX10) 选择性标记似乎都由所有 ENS 细胞共表达。我们证明这种矛盾的染色模式主要是由神经元碎片驱动的,这些神经元碎片要么游离,要么附着在神经胶质细胞上,而这些细胞是最丰富的细胞类型。活神经元可以通过最高的 CD24 和 CD90 水平得到富集。通过应用我们的方案来分离用于单细胞 RNA 测序的 ENS 细胞,我们表明可以获得高质量的细胞,从而能够研究人类 ENS 的转录组。总之,我们提出了一种选择性的 FACS 方案,允许富集和区分人类 ENS 细胞,为研究这个复杂系统在健康和疾病中的作用开辟了新的途径。