Suppr超能文献

非感染性葡萄膜炎中的综合长链非编码 RNA 与潜在分子机制分析。

Comprehensive LncRNA and Potential Molecular Mechanism Analysis in Noninfectious Uveitis.

机构信息

Department of Ophthalmology, The First Affiliated Hospital of Soochow University, Suzhou, China.

Department of Ophthalmology, Shanghai Eye Disease Prevention and Treatment Center, Shanghai Eye Hospital, Shanghai, China.

出版信息

Transl Vis Sci Technol. 2023 Mar 1;12(3):2. doi: 10.1167/tvst.12.3.2.

Abstract

PURPOSE

Long noncoding RNA (lncRNA) is noncoding RNA and have played a key role or be treated as a biomarker in a variety of diseases such as tumors. However, extensive lncRNA analysis for uveitis has not been explored completely. In this study, we analyzed the lncRNAs with altered expression in peripheral blood comprehensively for three major autoimmune diseases (ankylosing spondylitis [AS], Behҫet's disease [BD], and sarcoidosis) to search potential hub gene and molecular mechanism for noninfectious uveitis.

METHODS

In total, we included 18 patients with AS and 12 patients with sarcoidosis versus 25 controls for GSE18781; we also included 15 patients with BD versus 14 controls for GSE17114 in this study. The lncRNA and messenger RNA (mRNA) expression levels were determined by microarray using serum samples from patients and healthy controls.

RESULTS

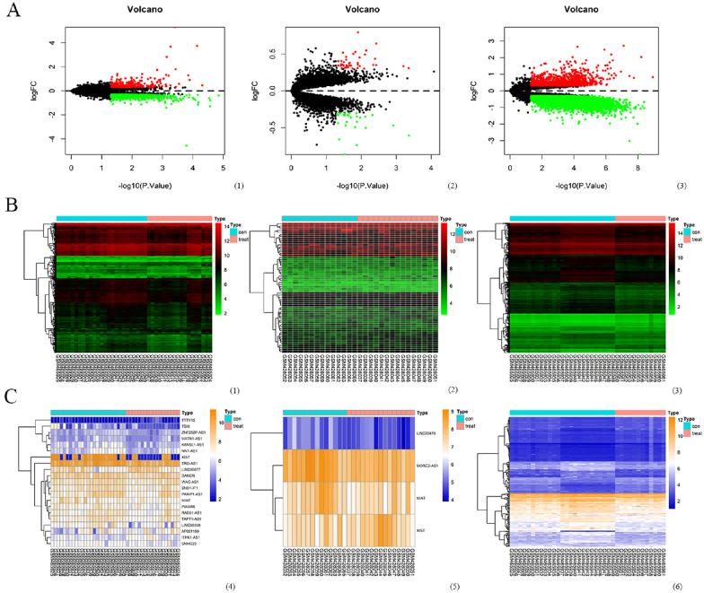
Twenty-one lncRNAs and 1073 mRNAs were detected in patients with AS, 4 lncRNAs and 62 mRNAs in patients with BD, and 196 lncRNAs and 5376 mRNAs in patients with sarcoidosis. Thus, we suspected lncRNA XIST and MIAT, mRNA FCGBP, CD247, CTSW, AES, NCR3, TIGIT, CASP5, DUSP2, and TBX21 may be the most possible hub genes for AS, BD, and sarcoidosis. These RNAs were involved in the mitogen-activated protein kinase signaling pathway and inflammatory cytokine pathways.

CONCLUSIONS

In this study, comprehensive bioinformatics analysis identified lncRNAs with altered expression in three major autoimmune diseases that may combine with noninfectious uveitis. This study provides novel insights into the molecular pathogenetic mechanisms and key information toward developing new diagnostic biomarkers and special therapeutic targets for noninfectious uveitis in AS, BD, and sarcoidosis.

TRANSLATIONAL RELEVANCE

LncRNAs and their potential mechanisms provide new strategies for prevention and treatment for noninfectious uveitis in patients with AS, BD, and sarcoidosis.

摘要

目的

长链非编码 RNA(lncRNA)是非编码 RNA,在多种疾病(如肿瘤)中发挥关键作用或被视为生物标志物。然而,尚未全面探索广泛的 lncRNA 分析对葡萄膜炎的影响。在这项研究中,我们全面分析了三种自身免疫性疾病(强直性脊柱炎[AS]、贝赫切特病[BD]和结节病)外周血中表达改变的 lncRNAs,以寻找潜在的关键基因和非感染性葡萄膜炎的分子机制。

方法

共纳入 18 例 AS 患者和 12 例结节病患者与 25 例对照者的 GSE18781 数据;还纳入了 15 例 BD 患者和 14 例对照者的 GSE17114 数据。使用来自患者和健康对照者的血清样本,通过微阵列确定 lncRNA 和信使 RNA(mRNA)表达水平。

结果

在 AS 患者中检测到 21 个 lncRNA 和 1073 个 mRNA,BD 患者中检测到 4 个 lncRNA 和 62 个 mRNA,结节病患者中检测到 196 个 lncRNA 和 5376 个 mRNA。因此,我们怀疑 lncRNA XIST 和 MIAT、mRNA FCGBP、CD247、CTSW、AES、NCR3、TIGIT、CASP5、DUSP2 和 TBX21 可能是 AS、BD 和结节病最有可能的关键基因。这些 RNA 参与丝裂原激活蛋白激酶信号通路和炎症细胞因子通路。

结论

在这项研究中,全面的生物信息学分析鉴定了三种主要自身免疫性疾病中表达改变的 lncRNA,这些 lncRNA可能与非感染性葡萄膜炎有关。本研究为 AS、BD 和结节病中非感染性葡萄膜炎的分子发病机制和关键信息提供了新的见解,并为开发新的诊断生物标志物和针对这些疾病的特殊治疗靶点提供了新的策略。

翻译后注释

  • 原文中“lncRNA”均指“长链非编码 RNA”。

  • 原文中“mRNA”均指“信使 RNA”。

  • 原文中“AS”均指“强直性脊柱炎”。

  • 原文中“BD”均指“贝赫切特病”。

  • 原文中“sarcoidosis”均指“结节病”。

  • 原文中“GSE18781”均指“基因表达综合数据库”。

  • 原文中“GSE17114”均指“基因表达综合数据库”。

https://cdn.ncbi.nlm.nih.gov/pmc/blobs/c1f8/9987169/fe16ae2c4250/tvst-12-3-2-f001.jpg

文献检索

告别复杂PubMed语法,用中文像聊天一样搜索,搜遍4000万医学文献。AI智能推荐,让科研检索更轻松。

立即免费搜索

文件翻译

保留排版,准确专业,支持PDF/Word/PPT等文件格式,支持 12+语言互译。

免费翻译文档

深度研究

AI帮你快速写综述,25分钟生成高质量综述,智能提取关键信息,辅助科研写作。

立即免费体验