Suppr超能文献

基于生物信息学的哮喘患者气道上皮细胞中与铁死亡相关基因的作用。

The role of ferroptosis-related genes in airway epithelial cells of asthmatic patients based on bioinformatics.

机构信息

Department of Clinical Laboratory, The Fourth Affiliated Hospital of Harbin Medical University, Harbin, China.

Department of Clinical Laboratory, The Second Affiliated Hospital of Harbin Medical University, Harbin, China.

出版信息

Medicine (Baltimore). 2023 Mar 3;102(9):e33119. doi: 10.1097/MD.0000000000033119.

Abstract

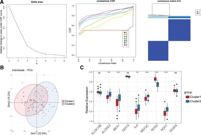
It has been reported that airway epithelial cells and ferroptosis have certain effect on asthma. However, the action mechanism of ferroptosis-related genes in airway epithelial cells of asthmatic patients is still unclear. Firstly, the study downloaded the GSE43696 training set, GSE63142 validation set and GSE164119 (miRNA) dataset from the gene expression omnibus database. 342 ferroptosis-related genes were downloaded from the ferroptosis database. Moreover, differentially expressed genes (DEGs) between asthma and control samples in the GSE43696 dataset were screened by differential analysis. Consensus clustering analysis was performed on asthma patients to classify clusters, and differential analysis was performed on clusters to obtain inter-cluster DEGs. Asthma-related module was screened by weighted gene co-expression network analysis. Then, DEGs between asthma and control samples, inter-cluster DEGs and asthma-related module were subjected to venn analysis for obtaining candidate genes. The last absolute shrinkage and selection operator and support vector machines were respectively applied to the candidate genes to screen for feature genes, and functional enrichment analysis was performed. Finally, a competition endogenetic RNA network was constructed and drug sensitivity analysis was conducted. There were 438 DEGs (183 up-regulated and 255 down-regulated) between asthma and control samples. 359 inter-cluster DEGs (158 up-regulated and 201 down-regulated) were obtained by screening. Then, the black module was significantly and strongly correlated with asthma. The venn analysis yielded 88 candidate genes. 9 feature genes (NAV3, ITGA10, SYT4, NOX1, SNTG2, RNF182, UPK1B, POSTN, SHISA2) were screened and they were involved in proteasome, dopaminergic synapse etc. Besides, 4 mRNAs, 5 miRNAs, and 2 lncRNAs collectively formed competition endogenetic RNA regulatory network, which included RNF182-hsa-miR-455-3p-LINC00319 and so on. The predicted therapeutic drug network map contained NAV3-bisphenol A and other relationship pairs. The study investigated the potential molecular mechanisms of NAV3, ITGA10, SYT4, NOX1, SNTG2, RNF182, UPK1B, POSTN, SHISA2 in airway epithelial cells of asthmatic patients through bioinformatics analysis, providing a reference for the research of asthma and ferroptosis.

摘要

据报道,气道上皮细胞和铁死亡对哮喘有一定影响。然而,哮喘患者气道上皮细胞中铁死亡相关基因的作用机制尚不清楚。首先,从基因表达综合数据库中下载 GSE43696 训练集、GSE63142 验证集和 GSE164119(miRNA)数据集。从铁死亡数据库中下载 342 个铁死亡相关基因。此外,通过差异分析筛选 GSE43696 数据集中哮喘与对照样本之间的差异表达基因(DEGs)。对哮喘患者进行共识聚类分析以对聚类进行分类,并对聚类进行差异分析以获得聚类间 DEGs。通过加权基因共表达网络分析筛选哮喘相关模块。然后,将哮喘与对照样本、聚类间 DEGs 和哮喘相关模块进行 venn 分析,以获得候选基因。最后分别应用最小绝对收缩和选择算子和支持向量机对候选基因进行筛选,得到特征基因,并进行功能富集分析。最后构建竞争内源性 RNA 网络并进行药物敏感性分析。哮喘与对照样本之间存在 438 个 DEGs(183 个上调和 255 个下调)。筛选得到 359 个聚类间 DEGs(158 个上调和 201 个下调)。然后,黑色模块与哮喘显著且强相关。venn 分析得到 88 个候选基因。筛选出 9 个特征基因(NAV3、ITGA10、SYT4、NOX1、SNTG2、RNF182、UPK1B、POSTN、SHISA2),涉及蛋白酶体、多巴胺能突触等。此外,4 个 mRNA、5 个 miRNA 和 2 个 lncRNA 共同构成竞争内源性 RNA 调控网络,包括 RNF182-hsa-miR-455-3p-LINC00319 等。预测的治疗药物网络图包含 NAV3-双酚 A 等关系对。通过生物信息学分析,研究了 NAV3、ITGA10、SYT4、NOX1、SNTG2、RNF182、UPK1B、POSTN、SHISA2 在哮喘患者气道上皮细胞中的潜在分子机制,为哮喘和铁死亡的研究提供了参考。

https://cdn.ncbi.nlm.nih.gov/pmc/blobs/5e16/9981416/b6c1d8eef864/medi-102-e33119-g001.jpg

文献AI研究员

20分钟写一篇综述,助力文献阅读效率提升50倍。

立即体验

用中文搜PubMed

大模型驱动的PubMed中文搜索引擎

马上搜索

文档翻译

学术文献翻译模型,支持多种主流文档格式。

立即体验