Department of Bionanoscience, Kavli Institute of Nanoscience, Delft University of Technology, Delft 2628CD, the Netherlands.
Department of Imaging Physics, Delft University of Technology, Delft 2628CD, the Netherlands.
Cell. 2023 Mar 2;186(5):975-986.e13. doi: 10.1016/j.cell.2023.01.041.
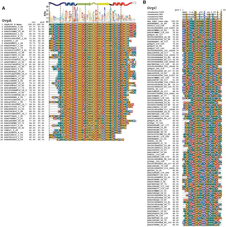
Gas vesicles are gas-filled nanocompartments that allow a diverse group of bacteria and archaea to control their buoyancy. The molecular basis of their properties and assembly remains unclear. Here, we report the 3.2 Å cryo-EM structure of the gas vesicle shell made from the structural protein GvpA that self-assembles into hollow helical cylinders closed off by cone-shaped tips. Two helical half shells connect through a characteristic arrangement of GvpA monomers, suggesting a mechanism of gas vesicle biogenesis. The fold of GvpA features a corrugated wall structure typical for force-bearing thin-walled cylinders. Small pores enable gas molecules to diffuse across the shell, while the exceptionally hydrophobic interior surface effectively repels water. Comparative structural analysis confirms the evolutionary conservation of gas vesicle assemblies and demonstrates molecular features of shell reinforcement by GvpC. Our findings will further research into gas vesicle biology and facilitate molecular engineering of gas vesicles for ultrasound imaging.
气室是充满气体的纳米隔室,使多种细菌和古菌能够控制其浮力。其特性和组装的分子基础仍不清楚。在这里,我们报告了由结构蛋白 GvpA 组成的气室壳的 3.2Å 冷冻电镜结构,该蛋白自组装成由锥形尖端封闭的空心螺旋圆柱。两个螺旋半壳通过 GvpA 单体的特征排列连接,这表明了气室生物发生的机制。GvpA 的折叠具有波纹壁结构,这是承受力的薄壁圆柱体的典型特征。小的孔允许气体分子扩散穿过外壳,而异常疏水的内部表面有效地排斥水。比较结构分析证实了气室组装的进化保守性,并证明了 GvpC 增强外壳的分子特征。我们的发现将进一步研究气室生物学,并促进气室的超声成像的分子工程。