Suppr超能文献

温度诱导鸡胚胎休眠是由 PKC-NF-κB-IRF1 信号介导的。

Temperature-induced embryonic diapause in chickens is mediated by PKC-NF-κB-IRF1 signaling.

机构信息

Department of Animal Genetics and Breeding, College of Animal Science and Technology, China Agricultural University, Beijing, 100193, China.

出版信息

BMC Biol. 2023 Mar 8;21(1):52. doi: 10.1186/s12915-023-01550-0.

Abstract

BACKGROUND

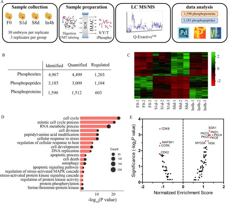
Embryonic diapause (dormancy) is a state of temporary arrest of embryonic development that is triggered by unfavorable conditions and serves as an evolutionary strategy to ensure reproductive survival. Unlike maternally-controlled embryonic diapause in mammals, chicken embryonic diapause is critically dependent on the environmental temperature. However, the molecular control of diapause in avian species remains largely uncharacterized. In this study, we evaluated the dynamic transcriptomic and phosphoproteomic profiles of chicken embryos in pre-diapause, diapause, and reactivated states.

RESULTS

Our data demonstrated a characteristic gene expression pattern in effects on cell survival-associated and stress response signaling pathways. Unlike mammalian diapause, mTOR signaling is not responsible for chicken diapause. However, cold stress responsive genes, such as IRF1, were identified as key regulators of diapause. Further in vitro investigation showed that cold stress-induced transcription of IRF1 was dependent on the PKC-NF-κB signaling pathway, providing a mechanism for proliferation arrest during diapause. Consistently, in vivo overexpression of IRF1 in diapause embryos blocked reactivation after restoration of developmental temperatures.

CONCLUSIONS

We concluded that embryonic diapause in chicken is characterized by proliferation arrest, which is the same with other spices. However, chicken embryonic diapause is strictly correlated with the cold stress signal and mediated by PKC-NF-κB-IRF1 signaling, which distinguish chicken diapause from the mTOR based diapause in mammals.

摘要

背景

胚胎休眠(休眠)是胚胎发育暂时停止的状态,是由不利条件引发的,是确保生殖生存的进化策略。与哺乳动物中由母体控制的胚胎休眠不同,鸡胚胎休眠严重依赖环境温度。然而,禽类物种休眠的分子控制仍在很大程度上未被描述。在这项研究中,我们评估了预休眠、休眠和重新激活状态下鸡胚胎的动态转录组和磷酸化蛋白质组谱。

结果

我们的数据表明,细胞存活相关和应激反应信号通路的基因表达模式具有特征性。与哺乳动物休眠不同,mTOR 信号不是鸡休眠的原因。然而,冷应激反应基因,如 IRF1,被鉴定为休眠的关键调节剂。进一步的体外研究表明,冷应激诱导的 IRF1 转录依赖于 PKC-NF-κB 信号通路,为休眠期间的增殖停滞提供了一种机制。一致地,在休眠胚胎中体内过表达 IRF1 会阻止在恢复发育温度后的重新激活。

结论

我们得出结论,鸡胚胎休眠的特征是增殖停滞,这与其他物种相同。然而,鸡胚胎休眠与冷应激信号严格相关,并由 PKC-NF-κB-IRF1 信号介导,这将鸡休眠与哺乳动物中基于 mTOR 的休眠区分开来。

https://cdn.ncbi.nlm.nih.gov/pmc/blobs/ab87/9993608/ee23f05d5e28/12915_2023_1550_Fig1_HTML.jpg

文献AI研究员

20分钟写一篇综述,助力文献阅读效率提升50倍。

立即体验

用中文搜PubMed

大模型驱动的PubMed中文搜索引擎

马上搜索

文档翻译

学术文献翻译模型,支持多种主流文档格式。

立即体验