Suppr超能文献

异紫堇定碱可减轻脂多糖诱导的骨髓来源巨噬细胞中白细胞介素 6 的表达和急性肺损伤。

Isocorydine Ameliorates IL-6 Expression in Bone Marrow-Derived Macrophages and Acute Lung Injury Induced by Lipopolysaccharide.

机构信息

Key Laboratory of Cancer Prevention and Intervention of China National Ministry of Education, Cancer Institute, Second Affiliated Hospital, Zhejiang University School of Medicine, 88 Jiefang Road, Hangzhou 310009, China.

Institute of Genetics, Department of Human Genetics, Zhejiang University School of Medicine, Zhejiang University, 866 Yuhangtang Road, Hangzhou 310058, China.

出版信息

Int J Mol Sci. 2023 Feb 27;24(5):4629. doi: 10.3390/ijms24054629.

Abstract

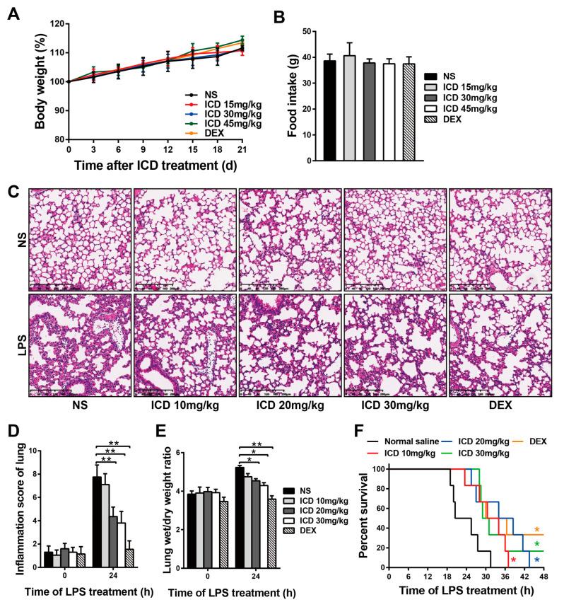
Isocorydine (ICD) is a type of isoquinoline alkaloid originating from , which has been used to relieve spasm, dilate blood vessels, and treat malaria as well as hypoxia in clinic. However, its effect on inflammation and underlying mechanisms remains unclear. The aim of our study was to determine the potential effects and mechanisms of ICD on pro-inflammatory interleukin-6 (IL-6) expression in bone marrow-derived macrophages (BMDMs) and acute lung injury mouse model. A mouse model of acute lung injury was established by intraperitoneal injection of LPS and treated with different doses of ICD. The body weight and food intake of mice were monitored to determine the toxicity of ICD. The tissue samples of lung, spleen and blood were taken to assess the pathological symptoms of acute lung injury and the expression levels of IL-6. Further, BMDMs isolated from C57BL/6 mice were cultured in vitro and treated with granulocyte-macrophage colony-stimulating factor (GM-CSF), LPS and different doses of ICD. CCK-8 assay and flow cytometry were performed to assess the viability of BMDMs. The expression of IL-6 was detected by RT-PCR and ELISA. RNA-seq was carried out to detect the differential expression genes of ICD-treated BMDMs. Western blotting was used to detect the change in MAPK and NF-κB signaling pathways. Our findings show that ICD ameliorates IL-6 expression and attenuates phosphorylation of p65 and JNK in BMDMs, and can protect mice from acute lung injury.

摘要

异紫堇碱(ICD)是一种异喹啉生物碱,来源于罂粟科植物,已在临床上用于缓解痉挛、扩张血管以及治疗疟疾和缺氧。然而,其对炎症的作用及其潜在机制尚不清楚。本研究旨在确定 ICD 对骨髓来源的巨噬细胞(BMDMs)中促炎白细胞介素 6(IL-6)表达的潜在作用和机制,以及在急性肺损伤小鼠模型中的作用和机制。通过腹腔注射 LPS 建立急性肺损伤小鼠模型,并给予不同剂量的 ICD 进行治疗。监测小鼠的体重和食物摄入量,以确定 ICD 的毒性。采集肺、脾和血液组织样本,评估急性肺损伤的病理症状和 IL-6 的表达水平。进一步,从 C57BL/6 小鼠分离出 BMDMs 进行体外培养,并用粒细胞-巨噬细胞集落刺激因子(GM-CSF)、LPS 和不同剂量的 ICD 进行处理。通过 CCK-8 检测和流式细胞术评估 BMDMs 的活力。通过 RT-PCR 和 ELISA 检测 IL-6 的表达。通过 RNA-seq 检测 ICD 处理的 BMDMs 中的差异表达基因。通过 Western blot 检测 MAPK 和 NF-κB 信号通路的变化。研究结果表明,ICD 可改善 IL-6 表达,减轻 BMDMs 中 p65 和 JNK 的磷酸化,并可保护小鼠免受急性肺损伤。

https://cdn.ncbi.nlm.nih.gov/pmc/blobs/c53a/10003757/a8aa87bc065b/ijms-24-04629-g001.jpg

文献AI研究员

20分钟写一篇综述,助力文献阅读效率提升50倍。

立即体验

用中文搜PubMed

大模型驱动的PubMed中文搜索引擎

马上搜索

文档翻译

学术文献翻译模型,支持多种主流文档格式。

立即体验