• 文献检索
  • 文档翻译
  • 深度研究
  • 学术资讯
  • Suppr Zotero 插件Zotero 插件
  • 邀请有礼
  • 套餐&价格
  • 历史记录
应用&插件
Suppr Zotero 插件Zotero 插件浏览器插件Mac 客户端Windows 客户端微信小程序
定价
高级版会员购买积分包购买API积分包
服务
文献检索文档翻译深度研究API 文档MCP 服务
关于我们
关于 Suppr公司介绍联系我们用户协议隐私条款
关注我们

Suppr 超能文献

核心技术专利:CN118964589B侵权必究
粤ICP备2023148730 号-1Suppr @ 2026

文献检索

告别复杂PubMed语法,用中文像聊天一样搜索,搜遍4000万医学文献。AI智能推荐,让科研检索更轻松。

立即免费搜索

文件翻译

保留排版,准确专业,支持PDF/Word/PPT等文件格式,支持 12+语言互译。

免费翻译文档

深度研究

AI帮你快速写综述,25分钟生成高质量综述,智能提取关键信息,辅助科研写作。

立即免费体验

全基因组挖掘串联重复 III 型聚酮合酶及其表达、. 的结构分析

Genome-Wide Mining of the Tandem Duplicated Type III Polyketide Synthases and Their Expression, Structure Analysis of .

机构信息

Key Laboratory of Genetics and Germplasm Innovation of Tropical Special Forest Trees and Ornamental Plants, Ministry of Education, College of Forestry, Hainan University, Haikou 570228, China.

College of Tropical Crops & College of Life Sciences, Hainan University, Haikou 570228, China.

出版信息

Int J Mol Sci. 2023 Mar 2;24(5):4837. doi: 10.3390/ijms24054837.

DOI:10.3390/ijms24054837
PMID:36902267
原文链接:https://pmc.ncbi.nlm.nih.gov/articles/PMC10003783/
Abstract

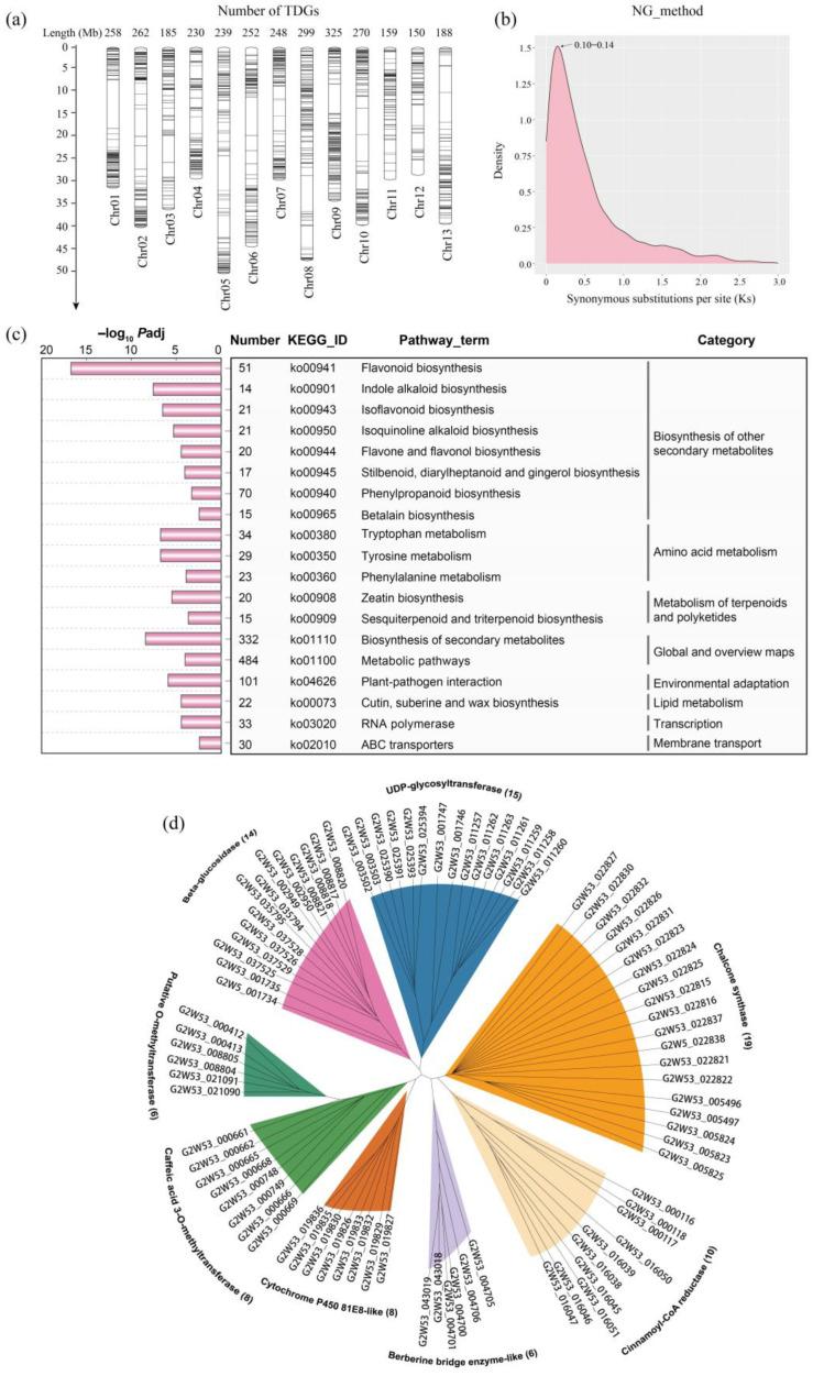
is one of the homologous crops used as a medicinal food containing an abundance of anthraquinones. Type III polyketide synthases (PKSs) are key enzymes that catalyze polyketide formation; in particular, the chalcone synthase-like (CHS-L) genes are involved in anthraquinone production. Tandem duplication is a fundamental mechanism for gene family expansion. However, the analysis of the tandem duplicated genes (TDGs) and the identification and characterization of PKSs have not been reported for . Herein, we identified 3087 TDGs in the genome; the synonymous substitution rates (Ks) analysis indicated that the TDGs had recently undergone duplication. The Kyoto Encyclopedia of Genes and Genomes (KEGG) enrichment analysis showed that the type III were the most enriched TDGs involved in the biosynthesis of the secondary metabolite pathways, as evidenced by 14 tandem duplicated genes. Subsequently, we identified 30 type III with complete sequences in the genome. Based on the phylogenetic analysis, the type III PKSs were classified into three groups. The protein conserved motifs and key active residues showed similar patterns in the same group. The transcriptome analysis showed that the chalcone synthase (CHS) genes were more highly expressed in the leaves than in the seeds in . The transcriptome and qRT-PCR analysis showed that the genes had a higher expression in the seeds than in other tissues, particularly seven tandem duplicated ////// genes. The key active-site residues and three-dimensional models of the CHS-L2/3/5/6/9/10/13 proteins showed slight variation. These results indicated that the rich anthraquinones in seeds might be ascribed to the expansion from tandem duplication, and the seven key ////// genes provide candidate genes for further research. Our study provides an important basis for further research on the regulation of anthraquinones' biosynthesis in .

摘要

是一种同源药用作物,含有丰富的蒽醌类化合物。III 型聚酮合酶(PKSs)是催化聚酮形成的关键酶;特别是查尔酮合酶样(CHS-L)基因参与蒽醌类物质的生成。串联重复是基因家族扩增的基本机制。然而,尚未报道用于 的串联重复基因(TDGs)分析以及 PKSs 的鉴定和表征。在此,我们在 基因组中鉴定了 3087 个 TDGs;同义替代率(Ks)分析表明,这些 TDGs 最近发生了复制。京都基因与基因组百科全书(KEGG)富集分析表明,III 型 PKSs 是参与次生代谢途径生物合成的最丰富的 TDGs,这一点可由 14 个串联重复的 基因得到证明。随后,我们在 基因组中鉴定了 30 个具有完整序列的 III 型 PKSs。基于系统发育分析,III 型 PKSs 分为三组。同一组中,蛋白质保守基序和关键活性残基表现出相似的模式。转录组分析表明,在 中,类黄酮合酶(CHS)基因在叶片中的表达高于在种子中的表达。转录组和 qRT-PCR 分析表明, 基因在种子中的表达高于其他组织,特别是七个串联重复的 ////// 基因。CHS-L2/3/5/6/9/10/13 蛋白的关键活性位点残基和三维模型显示出轻微的变化。这些结果表明, 种子中丰富的蒽醌类化合物可能归因于串联重复的扩展,而七个关键的 ////// 基因可能为进一步的研究提供候选基因。我们的研究为进一步研究 中蒽醌类物质生物合成的调控提供了重要基础。

https://cdn.ncbi.nlm.nih.gov/pmc/blobs/2a4b/10003783/3d14b7d83c70/ijms-24-04837-g007.jpg
https://cdn.ncbi.nlm.nih.gov/pmc/blobs/2a4b/10003783/9254aa7b2348/ijms-24-04837-g001.jpg
https://cdn.ncbi.nlm.nih.gov/pmc/blobs/2a4b/10003783/b4e0fcd83db6/ijms-24-04837-g002.jpg
https://cdn.ncbi.nlm.nih.gov/pmc/blobs/2a4b/10003783/e1e1696515ef/ijms-24-04837-g003.jpg
https://cdn.ncbi.nlm.nih.gov/pmc/blobs/2a4b/10003783/198403a64de0/ijms-24-04837-g004.jpg
https://cdn.ncbi.nlm.nih.gov/pmc/blobs/2a4b/10003783/ab18c84172fe/ijms-24-04837-g005.jpg
https://cdn.ncbi.nlm.nih.gov/pmc/blobs/2a4b/10003783/3a2bf4fa10ee/ijms-24-04837-g006.jpg
https://cdn.ncbi.nlm.nih.gov/pmc/blobs/2a4b/10003783/3d14b7d83c70/ijms-24-04837-g007.jpg
https://cdn.ncbi.nlm.nih.gov/pmc/blobs/2a4b/10003783/9254aa7b2348/ijms-24-04837-g001.jpg
https://cdn.ncbi.nlm.nih.gov/pmc/blobs/2a4b/10003783/b4e0fcd83db6/ijms-24-04837-g002.jpg
https://cdn.ncbi.nlm.nih.gov/pmc/blobs/2a4b/10003783/e1e1696515ef/ijms-24-04837-g003.jpg
https://cdn.ncbi.nlm.nih.gov/pmc/blobs/2a4b/10003783/198403a64de0/ijms-24-04837-g004.jpg
https://cdn.ncbi.nlm.nih.gov/pmc/blobs/2a4b/10003783/ab18c84172fe/ijms-24-04837-g005.jpg
https://cdn.ncbi.nlm.nih.gov/pmc/blobs/2a4b/10003783/3a2bf4fa10ee/ijms-24-04837-g006.jpg
https://cdn.ncbi.nlm.nih.gov/pmc/blobs/2a4b/10003783/3d14b7d83c70/ijms-24-04837-g007.jpg

相似文献

1
Genome-Wide Mining of the Tandem Duplicated Type III Polyketide Synthases and Their Expression, Structure Analysis of .全基因组挖掘串联重复 III 型聚酮合酶及其表达、. 的结构分析
Int J Mol Sci. 2023 Mar 2;24(5):4837. doi: 10.3390/ijms24054837.
2
Genome-enabled discovery of anthraquinone biosynthesis in Senna tora.基于基因组的研究揭示了猪屎豆中蒽醌生物合成途径。
Nat Commun. 2020 Nov 18;11(1):5875. doi: 10.1038/s41467-020-19681-1.
3
Polyketide synthases (PKSs) of secondary metabolism: identification and characterization in orchids.次生代谢中的聚酮合酶(PKSs):兰花中的鉴定与表征
J Biomol Struct Dyn. 2023 Jul-Aug;41(12):5486-5498. doi: 10.1080/07391102.2022.2090439. Epub 2022 Jun 23.
4
De novo transcriptome sequence of Senna tora provides insights into anthraquinone biosynthesis.三叶番泻的从头转录组序列为蒽醌生物合成提供了新见解。
PLoS One. 2020 May 7;15(5):e0225564. doi: 10.1371/journal.pone.0225564. eCollection 2020.
5
Evolutionary and functional analysis of mulberry type III polyketide synthases.桑树III型聚酮合酶的进化与功能分析
BMC Genomics. 2016 Aug 4;17:540. doi: 10.1186/s12864-016-2843-7.
6
Genome-scale analyses of polyketide synthases in banana: Phylogenetics and expression profiling forecast their candidacy in specialized metabolism.香蕉中聚酮合酶的基因组规模分析:系统发育和表达谱分析预测其在特化代谢中的候选性。
Gene. 2021 Apr 30;778:145472. doi: 10.1016/j.gene.2021.145472. Epub 2021 Feb 4.
7
Plant-like biosynthetic pathways in bacteria: from benzoic acid to chalcone.细菌中类似植物的生物合成途径:从苯甲酸到查耳酮。
J Nat Prod. 2002 Dec;65(12):1956-62. doi: 10.1021/np020230m.
8
Structural control of polyketide formation in plant-specific polyketide synthases.植物特异性聚酮合酶中聚酮形成的结构控制
Chem Biol. 2000 Dec;7(12):919-30. doi: 10.1016/s1074-5521(00)00041-7.
9
Genome-Wide Analysis of Type-III Polyketide Synthases in Wheat and Possible Roles in Wheat Sheath-Blight Resistance.小麦 III 型聚酮合酶的全基因组分析及其在小麦纹枯病抗性中的可能作用。
Int J Mol Sci. 2022 Jun 28;23(13):7187. doi: 10.3390/ijms23137187.
10
Genome Mining and Evolutionary Analysis Reveal Diverse Type III Polyketide Synthase Pathways in Cyanobacteria.基因组挖掘和进化分析揭示了蓝细菌中多样化的 III 型聚酮合酶途径。
Genome Biol Evol. 2021 Apr 5;13(4). doi: 10.1093/gbe/evab056.

引用本文的文献

1
Characterization and functional analysis of type III polyketide synthases in Selaginella moellendorffii.江南卷柏中III型聚酮合酶的表征及功能分析。
Planta. 2025 Jan 9;261(2):28. doi: 10.1007/s00425-024-04602-z.
2
Research Topics of the Bioinformatics of Gene Regulation.基因调控的生物信息学研究课题。
Int J Mol Sci. 2023 May 15;24(10):8774. doi: 10.3390/ijms24108774.

本文引用的文献

1
Identification of SPX family genes in the maize genome and their expression under different phosphate regimes.鉴定玉米基因组中的 SPX 家族基因及其在不同磷条件下的表达。
Plant Physiol Biochem. 2021 Nov;168:211-220. doi: 10.1016/j.plaphy.2021.09.045. Epub 2021 Oct 6.
2
Predicting potential medicinal plants with phylogenetic topology: Inspiration from the research of traditional Chinese medicine.基于系统发育拓扑预测潜在药用植物:来自中药研究的启示。
J Ethnopharmacol. 2021 Dec 5;281:114515. doi: 10.1016/j.jep.2021.114515. Epub 2021 Aug 10.
3
Genome Mining and Evolutionary Analysis Reveal Diverse Type III Polyketide Synthase Pathways in Cyanobacteria.
基因组挖掘和进化分析揭示了蓝细菌中多样化的 III 型聚酮合酶途径。
Genome Biol Evol. 2021 Apr 5;13(4). doi: 10.1093/gbe/evab056.
4
Comparative FISH analysis of Senna tora tandem repeats revealed insights into the chromosome dynamics in Senna.比较分析槐属串联重复序列揭示了槐属染色体动态变化的见解。
Genes Genomics. 2021 Mar;43(3):237-249. doi: 10.1007/s13258-021-01051-w. Epub 2021 Mar 3.
5
Characterization of the complete chloroplast genome of a well-known Chinese medicinal herb, .一种著名的中国药用植物的完整叶绿体基因组特征
Mitochondrial DNA B Resour. 2020 Jan 13;5(1):484-485. doi: 10.1080/23802359.2019.1705926.
6
Identification of chalcone synthase genes and their expression patterns reveal pollen abortion in cotton.查尔酮合酶基因的鉴定及其表达模式揭示了棉花花粉败育现象。
Saudi J Biol Sci. 2020 Dec;27(12):3691-3699. doi: 10.1016/j.sjbs.2020.08.013. Epub 2020 Aug 19.
7
Genome-enabled discovery of anthraquinone biosynthesis in Senna tora.基于基因组的研究揭示了猪屎豆中蒽醌生物合成途径。
Nat Commun. 2020 Nov 18;11(1):5875. doi: 10.1038/s41467-020-19681-1.
8
Genome-wide analysis of tandem duplicated genes and their contribution to stress resistance in pigeonpea (Cajanus cajan).木豆(Cajanus cajan)串联重复基因的全基因组分析及其对胁迫抗性的贡献。
Genomics. 2021 Jan;113(1 Pt 2):728-735. doi: 10.1016/j.ygeno.2020.10.003. Epub 2020 Oct 11.
9
TBtools: An Integrative Toolkit Developed for Interactive Analyses of Big Biological Data.TBtools:一个用于生物大数据交互式分析的集成工具包。
Mol Plant. 2020 Aug 3;13(8):1194-1202. doi: 10.1016/j.molp.2020.06.009. Epub 2020 Jun 23.
10
De novo transcriptome sequence of Senna tora provides insights into anthraquinone biosynthesis.三叶番泻的从头转录组序列为蒽醌生物合成提供了新见解。
PLoS One. 2020 May 7;15(5):e0225564. doi: 10.1371/journal.pone.0225564. eCollection 2020.