Department of Pharmacy, College of Pharmacy, Pusan National University, Busan 46241, Republic of Korea.
Department of Manufacturing Pharmacy, College of Pharmacy, Pusan National University, Busan 46241, Republic of Korea.
Int J Mol Sci. 2023 Mar 2;24(5):4882. doi: 10.3390/ijms24054882.
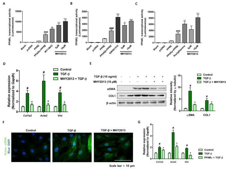
The peroxisome proliferator-activated receptor (PPAR) nuclear receptor has been an interesting target for the treatment of chronic diseases. Although the efficacy of PPAR pan agonists in several metabolic diseases has been well studied, the effect of PPAR pan agonists on kidney fibrosis development has not been demonstrated. To evaluate the effect of the PPAR pan agonist MHY2013, a folic acid (FA)-induced in vivo kidney fibrosis model was used. MHY2013 treatment significantly controlled decline in kidney function, tubule dilation, and FA-induced kidney damage. The extent of fibrosis determined using biochemical and histological methods showed that MHY2013 effectively blocked the development of fibrosis. Pro-inflammatory responses, including cytokine and chemokine expression, inflammatory cell infiltration, and NF-κB activation, were all reduced with MHY2013 treatment. To demonstrate the anti-fibrotic and anti-inflammatory mechanisms of MHY2013, in vitro studies were conducted using NRK49F kidney fibroblasts and NRK52E kidney epithelial cells. In the NRK49F kidney fibroblasts, MHY2013 treatment significantly reduced TGF-β-induced fibroblast activation. The gene and protein expressions of collagen I and α-smooth muscle actin were significantly reduced with MHY2013 treatment. Using PPAR transfection, we found that PPARγ played a major role in blocking fibroblast activation. In addition, MHY2013 significantly reduced LPS-induced NF-κB activation and chemokine expression mainly through PPARβ activation. Taken together, our results suggest that administration of the PPAR pan agonist effectively prevented renal fibrosis in both in vitro and in vivo models of kidney fibrosis, implicating the therapeutic potential of PPAR agonists against chronic kidney diseases.
过氧化物酶体增殖物激活受体 (PPAR) 核受体一直是治疗慢性疾病的一个有趣靶点。虽然 PPAR 全激动剂在几种代谢疾病中的疗效已经得到了很好的研究,但 PPAR 全激动剂对肾脏纤维化发展的影响尚未得到证实。为了评估 PPAR 全激动剂 MHY2013 的效果,使用叶酸 (FA) 诱导的体内肾脏纤维化模型进行了研究。MHY2013 治疗显著控制了肾功能下降、肾小管扩张和 FA 诱导的肾脏损伤。使用生化和组织学方法确定的纤维化程度表明,MHY2013 有效地阻止了纤维化的发展。促炎反应,包括细胞因子和趋化因子表达、炎症细胞浸润和 NF-κB 激活,都随着 MHY2013 治疗而减少。为了证明 MHY2013 的抗纤维化和抗炎机制,在 NRK49F 肾成纤维细胞和 NRK52E 肾上皮细胞中进行了体外研究。在 NRK49F 肾成纤维细胞中,MHY2013 治疗显著降低了 TGF-β诱导的成纤维细胞激活。MHY2013 治疗显著降低了胶原 I 和α-平滑肌肌动蛋白的基因和蛋白表达。使用 PPAR 转染,我们发现 PPARγ 在阻止成纤维细胞激活方面起主要作用。此外,MHY2013 显著降低了 LPS 诱导的 NF-κB 激活和趋化因子表达,主要通过 PPARβ 激活。总之,我们的结果表明,PPAR 全激动剂的给药在体内和体外肾脏纤维化模型中都有效地预防了肾脏纤维化,这表明 PPAR 激动剂对慢性肾脏疾病具有治疗潜力。