• 文献检索
  • 文档翻译
  • 深度研究
  • 学术资讯
  • Suppr Zotero 插件Zotero 插件
  • 邀请有礼
  • 套餐&价格
  • 历史记录
应用&插件
Suppr Zotero 插件Zotero 插件浏览器插件Mac 客户端Windows 客户端微信小程序
定价
高级版会员购买积分包购买API积分包
服务
文献检索文档翻译深度研究API 文档MCP 服务
关于我们
关于 Suppr公司介绍联系我们用户协议隐私条款
关注我们

Suppr 超能文献

核心技术专利:CN118964589B侵权必究
粤ICP备2023148730 号-1Suppr @ 2026

文献检索

告别复杂PubMed语法,用中文像聊天一样搜索,搜遍4000万医学文献。AI智能推荐,让科研检索更轻松。

立即免费搜索

文件翻译

保留排版,准确专业,支持PDF/Word/PPT等文件格式,支持 12+语言互译。

免费翻译文档

深度研究

AI帮你快速写综述,25分钟生成高质量综述,智能提取关键信息,辅助科研写作。

立即免费体验

免疫检查点抑制剂相关急性肾损伤中的细胞因子与免疫细胞表型

Cytokines and Immune Cell Phenotype in Acute Kidney Injury Associated With Immune Checkpoint Inhibitors.

作者信息

Farooqui Naba, Zaidi Mark, Vaughan Lisa, McKee Trevor D, Ahsan Eram, Pavelko Kevin D, Villasboas Jose C, Markovic Svetomir, Taner Timucin, Leung Nelson, Dong Haidong, Alexander Mariam P, Herrmann Sandra M

机构信息

Division of Nephrology and Hypertension, Mayo Clinic, Rochester, Minnesota, USA.

Department of Medical Biophysics, University of Toronto, Ontario, Canada.

出版信息

Kidney Int Rep. 2022 Dec 5;8(3):628-641. doi: 10.1016/j.ekir.2022.11.020. eCollection 2023 Mar.

DOI:10.1016/j.ekir.2022.11.020
PMID:36938084
原文链接:https://pmc.ncbi.nlm.nih.gov/articles/PMC10014345/
Abstract

INTRODUCTION

Immune checkpoint inhibitors (ICIs) induce impressive antitumor responses but may lead to acute kidney injury (AKI) associated with ICI therapy (AKI-ICI). Biomarkers distinguishing AKI-ICI from AKI because of other causes (AKI-other) are currently lacking. Because ICIs block immunoregulatory pathways, we hypothesized that biomarkers related to immune cell dysregulation, including tumor necrosis factor alpha (TNF-α) and other markers of B and T cell activation in the systemic circulation and kidney tissue, may aid with the diagnosis of AKI-ICI.

METHODS

This is a prospective study consisting of 24 participants who presented with AKI during ICI therapy, adjudicated to either have AKI-ICI ( = 14) or AKI-other ( = 10). We compared markers of kidney inflammation and injury (neutrophil gelatinase-associated lipocalin, kidney injury molecule-1) as well as plasma and urine levels of T cell-associated cytokines (TNF-α, interferon-γ, interleukin (IL)-2, IL-4, IL-6, IL-8, IL-9, and IL-10) between groups. We also compared T-cell responses in the systemic circulation and in kidney tissue across groups, using mass cytometry systems.

RESULTS

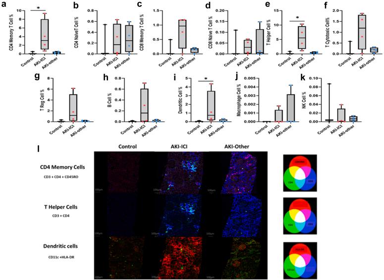
We observed increase in several specific immune cells, including CD4 memory, T helper cells, and dendritic cells in the kidney tissue, as well as in the urine cytokines IL-2, IL-10, and TNF-α, in patients who developed AKI-ICI compared to patients with AKI-other ( < 0.05 for all). The discriminatory ability of TNF-α on AKI cause was strong (area under the curve = 0.814, 95% confidence interval: 0.623-1.00. The CD4+ T cells with memory phenotype formed the dominant subset.

CONCLUSION

These results suggest that specific T-cell responses and their respective cytokines may be indicative of AKI associated with ICI therapy and may help to differentiate AKI-ICI from AKI-other. Urine TNF-α is a promising biomarker for AKI-ICI, which is most often caused by acute interstitial nephritis (AIN), and TNF-α pathway may serve as a potential target for therapeutic intervention.

摘要

引言

免疫检查点抑制剂(ICI)可引发显著的抗肿瘤反应,但可能导致与ICI治疗相关的急性肾损伤(AKI-ICI)。目前缺乏能够区分AKI-ICI与其他原因所致急性肾损伤(AKI-其他原因)的生物标志物。由于ICI阻断免疫调节通路,我们推测与免疫细胞失调相关的生物标志物,包括全身循环和肾组织中的肿瘤坏死因子α(TNF-α)以及B和T细胞活化的其他标志物,可能有助于AKI-ICI的诊断。

方法

这是一项前瞻性研究,纳入了24例在ICI治疗期间出现急性肾损伤的参与者,经判定分为AKI-ICI组(n = 14)和AKI-其他原因组(n = 10)。我们比较了两组间肾炎症和损伤标志物(中性粒细胞明胶酶相关脂质运载蛋白、肾损伤分子-1)以及T细胞相关细胞因子(TNF-α、干扰素-γ、白细胞介素(IL)-2、IL-4、IL-6、IL-8、IL-9和IL-10)的血浆和尿液水平。我们还使用质谱流式细胞术系统比较了两组全身循环和肾组织中的T细胞反应。

结果

与AKI-其他原因组患者相比,发生AKI-ICI的患者肾组织中包括CD4记忆性T辅助细胞和树突状细胞在内的几种特定免疫细胞增加,尿液细胞因子IL-2、IL-10和TNF-α也增加(所有P < 0.05)。TNF-α对AKI病因的鉴别能力较强(曲线下面积 = 0.814,95%置信区间:0.623 - 1.00)。具有记忆表型的CD4 + T细胞构成主要亚群。

结论

这些结果表明,特定的T细胞反应及其各自的细胞因子可能提示与ICI治疗相关的急性肾损伤,并可能有助于区分AKI-ICI与AKI-其他原因。尿液TNF-α是AKI-ICI很有前景的生物标志物,AKI-ICI最常见的病因是急性间质性肾炎(AIN),TNF-α通路可能成为治疗干预的潜在靶点。

https://cdn.ncbi.nlm.nih.gov/pmc/blobs/5285/10014345/53e98bd2225e/gr5.jpg
https://cdn.ncbi.nlm.nih.gov/pmc/blobs/5285/10014345/6901654fffd5/fx1.jpg
https://cdn.ncbi.nlm.nih.gov/pmc/blobs/5285/10014345/9ab8f3ae1a6a/gr1.jpg
https://cdn.ncbi.nlm.nih.gov/pmc/blobs/5285/10014345/a11e633b744c/gr2.jpg
https://cdn.ncbi.nlm.nih.gov/pmc/blobs/5285/10014345/88b974ac1e55/gr3.jpg
https://cdn.ncbi.nlm.nih.gov/pmc/blobs/5285/10014345/3afc8495fba3/gr4.jpg
https://cdn.ncbi.nlm.nih.gov/pmc/blobs/5285/10014345/53e98bd2225e/gr5.jpg
https://cdn.ncbi.nlm.nih.gov/pmc/blobs/5285/10014345/6901654fffd5/fx1.jpg
https://cdn.ncbi.nlm.nih.gov/pmc/blobs/5285/10014345/9ab8f3ae1a6a/gr1.jpg
https://cdn.ncbi.nlm.nih.gov/pmc/blobs/5285/10014345/a11e633b744c/gr2.jpg
https://cdn.ncbi.nlm.nih.gov/pmc/blobs/5285/10014345/88b974ac1e55/gr3.jpg
https://cdn.ncbi.nlm.nih.gov/pmc/blobs/5285/10014345/3afc8495fba3/gr4.jpg
https://cdn.ncbi.nlm.nih.gov/pmc/blobs/5285/10014345/53e98bd2225e/gr5.jpg

相似文献

1
Cytokines and Immune Cell Phenotype in Acute Kidney Injury Associated With Immune Checkpoint Inhibitors.免疫检查点抑制剂相关急性肾损伤中的细胞因子与免疫细胞表型
Kidney Int Rep. 2022 Dec 5;8(3):628-641. doi: 10.1016/j.ekir.2022.11.020. eCollection 2023 Mar.
2
Soluble and cell-based markers of immune checkpoint inhibitor-associated nephritis.免疫检查点抑制剂相关性肾炎的可溶性和基于细胞的标志物。
J Immunother Cancer. 2023 Jan;11(1). doi: 10.1136/jitc-2022-006222.
3
Mortality after acute kidney injury and acute interstitial nephritis in patients prescribed immune checkpoint inhibitor therapy.免疫检查点抑制剂治疗患者发生急性肾损伤和急性间质性肾炎后的死亡率。
J Immunother Cancer. 2022 Mar;10(3). doi: 10.1136/jitc-2021-004421.
4
Biomarkers, Clinical Features, and Rechallenge for Immune Checkpoint Inhibitor Renal Immune-Related Adverse Events.免疫检查点抑制剂相关肾免疫不良反应的生物标志物、临床特征及再激发
Kidney Int Rep. 2021 Feb 2;6(4):1022-1031. doi: 10.1016/j.ekir.2021.01.013. eCollection 2021 Apr.
5
Variable Expression of Programmed Cell Death Protein 1-Ligand 1 in Kidneys Independent of Immune Checkpoint Inhibition.程序性细胞死亡蛋白 1 配体 1 在肾脏中的可变表达与免疫检查点抑制无关。
Front Immunol. 2021 Jan 21;11:624547. doi: 10.3389/fimmu.2020.624547. eCollection 2020.
6
Nephrotoxicity in the Age of Immune Checkpoint Inhibitors: Mechanisms, Diagnosis, and Management.免疫检查点抑制剂时代的肾毒性:机制、诊断与管理。
Int J Mol Sci. 2023 Dec 28;25(1):414. doi: 10.3390/ijms25010414.
7
Tertiary lymphoid structure signatures are associated with immune checkpoint inhibitor related acute interstitial nephritis.三级淋巴结构特征与免疫检查点抑制剂相关的急性间质性肾炎有关。
JCI Insight. 2022 Dec 1. doi: 10.1172/jci.insight.165108.
8
Association of Proton Pump Inhibitor Use and Immune Checkpoint Inhibitor-Mediated Acute Kidney Injury: A Meta-Analysis and a Review of Related Outcomes.质子泵抑制剂的使用与免疫检查点抑制剂介导的急性肾损伤的关联:一项荟萃分析和相关结局的综述。
Am J Nephrol. 2024;55(4):439-449. doi: 10.1159/000538274. Epub 2024 Mar 12.
9
Immune checkpoint inhibitors and their interaction with proton pump inhibitors-related interstitial nephritis.免疫检查点抑制剂及其与质子泵抑制剂相关的间质性肾炎的相互作用。
Clin Kidney J. 2023 May 15;16(11):1834-1844. doi: 10.1093/ckj/sfad109. eCollection 2023 Nov.
10
Acute kidney injury in patients treated with immune checkpoint inhibitors: a single-center retrospective study.接受免疫检查点抑制剂治疗患者的急性肾损伤:一项单中心回顾性研究。
Ren Fail. 2024 Dec;46(1):2326186. doi: 10.1080/0886022X.2024.2326186. Epub 2024 Mar 11.

引用本文的文献

1
Acute kidney injury: pathogenesis and therapeutic interventions.急性肾损伤:发病机制与治疗干预
Mol Biomed. 2025 Sep 5;6(1):61. doi: 10.1186/s43556-025-00293-4.
2
Diagnostic PANoptosis-related genes in acute kidney injury: bioinformatics, machine learning, and validation.急性肾损伤中与全细胞程序性死亡相关的诊断基因:生物信息学、机器学习及验证
Ann Med. 2025 Dec;57(1):2553930. doi: 10.1080/07853890.2025.2553930. Epub 2025 Sep 2.
3
Suppression of nF-κB by ro 106-9920 alleviates ischemia/reperfusion-induced renal dysfunction and inflammation via modulation of neutrophil extracellular trap formation in acute kidney injury mice.

本文引用的文献

1
Acute Interstitial Nephritis and Checkpoint Inhibitor Therapy: Single Center Experience of Management and Drug Rechallenge.急性间质性肾炎与检查点抑制剂治疗:管理和药物再挑战的单中心经验。
Kidney360. 2020 Jan 7;1(1):16-24. doi: 10.34067/KID.0000152019. eCollection 2020 Jan 30.
2
Interleukin-10 Is a Promising Marker for Immune-Related Adverse Events in Patients With Non-Small Cell Lung Cancer Receiving Immunotherapy.白细胞介素-10 是预测非小细胞肺癌免疫治疗相关不良反应的有潜力的标志物。
Front Immunol. 2022 Feb 9;13:840313. doi: 10.3389/fimmu.2022.840313. eCollection 2022.
3
T cell characteristics associated with toxicity to immune checkpoint blockade in patients with melanoma.
RO 106-9920对核因子κB的抑制作用通过调节急性肾损伤小鼠中性粒细胞胞外诱捕网的形成减轻缺血/再灌注诱导的肾功能障碍和炎症。
Ren Fail. 2025 Dec;47(1):2545983. doi: 10.1080/0886022X.2025.2545983. Epub 2025 Aug 12.
4
The differentiation and intervention strategies for acute kidney injury after or induced by immune checkpoint inhibitors.免疫检查点抑制剂治疗后或所致急性肾损伤的鉴别与干预策略
Am J Cancer Res. 2025 Apr 15;15(4):1480-1493. doi: 10.62347/JECH8448. eCollection 2025.
5
Immune Checkpoint Inhibitor-Associated Acute Kidney Injury: A Single-Center Experience of Biopsy-Proven Cases.免疫检查点抑制剂相关急性肾损伤:经活检证实病例的单中心经验
J Clin Med. 2025 May 6;14(9):3231. doi: 10.3390/jcm14093231.
6
CD163 detection in immune check-point inhibitors-related acute interstitial nephritis.免疫检查点抑制剂相关急性间质性肾炎中CD163的检测
Clin Kidney J. 2025 Feb 18;18(3):sfaf009. doi: 10.1093/ckj/sfaf009. eCollection 2025 Mar.
7
Acute Kidney Injury Associated with Novel Anticancer Therapies: Immunotherapy.与新型抗癌疗法相关的急性肾损伤:免疫疗法
Kidney360. 2025 Apr 1;6(4):652-662. doi: 10.34067/KID.0000000749. Epub 2025 Feb 24.
8
Synergistic effect of teclistamab with PD-1 inhibition: a case of acute interstitial nephritis with dual immunotherapy.替西妥单抗与PD-1抑制的协同作用:一例接受双重免疫治疗的急性间质性肾炎病例
Clin Kidney J. 2024 Dec 20;18(2):sfae425. doi: 10.1093/ckj/sfae425. eCollection 2025 Feb.
9
Pathological findings of immunotherapy-induced nephrotoxicity in a humanized immune system mouse model.人源化免疫系统小鼠模型中免疫疗法诱导的肾毒性的病理发现
Kidney Int. 2025 May;107(5):930-934. doi: 10.1016/j.kint.2025.01.021. Epub 2025 Feb 6.
10
Urine proteomics defines an immune checkpoint-associated nephritis signature.尿液蛋白质组学定义了一种免疫检查点相关肾炎特征。
J Immunother Cancer. 2025 Jan 25;13(1):e010680. doi: 10.1136/jitc-2024-010680.
与黑色素瘤患者免疫检查点阻断毒性相关的 T 细胞特征。
Nat Med. 2022 Feb;28(2):353-362. doi: 10.1038/s41591-021-01623-z. Epub 2022 Jan 13.
4
Acute kidney injury in patients treated with immune checkpoint inhibitors.免疫检查点抑制剂治疗患者的急性肾损伤。
J Immunother Cancer. 2021 Oct;9(10). doi: 10.1136/jitc-2021-003467.
5
Incidence and Predictors of CKD and Estimated GFR Decline in Patients Receiving Immune Checkpoint Inhibitors.接受免疫检查点抑制剂治疗的患者中慢性肾脏病的发病率及预测因素和估计肾小球滤过率下降情况
Am J Kidney Dis. 2022 Jan;79(1):134-137. doi: 10.1053/j.ajkd.2021.05.012. Epub 2021 Jun 24.
6
Biomarkers, Clinical Features, and Rechallenge for Immune Checkpoint Inhibitor Renal Immune-Related Adverse Events.免疫检查点抑制剂相关肾免疫不良反应的生物标志物、临床特征及再激发
Kidney Int Rep. 2021 Feb 2;6(4):1022-1031. doi: 10.1016/j.ekir.2021.01.013. eCollection 2021 Apr.
7
Targeting macrophages in cancer immunotherapy.癌症免疫治疗中的靶向巨噬细胞。
Signal Transduct Target Ther. 2021 Mar 26;6(1):127. doi: 10.1038/s41392-021-00506-6.
8
Infliximab for the treatment of patients with checkpoint inhibitor-associated acute tubular interstitial nephritis.英夫利昔单抗用于治疗检查点抑制剂相关的急性肾小管间质性肾炎患者。
Oncoimmunology. 2021 Feb 2;10(1):1877415. doi: 10.1080/2162402X.2021.1877415.
9
Th17-inducing autologous dendritic cell vaccination promotes antigen-specific cellular and humoral immunity in ovarian cancer patients.Th17 诱导性自体树突状细胞疫苗接种可促进卵巢癌患者的抗原特异性细胞和体液免疫。
Nat Commun. 2020 Oct 14;11(1):5173. doi: 10.1038/s41467-020-18962-z.
10
Immune Checkpoint Inhibitors and Immune-Related Adverse Renal Events.免疫检查点抑制剂与免疫相关的肾脏不良事件
Kidney Int Rep. 2020 Apr 29;5(8):1139-1148. doi: 10.1016/j.ekir.2020.04.018. eCollection 2020 Aug.