Graduate Program in Immunology, University of Michigan Medical School, Ann Arbor, MI, USA; Department of Periodontics and Oral Medicine, University of Michigan, Ann Arbor, MI, USA.
Department of Periodontics and Oral Medicine, University of Michigan, Ann Arbor, MI, USA; University of Michigan Rogel Cancer Center, Ann Arbor, MI, USA.
Cell Rep. 2023 Apr 25;42(4):112303. doi: 10.1016/j.celrep.2023.112303. Epub 2023 Mar 22.
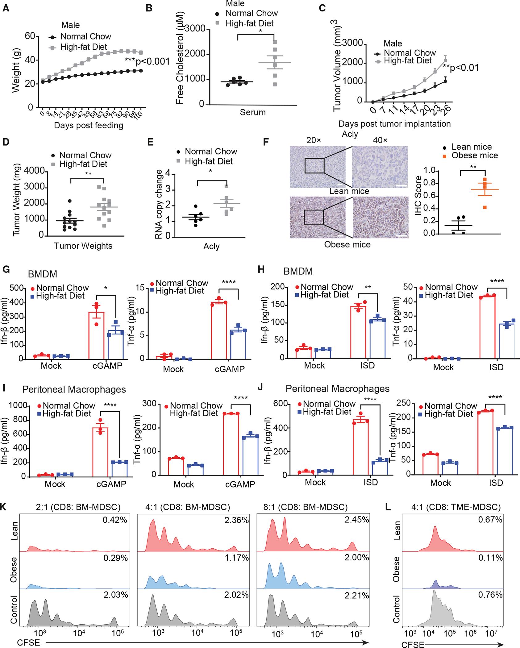
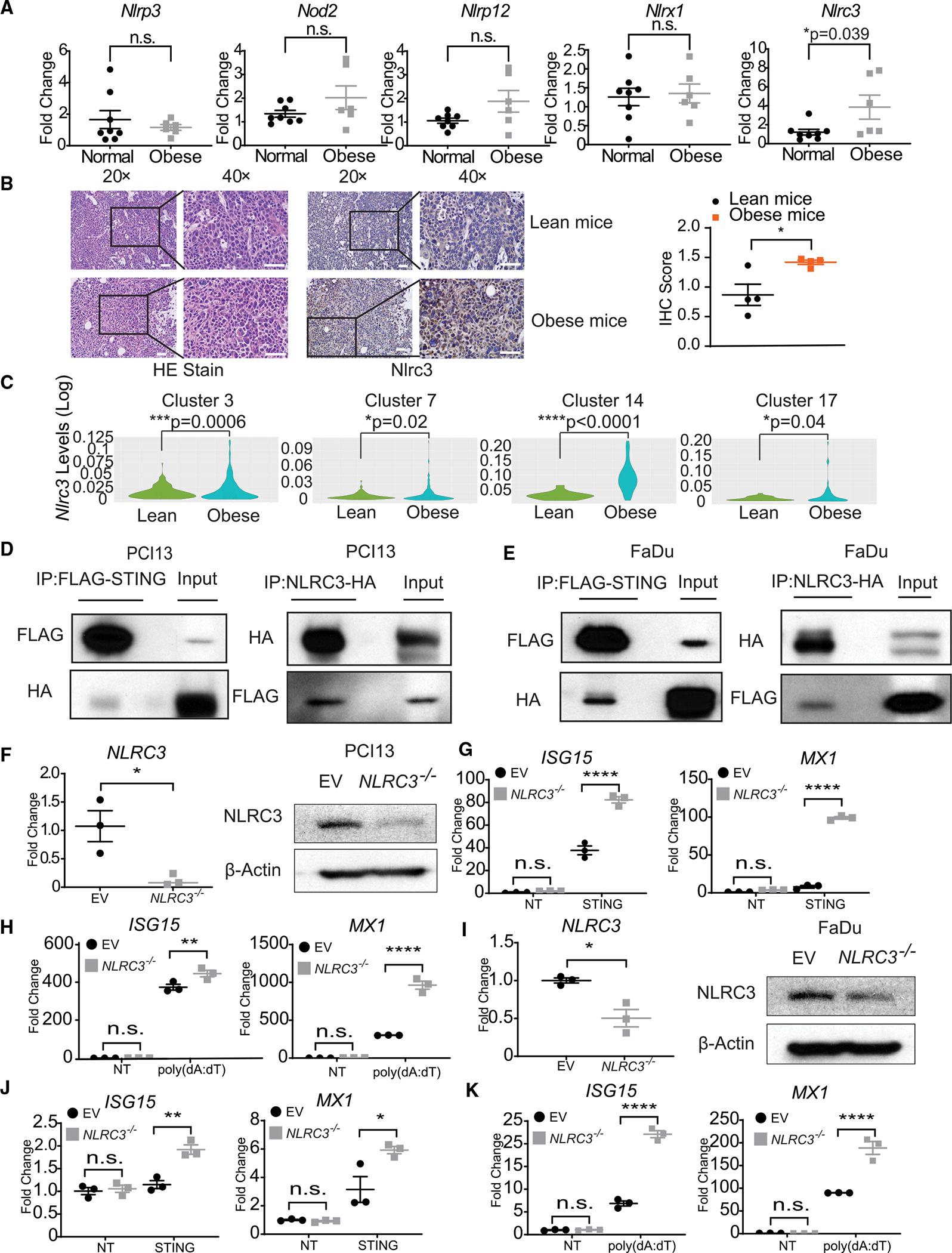
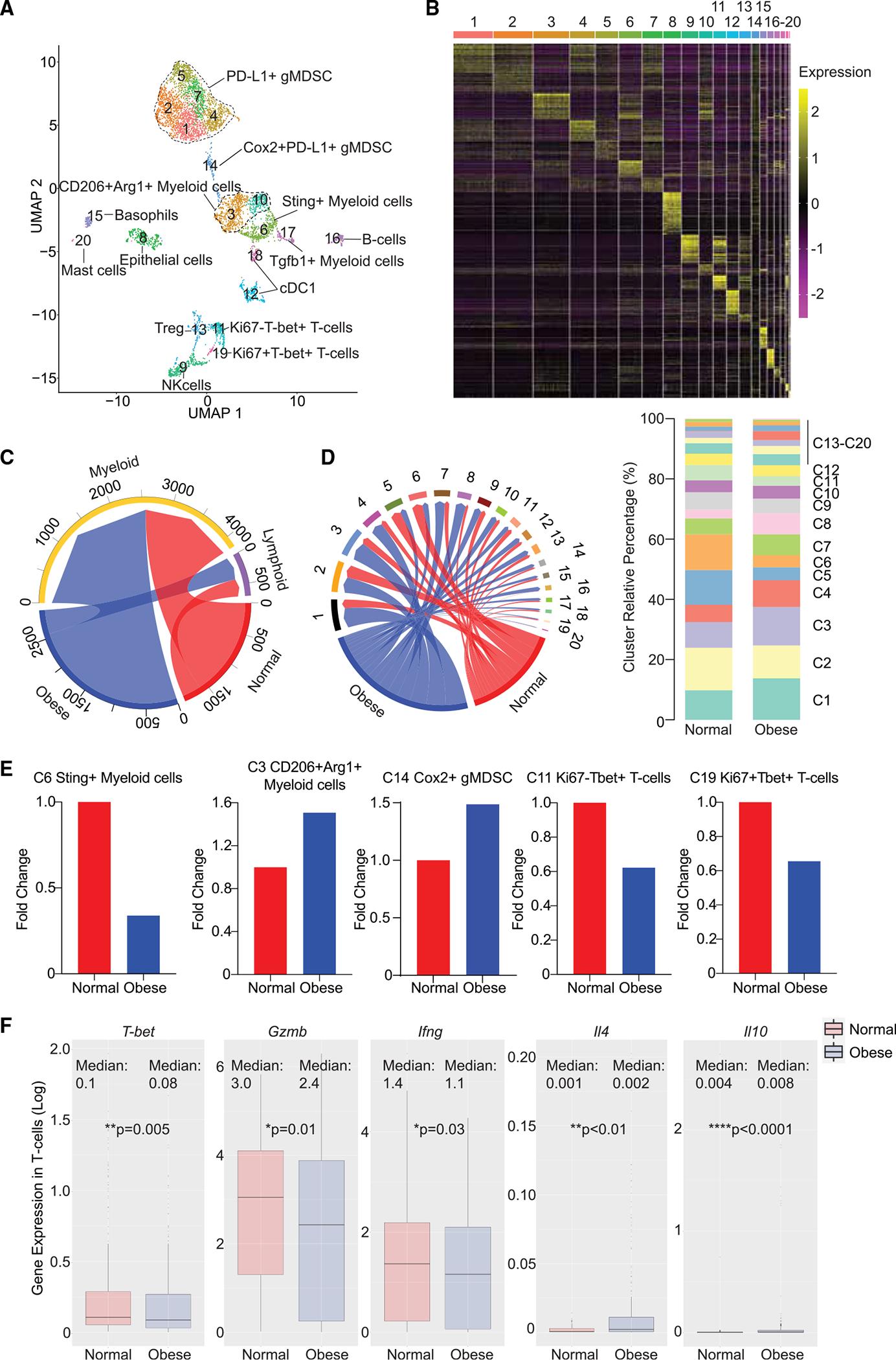
Oncogenes destabilize STING in epithelial cell-derived cancer cells, such as head and neck squamous cell carcinomas (HNSCCs), to promote immune escape. Despite the abundance of tumor-infiltrating myeloid cells, HNSCC presents notable resistance to STING stimulation. Here, we show how saturated fatty acids in the microenvironment dampen tumor response to STING stimulation. Using single-cell analysis, we found that obesity creates an IFN-I-deprived tumor microenvironment with a massive expansion of suppressive myeloid cell clusters and contraction of effector T cells. Saturated fatty acids, but not unsaturated fatty acids, potently inhibit the STING-IFN-I pathway in HNSCC cells. Myeloid cells from obese mice show dampened responses to STING stimulation and are more suppressive of T cell activation. In agreement, obese hosts exhibited increased tumor burden and lower responsiveness to STING agonist. As a mechanism, saturated fatty acids induce the expression of NLRC3, depletion of which results in a T cell inflamed tumor microenvironment and IFN-I-dependent tumor control.
癌基因使上皮细胞来源的癌细胞(如头颈部鳞状细胞癌(HNSCC))中的 STING 不稳定,从而促进免疫逃逸。尽管有大量肿瘤浸润的髓系细胞,但 HNSCC 对 STING 刺激表现出明显的耐药性。在这里,我们展示了微环境中的饱和脂肪酸如何抑制肿瘤对 STING 刺激的反应。通过单细胞分析,我们发现肥胖会导致 IFN-I 匮乏的肿瘤微环境,其中抑制性髓系细胞簇大量扩增,效应 T 细胞收缩。饱和脂肪酸而不是不饱和脂肪酸强烈抑制 HNSCC 细胞中的 STING-IFN-I 通路。肥胖小鼠的髓系细胞对 STING 刺激的反应减弱,对 T 细胞激活的抑制作用更强。一致地,肥胖宿主表现出增加的肿瘤负担和对 STING 激动剂的反应性降低。作为一种机制,饱和脂肪酸诱导 NLRC3 的表达,耗尽 NLRC3 会导致 T 细胞炎症肿瘤微环境和 IFN-I 依赖性肿瘤控制。