• 文献检索
  • 文档翻译
  • 深度研究
  • 学术资讯
  • Suppr Zotero 插件Zotero 插件
  • 邀请有礼
  • 套餐&价格
  • 历史记录
应用&插件
Suppr Zotero 插件Zotero 插件浏览器插件Mac 客户端Windows 客户端微信小程序
定价
高级版会员购买积分包购买API积分包
服务
文献检索文档翻译深度研究API 文档MCP 服务
关于我们
关于 Suppr公司介绍联系我们用户协议隐私条款
关注我们

Suppr 超能文献

核心技术专利:CN118964589B侵权必究
粤ICP备2023148730 号-1Suppr @ 2026

文献检索

告别复杂PubMed语法,用中文像聊天一样搜索,搜遍4000万医学文献。AI智能推荐,让科研检索更轻松。

立即免费搜索

文件翻译

保留排版,准确专业,支持PDF/Word/PPT等文件格式,支持 12+语言互译。

免费翻译文档

深度研究

AI帮你快速写综述,25分钟生成高质量综述,智能提取关键信息,辅助科研写作。

立即免费体验

转录组分析揭示了金丝桃苷通过诱导对抑制葡萄果实花青素积累的关键作用。

Transcriptome analysis reveals the crucial function of hyperoside in inhibiting anthocyanin accumulation in grape ( L.) fruits by inducing .

作者信息

Su Ling, Zhang Man, Zhang Yudie, Chen Yingchun, Yang Liying, Wang Yongmei, Song Yangbo, Gong Lei

机构信息

Shandong Academy of Grape, Shandong Academy of Agricultural Sciences, Jinan, China.

College of Horticulture Science and Technology, Hebei Normal University of Science and Technology, Hebei, China.

出版信息

Front Plant Sci. 2023 Mar 7;14:1119749. doi: 10.3389/fpls.2023.1119749. eCollection 2023.

DOI:10.3389/fpls.2023.1119749
PMID:36959929
原文链接:https://pmc.ncbi.nlm.nih.gov/articles/PMC10028066/
Abstract

INTRODUCTION

The formation of color in plants is significantly dependent on anthocyaninpigments. Grape species vary in color due to the differences in anthocyanin accumulation. It is widely recognized that both biotic and abiotic conditions may have an impact on anthocyanin synthesis in plants. The underlying molecular mechanisms by which external application of hyperoside impacts anthocyanin formation in grapes, however, have received little attention.

METHODS

In the current study,the transcriptome of Gemstone seedless grape was examined using high-throughput RNA sequencing at various developmental stages reply to both control and hyperoside treatments.

RESULTS

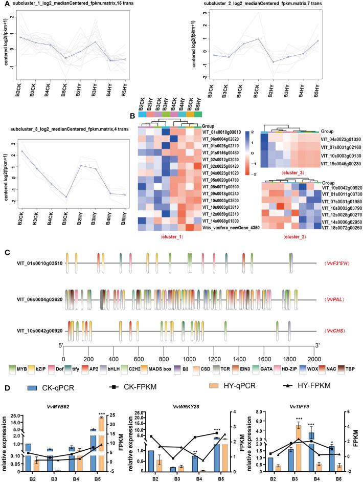
The results of this study suggested that the major genes controlling anthocyanin accumulation in response to the externalinjection of hyperoside could be VvMYB62, VvPAL, VvCHS, and VvF3'5'H.Quantitative reverse transcription PCR (RT-qPCR) results were used to confirm the changes in the expression levels of the genes encoding the anthocyanin biosynthesis pathway under the control and hyperoside treatments. Using a transient transformation system, it was discovered that VvMYB62 was shown to regulate the anthocyanin accumulation at both the transcriptional and posttranslational levels and could be influenced by the external administration of hyperoside. In grape embryogenic calli, hyperoside could specifically suppress theexpression of VvMYB62 and anthocyanin accumulation. In this instance, the VvMYB62 characterisation brought attention to the significance of exogenous hyperoside-induced anthocyanin accumulation. Therefore, the results demonstrated that VvMYB62 could be hindered in the process of grape during anthocyanin accumulation caused by hyperoside.

DISCUSSION

These findings offer excellent candidate genes in the future breeding of novel grape varieties in addition to serving as a crucial reference for understanding the underlying molecular processes of hyperoside suppression of anthocyanin formation in plants.

摘要

引言

植物颜色的形成很大程度上依赖于花青素色素。由于花青素积累的差异,葡萄品种在颜色上存在差异。人们普遍认识到,生物和非生物条件都可能对植物中的花青素合成产生影响。然而,表儿茶素外部施用影响葡萄中花青素形成的潜在分子机制却很少受到关注。

方法

在本研究中,使用高通量RNA测序技术检测了宝石无核葡萄在不同发育阶段对对照和表儿茶素处理的转录组。

结果

本研究结果表明,响应表儿茶素外部注射控制花青素积累的主要基因可能是VvMYB62、VvPAL、VvCHS和VvF3'5'H。定量逆转录PCR(RT-qPCR)结果用于确认对照和表儿茶素处理下花青素生物合成途径编码基因表达水平的变化。使用瞬时转化系统,发现VvMYB62在转录和翻译后水平上均调节花青素积累,并且可能受到表儿茶素外部施用的影响。在葡萄胚性愈伤组织中,表儿茶素可以特异性抑制VvMYB62的表达和花青素积累。在这种情况下,VvMYB62的特征引起了人们对外源表儿茶素诱导花青素积累重要性的关注。因此,结果表明在表儿茶素引起的葡萄花青素积累过程中,VvMYB62可能会受到阻碍。

讨论

这些发现除了为理解表儿茶素抑制植物中花青素形成的潜在分子过程提供关键参考外,还为未来新型葡萄品种的育种提供了优秀的候选基因。

https://cdn.ncbi.nlm.nih.gov/pmc/blobs/7f67/10028066/483608628c7f/fpls-14-1119749-g009.jpg
https://cdn.ncbi.nlm.nih.gov/pmc/blobs/7f67/10028066/86331be128f9/fpls-14-1119749-g001.jpg
https://cdn.ncbi.nlm.nih.gov/pmc/blobs/7f67/10028066/20166074335b/fpls-14-1119749-g002.jpg
https://cdn.ncbi.nlm.nih.gov/pmc/blobs/7f67/10028066/7bdb4578721b/fpls-14-1119749-g003.jpg
https://cdn.ncbi.nlm.nih.gov/pmc/blobs/7f67/10028066/8dcc66acfb54/fpls-14-1119749-g004.jpg
https://cdn.ncbi.nlm.nih.gov/pmc/blobs/7f67/10028066/04f98eb572fc/fpls-14-1119749-g005.jpg
https://cdn.ncbi.nlm.nih.gov/pmc/blobs/7f67/10028066/8fe007cdd353/fpls-14-1119749-g006.jpg
https://cdn.ncbi.nlm.nih.gov/pmc/blobs/7f67/10028066/78810d9341f5/fpls-14-1119749-g007.jpg
https://cdn.ncbi.nlm.nih.gov/pmc/blobs/7f67/10028066/b68dc8d7853f/fpls-14-1119749-g008.jpg
https://cdn.ncbi.nlm.nih.gov/pmc/blobs/7f67/10028066/483608628c7f/fpls-14-1119749-g009.jpg
https://cdn.ncbi.nlm.nih.gov/pmc/blobs/7f67/10028066/86331be128f9/fpls-14-1119749-g001.jpg
https://cdn.ncbi.nlm.nih.gov/pmc/blobs/7f67/10028066/20166074335b/fpls-14-1119749-g002.jpg
https://cdn.ncbi.nlm.nih.gov/pmc/blobs/7f67/10028066/7bdb4578721b/fpls-14-1119749-g003.jpg
https://cdn.ncbi.nlm.nih.gov/pmc/blobs/7f67/10028066/8dcc66acfb54/fpls-14-1119749-g004.jpg
https://cdn.ncbi.nlm.nih.gov/pmc/blobs/7f67/10028066/04f98eb572fc/fpls-14-1119749-g005.jpg
https://cdn.ncbi.nlm.nih.gov/pmc/blobs/7f67/10028066/8fe007cdd353/fpls-14-1119749-g006.jpg
https://cdn.ncbi.nlm.nih.gov/pmc/blobs/7f67/10028066/78810d9341f5/fpls-14-1119749-g007.jpg
https://cdn.ncbi.nlm.nih.gov/pmc/blobs/7f67/10028066/b68dc8d7853f/fpls-14-1119749-g008.jpg
https://cdn.ncbi.nlm.nih.gov/pmc/blobs/7f67/10028066/483608628c7f/fpls-14-1119749-g009.jpg

相似文献

1
Transcriptome analysis reveals the crucial function of hyperoside in inhibiting anthocyanin accumulation in grape ( L.) fruits by inducing .转录组分析揭示了金丝桃苷通过诱导对抑制葡萄果实花青素积累的关键作用。
Front Plant Sci. 2023 Mar 7;14:1119749. doi: 10.3389/fpls.2023.1119749. eCollection 2023.
2
Anthocyanin accumulation and biosynthesis are modulated by regulated deficit irrigation in Cabernet Sauvignon (Vitis Vinifera L.) grapes and wines.调控亏缺灌溉对赤霞珠(Vitis Vinifera L.)葡萄及葡萄酒花色苷积累和生物合成的调控作用。
Plant Physiol Biochem. 2019 Feb;135:469-479. doi: 10.1016/j.plaphy.2018.11.013. Epub 2018 Nov 15.
3
VvMYB15 and VvWRKY40 Positively Co-regulated Anthocyanin Biosynthesis in Grape Berries in Response to Root Restriction.VvMYB15和VvWRKY40在葡萄果实中对根系限制的响应下正向共同调控花青素生物合成。
Front Plant Sci. 2021 Dec 9;12:789002. doi: 10.3389/fpls.2021.789002. eCollection 2021.
4
Transcriptome analysis reveal the putative genes involved in light-induced anthocyanin accumulation in grape 'Red Globe' (V. vinifera L.).转录组分析揭示了葡萄‘红地球’(V. vinifera L.)中光诱导花青苷积累的可能涉及的基因。
Gene. 2020 Feb 20;728:144284. doi: 10.1016/j.gene.2019.144284. Epub 2019 Dec 12.
5
Colour variation in red grapevines (Vitis vinifera L.): genomic organisation, expression of flavonoid 3'-hydroxylase, flavonoid 3',5'-hydroxylase genes and related metabolite profiling of red cyanidin-/blue delphinidin-based anthocyanins in berry skin.红葡萄(欧亚种葡萄)的颜色变异:基因组结构、黄酮类3'-羟化酶和黄酮类3',5'-羟化酶基因的表达以及基于矢车菊素-红/飞燕草素-蓝的浆果表皮花青素相关代谢产物分析
BMC Genomics. 2006 Jan 24;7:12. doi: 10.1186/1471-2164-7-12.
6
Relationship among color development, anthocyanin and pigment-related gene expression in 'Crimson Seedless' grapes treated with abscisic acid and sucrose.脱落酸和蔗糖处理的‘绯红无核’葡萄中颜色发育、花青素及色素相关基因表达之间的关系
Plant Physiol Biochem. 2017 Jun;115:286-297. doi: 10.1016/j.plaphy.2017.04.007. Epub 2017 Apr 6.
7
Berry skin development in Norton grape: distinct patterns of transcriptional regulation and flavonoid biosynthesis.Norton 葡萄果皮发育:转录调控和类黄酮生物合成的鲜明模式。
BMC Plant Biol. 2011 Jan 10;11:7. doi: 10.1186/1471-2229-11-7.
8
Exogenous 24-Epibrassinolide Interacts with Light to Regulate Anthocyanin and Proanthocyanidin Biosynthesis in Cabernet Sauvignon (Vitis vinifera L.).外源性 24-表油菜素内酯通过与光相互作用调控赤霞珠(Vitis vinifera L.)中花色苷和原花色素的生物合成。
Molecules. 2018 Jan 9;23(1):93. doi: 10.3390/molecules23010093.
9
Vineyard light manipulation and silicon enhance ethylene-induced anthocyanin accumulation in red table grapes.葡萄园光照调控和硅元素可增强乙烯诱导的鲜食红葡萄花青素积累。
Front Plant Sci. 2023 Jan 27;14:1060377. doi: 10.3389/fpls.2023.1060377. eCollection 2023.
10
Comparative physiological, metabolomic, and transcriptomic analyses reveal developmental stage-dependent effects of cluster bagging on phenolic metabolism in Cabernet Sauvignon grape berries.比较生理、代谢组学和转录组学分析揭示了集群套袋对赤霞珠葡萄浆果酚类代谢的发育阶段依赖性影响。
BMC Plant Biol. 2019 Dec 26;19(1):583. doi: 10.1186/s12870-019-2186-z.

本文引用的文献

1
Melatonin enhances stress tolerance in pigeon pea by promoting flavonoid enrichment, particularly luteolin in response to salt stress.褪黑素通过促进类黄酮的富集,特别是在盐胁迫下的木樨草素,从而增强羽扇豆对胁迫的耐受性。
J Exp Bot. 2022 Sep 30;73(17):5992-6008. doi: 10.1093/jxb/erac276.
2
Hyperoside: A review on its sources, biological activities, and molecular mechanisms.金丝桃苷:来源、生物活性和分子机制的综述。
Phytother Res. 2022 Jul;36(7):2779-2802. doi: 10.1002/ptr.7478. Epub 2022 May 13.
3
Molecular components associated with the regulation of flavonoid biosynthesis.
与类黄酮生物合成调控相关的分子成分。
Plant Sci. 2022 Apr;317:111196. doi: 10.1016/j.plantsci.2022.111196. Epub 2022 Jan 29.
4
Transcriptome analysis revealed key genes involved in flavonoid metabolism in response to jasmonic acid in pigeon pea (Cajanus cajan (L.) Millsp.).转录组分析揭示了羽扇豆(Cajanus cajan (L.) Millsp.)对茉莉酸响应中黄酮类代谢的关键基因。
Plant Physiol Biochem. 2021 Nov;168:410-422. doi: 10.1016/j.plaphy.2021.10.022. Epub 2021 Oct 21.
5
Hyperoside promotes pollen tube growth by regulating the depolymerization effect of actin-depolymerizing factor 1 on microfilaments in okra.金丝桃苷通过调节肌动蛋白解聚因子1对秋葵微丝的解聚作用来促进花粉管生长。
Hortic Res. 2021 Jul 1;8(1):145. doi: 10.1038/s41438-021-00578-z.
6
Hyperoside regulates its own biosynthesis via MYB30 in promoting reproductive development and seed set in okra.桃叶珊瑚苷通过 MYB30 调控自身生物合成,促进黄秋葵的生殖发育和结实。
Plant Physiol. 2021 Apr 2;185(3):951-968. doi: 10.1093/plphys/kiaa068.
7
CDPK6 phosphorylates and stabilizes MYB30 to promote hyperoside biosynthesis that prolongs the duration of full-blooming in okra.钙依赖蛋白激酶6磷酸化并稳定MYB30,以促进金丝桃苷生物合成,从而延长秋葵盛开的持续时间。
J Exp Bot. 2020 Jul 6;71(14):4042-4056. doi: 10.1093/jxb/eraa174.
8
Transcriptomic and metabolomic analysis provides insights into anthocyanin and procyanidin accumulation in pear.转录组学和代谢组学分析为梨中花色苷和原花青素积累提供了新的见解。
BMC Plant Biol. 2020 Mar 27;20(1):129. doi: 10.1186/s12870-020-02344-0.
9
Chalcone Isomerase a Key Enzyme for Anthocyanin Biosynthesis in .查尔酮异构酶——[具体植物名称]中花青素生物合成的关键酶
Front Plant Sci. 2019 Jul 9;10:865. doi: 10.3389/fpls.2019.00865. eCollection 2019.
10
Transcriptome profiling revealed multiple genes and ECM-receptor interaction pathways that may be associated with breast cancer.转录组谱分析揭示了多个可能与乳腺癌相关的基因和细胞外基质受体相互作用途径。
Cell Mol Biol Lett. 2019 Jun 6;24:38. doi: 10.1186/s11658-019-0162-0. eCollection 2019.