Suppr超能文献

PSMD11 通过 PER 和 CRY 核转位调节生物钟功能。

PSMD11 modulates circadian clock function through PER and CRY nuclear translocation.

机构信息

Divisions of Human Genetics and Immunobiology, Department of Pediatrics, Cincinnati Children's Hospital Medical Center, Cincinnati, Ohio, United States of America.

Department of Systems Pharmacology and Translational Therapeutics, Institute for Translational Medicine and Therapeutics, Perelman School of Medicine, University of Pennsylvania, Philadelphia, Pennsylvania, United States of America.

出版信息

PLoS One. 2023 Mar 24;18(3):e0283463. doi: 10.1371/journal.pone.0283463. eCollection 2023.

Abstract

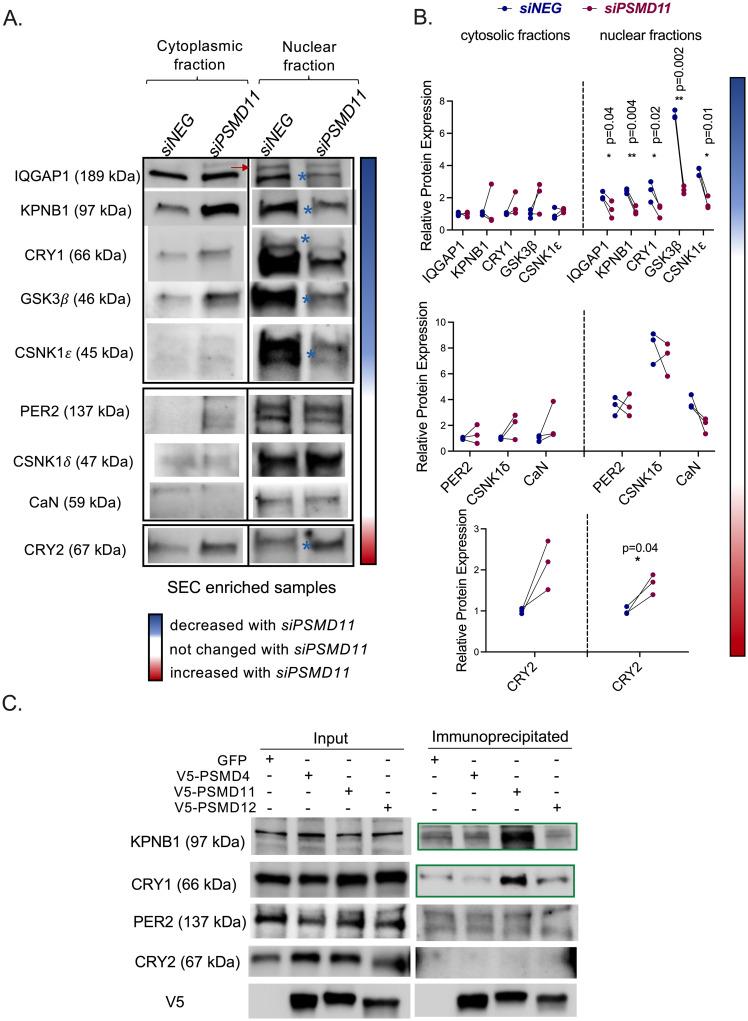
The molecular circadian clock is regulated by a transcriptional translational feedback loop. However, the post-translational control mechanisms are less understood. The NRON complex is a large ribonucleoprotein complex, consisting of a lncRNA and several proteins. Components of the complex play a distinct role in regulating protein phosphorylation, synthesis, stability, and translocation in cellular processes. This includes the NFAT and the circadian clock pathway. PSMD11 is a component of the NRON complex and a lid component of the 26S proteasome. Among the PSMD family members, PSMD11 has a more specific role in circadian clock function. Here, we used cell and biochemical approaches and characterized the role of PSMD11 in regulating the stability and nuclear translocation of circadian clock proteins. We used size exclusion chromatography to enrich the NRON complex in the cytosolic and nuclear fractions. More specifically, PSMD11 knockdown affected the abundance of PER2 and CRY2 proteins and the nuclear translocation of CRY1. This changed the relative abundance of CRY1 and CRY2 in the nucleus. Thus, this work defines the role of PSMD11 in the NRON complex regulating the nuclear translocation of circadian repressors, thereby enabling cellular circadian oscillations.

摘要

分子生物钟受转录翻译反馈回路调控。然而,其翻译后调控机制还不太清楚。NRON 复合物是一个大型核糖核蛋白复合物,由一个长非编码 RNA 和几个蛋白组成。该复合物的组成部分在调节细胞过程中的蛋白质磷酸化、合成、稳定性和易位方面发挥着独特的作用。这包括 NFAT 和生物钟途径。PSMD11 是 NRON 复合物的一个组成部分,也是 26S 蛋白酶体的盖子成分。在 PSMD 家族成员中,PSMD11 在生物钟功能中具有更特定的作用。在这里,我们使用细胞和生化方法,研究了 PSMD11 在调节生物钟蛋白的稳定性和核易位中的作用。我们使用分子筛层析法在胞质和核部分富集 NRON 复合物。更具体地说,PSMD11 的敲低影响了 PER2 和 CRY2 蛋白的丰度以及 CRY1 的核易位。这改变了核内 CRY1 和 CRY2 的相对丰度。因此,这项工作定义了 PSMD11 在 NRON 复合物中调节生物钟抑制因子核易位的作用,从而使细胞生物钟振荡成为可能。

https://cdn.ncbi.nlm.nih.gov/pmc/blobs/195d/10038281/af865de81995/pone.0283463.g001.jpg

文献AI研究员

20分钟写一篇综述,助力文献阅读效率提升50倍。

立即体验

用中文搜PubMed

大模型驱动的PubMed中文搜索引擎

马上搜索

文档翻译

学术文献翻译模型,支持多种主流文档格式。

立即体验