Hisamatsu Daisuke, Itakura Natsumi, Mabuchi Yo, Ozaki Rion, Suto Eriko Grace, Naraoka Yuna, Ikeda Akari, Ito Lisa, Akazawa Chihiro
Intractable Disease Research Center, Juntendo University Graduate School of Medicine, 2-1-1 Hongo, Bunkyo-ku, Tokyo 113-8421, Japan.
Pharmaceutics. 2023 Mar 4;15(3):845. doi: 10.3390/pharmaceutics15030845.
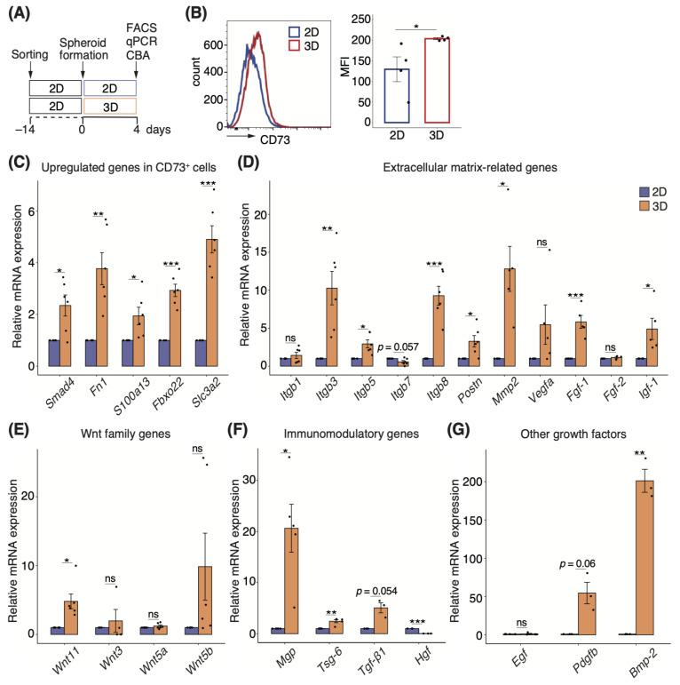
The incidence of inflammatory bowel diseases (IBD) is increasing worldwide. Mesenchymal stem/stromal cells (MSCs) have immunomodulatory functions and are a promising source for cell transplantation therapy for IBD. However, owing to their heterogeneous nature, their therapeutic efficacy in colitis is controversial and depends on the delivery route and form of transplanted cells. Cluster of differentiation (CD) 73 is widely expressed in MSCs and used to obtain a homogeneous MSC population. Herein, we determined the optimal method for MSC transplantation using CD73 cells in a colitis model. mRNA sequencing analysis showed that CD73 cells exhibited a downregulation of inflammatory gene expression and an upregulation of extracellular matrix-related gene expression. Furthermore, three-dimensional CD73 cell spheroids showed enhanced engraftment at the injured site through the enteral route, facilitated extracellular matrix remodeling, and downregulated inflammatory gene expression in fibroblasts, leading to the attenuation of colonic atrophy. Therefore, the interaction between intestinal fibroblasts and exogenous MSCs via tissue remodeling is one mechanism that can be exploited for colitis prevention. Our results highlight that the transplantation of homogeneous cell populations with well-characterized properties is beneficial for IBD treatment.
炎症性肠病(IBD)在全球范围内的发病率正在上升。间充质干/基质细胞(MSC)具有免疫调节功能,是IBD细胞移植治疗的一个有前景的来源。然而,由于其异质性,它们在结肠炎中的治疗效果存在争议,并且取决于移植细胞的递送途径和形式。分化簇(CD)73在MSC中广泛表达,并用于获得同质的MSC群体。在此,我们在结肠炎模型中确定了使用CD73细胞进行MSC移植的最佳方法。mRNA测序分析表明,CD73细胞表现出炎症基因表达下调和细胞外基质相关基因表达上调。此外,三维CD73细胞球体通过肠内途径在损伤部位表现出增强的植入,促进细胞外基质重塑,并下调成纤维细胞中的炎症基因表达,从而导致结肠萎缩的减轻。因此,肠道成纤维细胞与外源性MSC之间通过组织重塑的相互作用是一种可用于预防结肠炎的机制。我们的结果强调,移植具有明确特征的同质细胞群体对IBD治疗有益。