Suppr超能文献

RIP3 介导的小胶质细胞坏死促进糖尿病视网膜病变早期的神经炎症和神经退行性变。

RIP3-mediated microglial necroptosis promotes neuroinflammation and neurodegeneration in the early stages of diabetic retinopathy.

机构信息

Joint Shantou International Eye Center of Shantou University and The Chinese University of Hong Kong, Shantou, Guangdong, China.

Shantou University Medical College, Shantou, Guangdong, China.

出版信息

Cell Death Dis. 2023 Mar 29;14(3):227. doi: 10.1038/s41419-023-05660-z.

Abstract

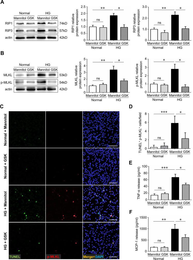
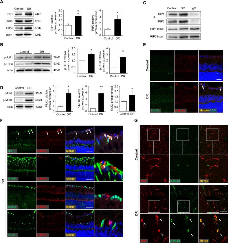
Diabetic retinopathy (DR) is a leading cause of blindness that poses significant public health concerns worldwide. Increasing evidence suggests that neuroinflammation plays a key role in the early stages of DR. Microglia, long-lived immune cells in the central nervous system, can become activated in response to pathological insults and contribute to retinal neuroinflammation. However, the molecular mechanisms of microglial activation during the early stages of DR are not fully understood. In this study, we used in vivo and in vitro assays to investigate the role of microglial activation in the early pathogenesis of DR. We found that activated microglia triggered an inflammatory cascade through a process called necroptosis, a newly discovered pathway of regulated cell death. In the diabetic retina, key components of the necroptotic machinery, including RIP1, RIP3, and MLKL, were highly expressed and mainly localized in activated microglia. Knockdown of RIP3 in DR mice reduced microglial necroptosis and decreased pro-inflammatory cytokines. Additionally, blocking necroptosis with the specific inhibitor GSK-872 improved retinal neuroinflammation and neurodegeneration, as well as visual function in diabetic mice. RIP3-mediated necroptosis was activated and contributed to inflammation in BV2 microglia under hyperglycaemic conditions. Our data demonstrate the importance of microglial necroptosis in retinal neuroinflammation related to diabetes and suggest that targeting necroptosis in microglia may be a promising therapeutic strategy for the early stages of DR.

摘要

糖尿病性视网膜病变(DR)是一种导致失明的主要原因,在全球范围内引起了重大的公共卫生关注。越来越多的证据表明,神经炎症在 DR 的早期阶段起着关键作用。小胶质细胞是中枢神经系统中寿命较长的免疫细胞,它们可以对病理损伤作出反应而被激活,并导致视网膜神经炎症。然而,DR 早期小胶质细胞激活的分子机制尚不完全清楚。在这项研究中,我们使用体内和体外测定来研究小胶质细胞激活在 DR 早期发病机制中的作用。我们发现,激活的小胶质细胞通过一种称为坏死性凋亡的新发现的细胞死亡途径触发炎症级联反应。在糖尿病视网膜中,坏死性凋亡机制的关键组成部分,包括 RIP1、RIP3 和 MLKL,高度表达并主要定位于激活的小胶质细胞中。在 DR 小鼠中敲低 RIP3 可减少小胶质细胞坏死性凋亡并减少促炎细胞因子。此外,用特异性抑制剂 GSK-872 阻断坏死性凋亡可改善糖尿病小鼠的视网膜神经炎症和神经退行性变以及视觉功能。RIP3 介导的坏死性凋亡在高血糖条件下的 BV2 小胶质细胞中被激活并促进炎症。我们的数据表明,小胶质细胞坏死性凋亡在与糖尿病相关的视网膜神经炎症中具有重要意义,并表明靶向小胶质细胞中的坏死性凋亡可能是 DR 早期阶段的一种有前途的治疗策略。

https://cdn.ncbi.nlm.nih.gov/pmc/blobs/ffec/10060420/410f81511054/41419_2023_5660_Fig1_HTML.jpg

文献检索

告别复杂PubMed语法,用中文像聊天一样搜索,搜遍4000万医学文献。AI智能推荐,让科研检索更轻松。

立即免费搜索

文件翻译

保留排版,准确专业,支持PDF/Word/PPT等文件格式,支持 12+语言互译。

免费翻译文档

深度研究

AI帮你快速写综述,25分钟生成高质量综述,智能提取关键信息,辅助科研写作。

立即免费体验