• 文献检索
  • 文档翻译
  • 深度研究
  • 学术资讯
  • Suppr Zotero 插件Zotero 插件
  • 邀请有礼
  • 套餐&价格
  • 历史记录
应用&插件
Suppr Zotero 插件Zotero 插件浏览器插件Mac 客户端Windows 客户端微信小程序
定价
高级版会员购买积分包购买API积分包
服务
文献检索文档翻译深度研究API 文档MCP 服务
关于我们
关于 Suppr公司介绍联系我们用户协议隐私条款
关注我们

Suppr 超能文献

核心技术专利:CN118964589B侵权必究
粤ICP备2023148730 号-1Suppr @ 2026

文献检索

告别复杂PubMed语法,用中文像聊天一样搜索,搜遍4000万医学文献。AI智能推荐,让科研检索更轻松。

立即免费搜索

文件翻译

保留排版,准确专业,支持PDF/Word/PPT等文件格式,支持 12+语言互译。

免费翻译文档

深度研究

AI帮你快速写综述,25分钟生成高质量综述,智能提取关键信息,辅助科研写作。

立即免费体验

长链非编码 RNA OIP5-AS1 的抑制通过调节脂多糖诱导的心肌损伤中 miR-25-3p 的表达,减轻细胞凋亡和炎症,促进增殖。

Suppression of lncRNA OIP5-AS1 Attenuates Apoptosis and Inflammation, and Promotes Proliferation by Mediating miR-25-3p Expression in Lipopolysaccharide-Induced Myocardial Injury.

机构信息

Intensive Care Unit, Suzhou Ninth People's Hospital, No. 2666, Ludang Road, Taihu New Town, Wujiang District, Suzhou, Jiangsu 215200, China.

出版信息

Anal Cell Pathol (Amst). 2023 Mar 20;2023:3154223. doi: 10.1155/2023/3154223. eCollection 2023.

DOI:10.1155/2023/3154223
PMID:36994450
原文链接:https://pmc.ncbi.nlm.nih.gov/articles/PMC10042636/
Abstract

PURPOSE

Long non-coding RNAs (LncRNAs) OIP5-AS1 and miR-25-3p play important roles in myocardial injury, whereas their roles in lipopolysaccharide (LPS)-induced myocardial injury remain unknown. The purpose of our study was to investigate the functional mechanisms of OIP5-AS1 and miR-25-3p in LPS-induced myocardial injury.

METHODS

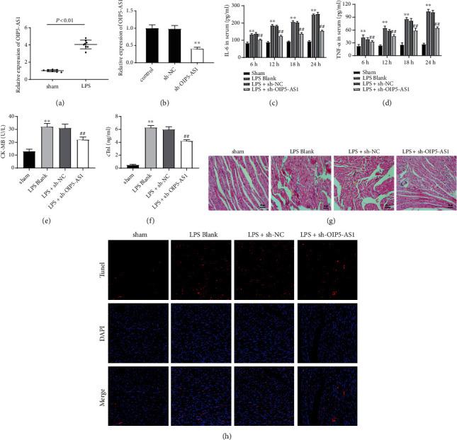
Rats and H9C2 cells were treated with LPS to establish the model of myocardial injury and , respectively. The expression levels of OIP5-AS1 and miR-25-3p were determined by quantitative reverse transcriptase-polymerase chain reaction. Enzyme-linked immunosorbent assay was performed to measure the serum levels of IL-6 and TNF-. The relationship between OIP5-AS1 and miR-25-3p/NOX4 was determined by luciferase reporter assay and/or RNA immunoprecipitation assay. The apoptosis rate was detected by flow cytometry, and cell viability was detected by 3-(4,5-dimethyl-2-thiazolyl)-2,5-diphenyl-2-H-tetrazolium bromide assay. Western blot was performed to detect the protein levels of Bax, Bcl-2, caspase3, c-caspase3, NOX4, and p-NF-B p65/NF-B p65.

RESULTS

OIP5-AS1 was up-regulated, and miR-25-3p was down-regulated in myocardial tissues of LPS-induced rats and LPS-treated H9C2 cells. Knockdown of OIP5-AS1 relieved the myocardial injury in LPS-induced rats. Knockdown of OIP5-AS1 also inhibited the inflammation and apoptosis of myocardial cells , which was subsequently confirmed by experiments. In addition, OIP5-AS1 targeted miR-25-3p. MiR-25-3p mimics reversed the effects of OIP5-AS1 overexpression on promoting cell apoptosis and inflammation and on inhibiting cell viability. Besides, miR-25-3p mimics blocked the NOX4/NF-B signalling pathway in LPS-induced H9C2 cells.

CONCLUSION

Silencing of lncRNA OIP5-AS1 alleviated LPS-induced myocardial injury by regulating miR-25-3p.

摘要

目的

长链非编码 RNA(lncRNA)OIP5-AS1 和 miR-25-3p 在心肌损伤中发挥重要作用,但其在脂多糖(LPS)诱导的心肌损伤中的作用尚不清楚。本研究旨在探讨 OIP5-AS1 和 miR-25-3p 在 LPS 诱导的心肌损伤中的功能机制。

方法

分别用 LPS 处理大鼠和 H9C2 细胞,建立心肌损伤模型。采用定量逆转录聚合酶链反应测定 OIP5-AS1 和 miR-25-3p 的表达水平。采用酶联免疫吸附试验测定血清白细胞介素 6(IL-6)和肿瘤坏死因子-α(TNF-α)水平。通过荧光素酶报告基因测定和/或 RNA 免疫沉淀测定确定 OIP5-AS1 与 miR-25-3p/NOX4 的关系。通过流式细胞术检测细胞凋亡率,通过 3-(4,5-二甲基-2-噻唑基)-2,5-二苯基-2-H-四唑溴盐(MTT)比色法检测细胞活力。Western blot 检测 Bax、Bcl-2、caspase3、c-caspase3、NOX4 和 p-NF-B p65/NF-B p65 蛋白水平。

结果

LPS 诱导的大鼠心肌组织和 LPS 处理的 H9C2 细胞中 OIP5-AS1 上调,miR-25-3p 下调。敲低 OIP5-AS1 减轻 LPS 诱导的大鼠心肌损伤。敲低 OIP5-AS1 还抑制了心肌细胞的炎症和凋亡,这随后通过实验得到证实。此外,OIP5-AS1 靶向 miR-25-3p。miR-25-3p 模拟物逆转了 OIP5-AS1 过表达对促进细胞凋亡和炎症以及抑制细胞活力的影响。此外,miR-25-3p 模拟物阻断了 LPS 诱导的 H9C2 细胞中 NOX4/NF-B 信号通路。

结论

沉默长链非编码 RNA OIP5-AS1 通过调节 miR-25-3p 缓解 LPS 诱导的心肌损伤。

https://cdn.ncbi.nlm.nih.gov/pmc/blobs/51d5/10042636/0f4513f5e6c2/ACP2023-3154223.008.jpg
https://cdn.ncbi.nlm.nih.gov/pmc/blobs/51d5/10042636/65dfa38b2929/ACP2023-3154223.001.jpg
https://cdn.ncbi.nlm.nih.gov/pmc/blobs/51d5/10042636/8dbd7c7ca15e/ACP2023-3154223.002.jpg
https://cdn.ncbi.nlm.nih.gov/pmc/blobs/51d5/10042636/118fbe7bbb85/ACP2023-3154223.003.jpg
https://cdn.ncbi.nlm.nih.gov/pmc/blobs/51d5/10042636/ee01ab179e65/ACP2023-3154223.004.jpg
https://cdn.ncbi.nlm.nih.gov/pmc/blobs/51d5/10042636/3be4f50ffe5e/ACP2023-3154223.005.jpg
https://cdn.ncbi.nlm.nih.gov/pmc/blobs/51d5/10042636/7326ad7b928a/ACP2023-3154223.006.jpg
https://cdn.ncbi.nlm.nih.gov/pmc/blobs/51d5/10042636/8ffdbed2e004/ACP2023-3154223.007.jpg
https://cdn.ncbi.nlm.nih.gov/pmc/blobs/51d5/10042636/0f4513f5e6c2/ACP2023-3154223.008.jpg
https://cdn.ncbi.nlm.nih.gov/pmc/blobs/51d5/10042636/65dfa38b2929/ACP2023-3154223.001.jpg
https://cdn.ncbi.nlm.nih.gov/pmc/blobs/51d5/10042636/8dbd7c7ca15e/ACP2023-3154223.002.jpg
https://cdn.ncbi.nlm.nih.gov/pmc/blobs/51d5/10042636/118fbe7bbb85/ACP2023-3154223.003.jpg
https://cdn.ncbi.nlm.nih.gov/pmc/blobs/51d5/10042636/ee01ab179e65/ACP2023-3154223.004.jpg
https://cdn.ncbi.nlm.nih.gov/pmc/blobs/51d5/10042636/3be4f50ffe5e/ACP2023-3154223.005.jpg
https://cdn.ncbi.nlm.nih.gov/pmc/blobs/51d5/10042636/7326ad7b928a/ACP2023-3154223.006.jpg
https://cdn.ncbi.nlm.nih.gov/pmc/blobs/51d5/10042636/8ffdbed2e004/ACP2023-3154223.007.jpg
https://cdn.ncbi.nlm.nih.gov/pmc/blobs/51d5/10042636/0f4513f5e6c2/ACP2023-3154223.008.jpg

相似文献

1
Suppression of lncRNA OIP5-AS1 Attenuates Apoptosis and Inflammation, and Promotes Proliferation by Mediating miR-25-3p Expression in Lipopolysaccharide-Induced Myocardial Injury.长链非编码 RNA OIP5-AS1 的抑制通过调节脂多糖诱导的心肌损伤中 miR-25-3p 的表达,减轻细胞凋亡和炎症,促进增殖。
Anal Cell Pathol (Amst). 2023 Mar 20;2023:3154223. doi: 10.1155/2023/3154223. eCollection 2023.
2
LncRNA OIP5-AS1 facilitates ox-LDL-induced endothelial cell injury through the miR-98-5p/HMGB1 axis.长链非编码RNA OIP5-AS1通过miR-98-5p/HMGB1轴促进氧化型低密度脂蛋白诱导的内皮细胞损伤。
Mol Cell Biochem. 2021 Jan;476(1):443-455. doi: 10.1007/s11010-020-03921-5. Epub 2020 Sep 29.
3
LncRNA OIP5-AS1 accelerates intervertebral disc degeneration by targeting miR-25-3p.长链非编码 RNA OIP5-AS1 通过靶向 miR-25-3p 促进椎间盘退变。
Bioengineered. 2021 Dec;12(2):11201-11212. doi: 10.1080/21655979.2021.2007697.
4
lncRNA OIP5-AS1 knockdown or miR-223 overexpression can alleviate LPS-induced ALI/ARDS by interfering with miR-223/NLRP3-mediated pyroptosis.lncRNA OIP5-AS1 敲低或 miR-223 过表达可通过干扰 miR-223/NLRP3 介导的细胞焦亡缓解 LPS 诱导的 ALI/ARDS。
J Gene Med. 2022 Apr;24(4):e3385. doi: 10.1002/jgm.3385. Epub 2022 Feb 9.
5
Long Noncoding RNA OIP5-AS1 Contributes to the Progression of Atherosclerosis by Targeting miR-26a-5p Through the AKT/NF-κB Pathway.长链非编码RNA OIP5-AS1通过AKT/NF-κB途径靶向miR-26a-5p促进动脉粥样硬化进展。
J Cardiovasc Pharmacol. 2020 Nov;76(5):635-644. doi: 10.1097/FJC.0000000000000889.
6
Circ_0114427 promotes LPS-induced septic acute kidney injury by modulating miR-495-3p/TRAF6 through the NF-κB pathway.Circ_0114427 通过 NF-κB 通路调控 miR-495-3p/TRAF6 促进 LPS 诱导的脓毒症急性肾损伤。
Autoimmunity. 2022 Feb;55(1):52-64. doi: 10.1080/08916934.2021.1995861. Epub 2021 Nov 3.
7
Overexpressing long non-coding RNA OIP5-AS1 ameliorates sepsis-induced lung injury in a rat model via regulating the miR-128-3p/Sirtuin-1 pathway.过表达长链非编码 RNA OIP5-AS1 通过调节 miR-128-3p/Sirtuin-1 通路减轻大鼠脓毒症诱导的肺损伤。
Bioengineered. 2021 Dec;12(2):9723-9738. doi: 10.1080/21655979.2021.1987132.
8
LncRNA OIP5-AS1 inhibits the lipopolysaccharide-induced inflammatory response and promotes osteogenic differentiation of human periodontal ligament cells by sponging miR-92a-3p.LncRNA OIP5-AS1 通过海绵吸附 miR-92a-3p 抑制脂多糖诱导的人牙周膜细胞炎症反应并促进成骨分化。
Bioengineered. 2022 May;13(5):12055-12066. doi: 10.1080/21655979.2022.2067291.
9
Long non-coding RNA OIP5-AS1 aggravates acute lung injury by promoting inflammation and cell apoptosis via regulating the miR-26a-5p/TLR4 axis.长链非编码 RNA OIP5-AS1 通过调控 miR-26a-5p/TLR4 轴促进炎症反应和细胞凋亡加重急性肺损伤。
BMC Pulm Med. 2021 Jul 14;21(1):236. doi: 10.1186/s12890-021-01589-1.
10
Downregulation of LncRNA OIP5-AS1 Induced by IL-1β Aggravates Osteoarthritis via Regulating miR-29b-3p/PGRN.LncRNA OIP5-AS1 的下调受 IL-1β 诱导,通过调节 miR-29b-3p/PGRN 加重骨关节炎。
Cartilage. 2021 Dec;13(2_suppl):1345S-1355S. doi: 10.1177/1947603519900801. Epub 2020 Feb 10.

引用本文的文献

1
Circulating microRNA Profiles Identify a Patient Subgroup with High Inflammation and Severe Symptoms in Schizophrenia Experiencing Acute Psychosis.循环微RNA谱鉴定出精神分裂症急性精神病发作时具有高炎症和严重症状的患者亚组。
Int J Mol Sci. 2024 Apr 12;25(8):4291. doi: 10.3390/ijms25084291.
2
CircDiaph3 aggravates H/R-induced cardiomyocyte apoptosis and inflammation through miR-338-3p/SRSF1 axis.环状 RNA CircDiaph3 通过 miR-338-3p/SRSF1 轴加剧 H/R 诱导的心肌细胞凋亡和炎症。
J Bioenerg Biomembr. 2024 Jun;56(3):235-245. doi: 10.1007/s10863-023-09992-5. Epub 2024 Apr 13.

本文引用的文献

1
Knockdown of lncRNA JPX suppresses IL-1β-stimulated injury in chondrocytes through modulating an miR-25-3p/PPID axis.lncRNA JPX的敲低通过调节miR-25-3p/PPID轴抑制白细胞介素-1β刺激的软骨细胞损伤。
Oncol Lett. 2022 Sep 19;24(5):388. doi: 10.3892/ol.2022.13508. eCollection 2022 Nov.
2
Research Progress on the Mechanism of Sepsis Induced Myocardial Injury.脓毒症诱导心肌损伤机制的研究进展
J Inflamm Res. 2022 Jul 26;15:4275-4290. doi: 10.2147/JIR.S374117. eCollection 2022.
3
LncRNA SNHG1 promotes sepsis-induced myocardial injury by inhibiting Bcl-2 expression via DNMT1.
长链非编码 RNA SNHG1 通过抑制 DNMT1 抑制 Bcl-2 表达促进脓毒症诱导的心肌损伤。
J Cell Mol Med. 2022 Jul;26(13):3648-3658. doi: 10.1111/jcmm.17358. Epub 2022 Jun 9.
4
LncRNA OIP5-AS1 accelerates intervertebral disc degeneration by targeting miR-25-3p.长链非编码 RNA OIP5-AS1 通过靶向 miR-25-3p 促进椎间盘退变。
Bioengineered. 2021 Dec;12(2):11201-11212. doi: 10.1080/21655979.2021.2007697.
5
miR-190-5p Alleviates Myocardial Ischemia-Reperfusion Injury by Targeting PHLPP1.miR-190-5p 通过靶向 PHLLP1 减轻心肌缺血再灌注损伤。
Dis Markers. 2021 Nov 25;2021:8709298. doi: 10.1155/2021/8709298. eCollection 2021.
6
M1 Bone Marrow-Derived Macrophage-Derived Extracellular Vesicles Inhibit Angiogenesis and Myocardial Regeneration Following Myocardial Infarction via the MALAT1/MicroRNA-25-3p/CDC42 Axis.M1 骨髓衍生巨噬细胞衍生细胞外囊泡通过 MALAT1/miR-25-3p/CDC42 轴抑制心肌梗死后血管生成和心肌再生。
Oxid Med Cell Longev. 2021 Oct 29;2021:9959746. doi: 10.1155/2021/9959746. eCollection 2021.
7
Myocardial Ischemia-Reperfusion Injury: Therapeutics from a Mitochondria-Centric Perspective.心肌缺血再灌注损伤:以线粒体为中心视角的治疗方法
Cardiology. 2021;146(6):781-792. doi: 10.1159/000518879. Epub 2021 Sep 21.
8
The lncRNA XIST/miR-150-5p/c-Fos axis regulates sepsis-induced myocardial injury via TXNIP-modulated pyroptosis.长链非编码 RNA XIST/miR-150-5p/c-Fos 轴通过 TXNIP 调节的焦亡调控脓毒症诱导的心肌损伤。
Lab Invest. 2021 Sep;101(9):1118-1129. doi: 10.1038/s41374-021-00607-4. Epub 2021 May 27.
9
Sevoflurane ameliorates adriamycin-induced myocardial injury in rats through the PI3K/Akt/GSK-3β pathway.七氟醚通过 PI3K/Akt/GSK-3β 通路改善阿霉素诱导的大鼠心肌损伤。
Eur Rev Med Pharmacol Sci. 2021 Jan;25(2):968-975. doi: 10.26355/eurrev_202101_24666.
10
Neuregulin-1 alleviate oxidative stress and mitigate inflammation by suppressing NOX4 and NLRP3/caspase-1 in myocardial ischaemia-reperfusion injury.神经调节蛋白-1 通过抑制心肌缺血再灌注损伤中的 NADPH 氧化酶 4 和 NLRP3/caspase-1 来减轻氧化应激和炎症。
J Cell Mol Med. 2021 Feb;25(3):1783-1795. doi: 10.1111/jcmm.16287. Epub 2021 Jan 20.