• 文献检索
  • 文档翻译
  • 深度研究
  • 学术资讯
  • Suppr Zotero 插件Zotero 插件
  • 邀请有礼
  • 套餐&价格
  • 历史记录
应用&插件
Suppr Zotero 插件Zotero 插件浏览器插件Mac 客户端Windows 客户端微信小程序
定价
高级版会员购买积分包购买API积分包
服务
文献检索文档翻译深度研究API 文档MCP 服务
关于我们
关于 Suppr公司介绍联系我们用户协议隐私条款
关注我们

Suppr 超能文献

核心技术专利:CN118964589B侵权必究
粤ICP备2023148730 号-1Suppr @ 2026

文献检索

告别复杂PubMed语法,用中文像聊天一样搜索,搜遍4000万医学文献。AI智能推荐,让科研检索更轻松。

立即免费搜索

文件翻译

保留排版,准确专业,支持PDF/Word/PPT等文件格式,支持 12+语言互译。

免费翻译文档

深度研究

AI帮你快速写综述,25分钟生成高质量综述,智能提取关键信息,辅助科研写作。

立即免费体验

NgBR 的过表达抑制了 ApoE 缺陷小鼠高脂饮食诱导的动脉粥样硬化。

Overexpression of NgBR inhibits high-fat diet-induced atherosclerosis in ApoE-deficiency mice.

机构信息

Key Laboratory of Metabolism and Regulation for Major Diseases of Anhui Higher Education Institutes, Hefei University of Technology, Hefei, China.

Department of Cardiology, The First Affiliated Hospital of the University of Science and Technology of China, Hefei, China.

出版信息

Hepatol Commun. 2023 Mar 30;7(4). doi: 10.1097/HC9.0000000000000048. eCollection 2023 Apr 1.

DOI:10.1097/HC9.0000000000000048
PMID:36996002
原文链接:https://pmc.ncbi.nlm.nih.gov/articles/PMC10069848/
Abstract

BACKGROUND

Hyperlipidemia (hypercholesterolemia and/or hypertriglyceridemia) is a risk factor for atherosclerosis. Nogo-B receptor (NgBR) plays important roles in hepatic steatosis and cholesterol transport. However, the effect of NgBR overexpression on atherosclerosis remains unknown.

MATERIALS AND METHODS

Apolipoprotein E deficient (ApoE-/-) mice infected with adeno-associated virus (AAV)-NgBR expression vector were fed a high-fat diet for 12 weeks, followed by determination of atherosclerosis and the involved mechanisms.

RESULTS

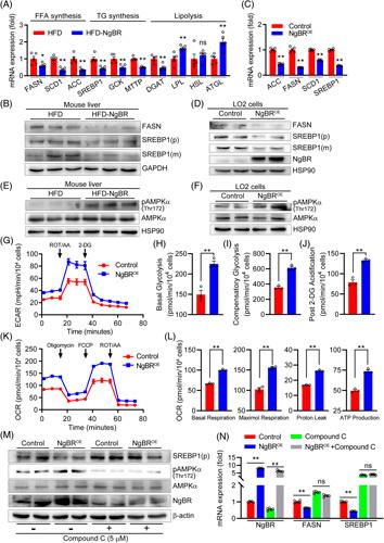
We determined that high expression of NgBR by AAV injection mainly occurs in the liver and it can substantially inhibit en face and aortic root sinus lesions. NgBR overexpression also reduced levels of inflammatory factors in the aortic root and serum, and levels of cholesterol, triglyceride, and free fatty acids in the liver and serum. Mechanistically, NgBR overexpression increased the expression of scavenger receptor type BI and the genes for bile acid synthesis, and decreased the expression of cholesterol synthesis genes by reducing sterol regulatory element-binding protein 2 maturation in the liver, thereby reducing hypercholesterolemia. In addition, NgBR overexpression activated AMP-activated protein kinase α via the Ca2+ signaling pathway, which inhibited fat synthesis and improved hypertriglyceridemia.

CONCLUSIONS

Taken together, our study demonstrates that overexpression of NgBR enhanced cholesterol metabolism and inhibited cholesterol/fatty acid synthesis to reduce hyperlipidemia, and reduced vascular inflammation, thereby inhibiting atherosclerosis in ApoE-/- mice. Our study indicates that NgBR might be a potential target for atherosclerosis treatment.

摘要

背景

高脂血症(高胆固醇血症和/或高三酰甘油血症)是动脉粥样硬化的一个危险因素。Nogo-B 受体(NgBR)在肝脂肪变性和胆固醇转运中发挥重要作用。然而,NgBR 过表达对动脉粥样硬化的影响尚不清楚。

材料和方法

用腺相关病毒(AAV)-NgBR 表达载体感染载脂蛋白 E 缺陷(ApoE-/-)小鼠,然后给予高脂肪饮食 12 周,接着确定动脉粥样硬化及其相关机制。

结果

我们确定 AAV 注射引起的 NgBR 高表达主要发生在肝脏,可显著抑制肝脏正面和主动脉窦病变。NgBR 过表达还降低了主动脉根部和血清中的炎症因子水平,以及肝脏和血清中的胆固醇、甘油三酯和游离脂肪酸水平。机制上,NgBR 过表达通过减少胆固醇调节元件结合蛋白 2 成熟来增加清道夫受体 B1 型和胆汁酸合成基因的表达,同时降低胆固醇合成基因的表达,从而降低高胆固醇血症。此外,NgBR 过表达通过 Ca2+信号通路激活 AMP 激活的蛋白激酶 α,抑制脂肪合成并改善高甘油三酯血症。

结论

总之,我们的研究表明,NgBR 的过表达增强了胆固醇代谢,抑制了胆固醇/脂肪酸的合成,从而降低了高脂血症,并减少了血管炎症,从而抑制了 ApoE-/-小鼠的动脉粥样硬化。我们的研究表明,NgBR 可能是动脉粥样硬化治疗的一个潜在靶点。

https://cdn.ncbi.nlm.nih.gov/pmc/blobs/ee5c/10069848/480f723b64bc/hc9-7-e0048-g007.jpg
https://cdn.ncbi.nlm.nih.gov/pmc/blobs/ee5c/10069848/e2c885cf2b4b/hc9-7-e0048-g001.jpg
https://cdn.ncbi.nlm.nih.gov/pmc/blobs/ee5c/10069848/0b7c08dcb940/hc9-7-e0048-g002.jpg
https://cdn.ncbi.nlm.nih.gov/pmc/blobs/ee5c/10069848/285ce88a48f0/hc9-7-e0048-g003.jpg
https://cdn.ncbi.nlm.nih.gov/pmc/blobs/ee5c/10069848/622f09e7f321/hc9-7-e0048-g004.jpg
https://cdn.ncbi.nlm.nih.gov/pmc/blobs/ee5c/10069848/6ea9b56d2cbd/hc9-7-e0048-g005.jpg
https://cdn.ncbi.nlm.nih.gov/pmc/blobs/ee5c/10069848/a95101ba180d/hc9-7-e0048-g006.jpg
https://cdn.ncbi.nlm.nih.gov/pmc/blobs/ee5c/10069848/480f723b64bc/hc9-7-e0048-g007.jpg
https://cdn.ncbi.nlm.nih.gov/pmc/blobs/ee5c/10069848/e2c885cf2b4b/hc9-7-e0048-g001.jpg
https://cdn.ncbi.nlm.nih.gov/pmc/blobs/ee5c/10069848/0b7c08dcb940/hc9-7-e0048-g002.jpg
https://cdn.ncbi.nlm.nih.gov/pmc/blobs/ee5c/10069848/285ce88a48f0/hc9-7-e0048-g003.jpg
https://cdn.ncbi.nlm.nih.gov/pmc/blobs/ee5c/10069848/622f09e7f321/hc9-7-e0048-g004.jpg
https://cdn.ncbi.nlm.nih.gov/pmc/blobs/ee5c/10069848/6ea9b56d2cbd/hc9-7-e0048-g005.jpg
https://cdn.ncbi.nlm.nih.gov/pmc/blobs/ee5c/10069848/a95101ba180d/hc9-7-e0048-g006.jpg
https://cdn.ncbi.nlm.nih.gov/pmc/blobs/ee5c/10069848/480f723b64bc/hc9-7-e0048-g007.jpg

相似文献

1
Overexpression of NgBR inhibits high-fat diet-induced atherosclerosis in ApoE-deficiency mice.NgBR 的过表达抑制了 ApoE 缺陷小鼠高脂饮食诱导的动脉粥样硬化。
Hepatol Commun. 2023 Mar 30;7(4). doi: 10.1097/HC9.0000000000000048. eCollection 2023 Apr 1.
2
Activation of hepatic Nogo-B receptor expression-A new anti-liver steatosis mechanism of statins.他汀类药物激活肝 Nogo-B 受体表达——一种新的抗肝脂肪变性机制。
Biochim Biophys Acta Mol Cell Biol Lipids. 2018 Feb;1863(2):177-190. doi: 10.1016/j.bbalip.2017.12.002. Epub 2017 Dec 5.
3
Polydatin attenuates atherosclerosis in apolipoprotein E-deficient mice: Role of reverse cholesterol transport.虎杖苷抑制载脂蛋白 E 缺陷小鼠动脉粥样硬化:胆固醇逆转运的作用。
Phytomedicine. 2019 Sep;62:152935. doi: 10.1016/j.phymed.2019.152935. Epub 2019 Apr 22.
4
SOAT1 deficiency attenuates atherosclerosis by regulating inflammation and cholesterol transportation via HO-1 pathway.SOAT1 缺乏通过 HO-1 通路调节炎症和胆固醇转运来减轻动脉粥样硬化。
Biochem Biophys Res Commun. 2018 Jun 22;501(2):343-350. doi: 10.1016/j.bbrc.2018.03.137. Epub 2018 May 11.
5
Induction of sustained hypercholesterolemia by single adeno-associated virus-mediated gene transfer of mutant hPCSK9.通过单腺相关病毒介导的突变型人前蛋白转化酶枯草溶菌素9基因转移诱导持续性高胆固醇血症
Arterioscler Thromb Vasc Biol. 2015 Jan;35(1):50-9. doi: 10.1161/ATVBAHA.114.303617. Epub 2014 Oct 23.
6
Melanocortin 1 Receptor Deficiency Promotes Atherosclerosis in Apolipoprotein E Mice.黑皮质素 1 受体缺乏促进载脂蛋白 E 小鼠的动脉粥样硬化。
Arterioscler Thromb Vasc Biol. 2018 Feb;38(2):313-323. doi: 10.1161/ATVBAHA.117.310418. Epub 2017 Dec 28.
7
Simvastatin reduces atherogenesis and promotes the expression of hepatic genes associated with reverse cholesterol transport in apoE-knockout mice fed high-fat diet.辛伐他汀可降低载脂蛋白 E 基因敲除小鼠动脉粥样硬化的形成,并促进高脂肪饮食喂养的小鼠肝脏中与胆固醇逆转运相关的基因表达。
Lipids Health Dis. 2011 Jan 18;10:8. doi: 10.1186/1476-511X-10-8.
8
TL1A inhibits atherosclerosis in apoE-deficient mice by regulating the phenotype of vascular smooth muscle cells.TL1A 通过调节血管平滑肌细胞的表型抑制载脂蛋白 E 缺陷小鼠的动脉粥样硬化。
J Biol Chem. 2020 Nov 27;295(48):16314-16327. doi: 10.1074/jbc.RA120.015486. Epub 2020 Sep 22.
9
Inhibition of ERK1/2 and activation of LXR synergistically reduce atherosclerotic lesions in ApoE-deficient mice.抑制细胞外信号调节激酶1/2(ERK1/2)并激活肝X受体(LXR)可协同减少载脂蛋白E缺陷小鼠的动脉粥样硬化病变。
Arterioscler Thromb Vasc Biol. 2015 Apr;35(4):948-59. doi: 10.1161/ATVBAHA.114.305116. Epub 2015 Feb 19.
10
Absence of gravin-mediated signaling inhibits development of high-fat diet-induced hyperlipidemia and atherosclerosis.缺乏促甲状腺素受体信号抑制高脂肪饮食诱导的高脂血症和动脉粥样硬化的发展。
Am J Physiol Heart Circ Physiol. 2019 Oct 1;317(4):H793-H810. doi: 10.1152/ajpheart.00215.2019. Epub 2019 Aug 23.

引用本文的文献

1
The Progression of NUS1-Associated Parkinson's Disease and the Diagnostic Potential of Plasma NgBR.NUS1相关帕金森病的进展及血浆NgBR的诊断潜力
CNS Neurosci Ther. 2025 Jul;31(7):e70549. doi: 10.1111/cns.70549.
2
Amelioration of atherosclerotic complications and dyslipidemia by verbascoside-enriched fraction of leaves targeting LDL-R and LXR-mediated reverse cholesterol transport.富含毛蕊花糖苷的叶提取物通过靶向低密度脂蛋白受体(LDL-R)和肝X受体(LXR)介导的胆固醇逆向转运改善动脉粥样硬化并发症和血脂异常。
Chin Herb Med. 2025 Feb 25;17(2):352-367. doi: 10.1016/j.chmed.2025.02.007. eCollection 2025 Apr.
3
Fecal bacteria transplantation replicates aerobic exercise to reshape the gut microbiota in mice to inhibit high-fat diet-induced atherosclerosis.
粪便细菌移植可复制有氧运动,重塑小鼠肠道微生物群,以抑制高脂饮食诱导的动脉粥样硬化。
PLoS One. 2025 Feb 4;20(2):e0314698. doi: 10.1371/journal.pone.0314698. eCollection 2025.
4
Glabridin Ameliorates Alcohol-Caused Liver Damage by Reducing Oxidative Stress and Inflammation via p38 MAPK/Nrf2/NF-κB Pathway.甘草素通过 p38 MAPK/Nrf2/NF-κB 通路减少氧化应激和炎症来改善酒精引起的肝损伤。
Nutrients. 2023 Apr 30;15(9):2157. doi: 10.3390/nu15092157.