Suppr超能文献

人类胎盘的原始造血会产生具有表观遗传沉默 HLA-DR 的巨噬细胞。

Primitive haematopoiesis in the human placenta gives rise to macrophages with epigenetically silenced HLA-DR.

机构信息

Centre for Trophoblast Research, University of Cambridge, Cambridge, UK.

Department of Pathology, University of Cambridge, Cambridge, UK.

出版信息

Nat Commun. 2023 Mar 30;14(1):1764. doi: 10.1038/s41467-023-37383-2.

Abstract

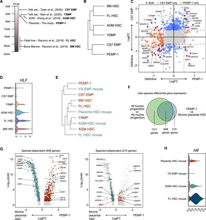
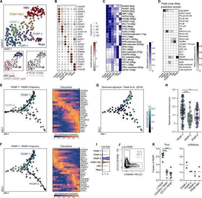
The earliest macrophages are generated during embryonic development from erythro-myeloid progenitors (EMPs) via primitive haematopoiesis. Although this process is thought to be spatially restricted to the yolk sac in the mouse, in humans, it remains poorly understood. Human foetal placental macrophages, or Hofbauer cells (HBC), arise during the primitive haematopoietic wave ~18 days post conception and lack expression of human leukocyte antigen (HLA) class II. Here, we identify a population of placental erythro-myeloid progenitors (PEMPs) in the early human placenta that have conserved features of primitive yolk sac EMPs, including the lack of HLF expression. Using in vitro culture experiments we demonstrate that PEMP generate HBC-like cells lacking HLA-DR expression. We find the absence of HLA-DR in primitive macrophages is mediated via epigenetic silencing of class II transactivator, CIITA, the master regulator of HLA class II gene expression. These findings establish the human placenta as an additional site of primitive haematopoiesis.

摘要

最早的巨噬细胞是通过原始造血作用从红髓-髓系祖细胞 (EMPs) 在胚胎发育过程中产生的。尽管人们认为这个过程在空间上仅限于小鼠的卵黄囊,但在人类中,它仍然知之甚少。人类胎儿胎盘巨噬细胞或 Hofbauer 细胞 (HBC) 在原始造血波后约 18 天出现,并且缺乏人类白细胞抗原 (HLA) 类 II 的表达。在这里,我们在早期胎盘组织中鉴定出一种胎盘红髓-髓系祖细胞 (PEMP) 群体,它们具有原始卵黄囊 EMP 的保守特征,包括缺乏 HLF 表达。通过体外培养实验,我们证明 PEMP 可产生缺乏 HLA-DR 表达的 HBC 样细胞。我们发现原始巨噬细胞中 HLA-DR 的缺失是通过 II 类转录激活因子 CIITA 的表观遗传沉默介导的,CIITA 是 HLA 类 II 基因表达的主要调节因子。这些发现确立了人类胎盘作为原始造血的另一个部位。

https://cdn.ncbi.nlm.nih.gov/pmc/blobs/e703/10063560/d6af8c39a13d/41467_2023_37383_Fig1_HTML.jpg

文献检索

告别复杂PubMed语法,用中文像聊天一样搜索,搜遍4000万医学文献。AI智能推荐,让科研检索更轻松。

立即免费搜索

文件翻译

保留排版,准确专业,支持PDF/Word/PPT等文件格式,支持 12+语言互译。

免费翻译文档

深度研究

AI帮你快速写综述,25分钟生成高质量综述,智能提取关键信息,辅助科研写作。

立即免费体验