• 文献检索
  • 文档翻译
  • 深度研究
  • 学术资讯
  • Suppr Zotero 插件Zotero 插件
  • 邀请有礼
  • 套餐&价格
  • 历史记录
应用&插件
Suppr Zotero 插件Zotero 插件浏览器插件Mac 客户端Windows 客户端微信小程序
定价
高级版会员购买积分包购买API积分包
服务
文献检索文档翻译深度研究API 文档MCP 服务
关于我们
关于 Suppr公司介绍联系我们用户协议隐私条款
关注我们

Suppr 超能文献

核心技术专利:CN118964589B侵权必究
粤ICP备2023148730 号-1Suppr @ 2026

文献检索

告别复杂PubMed语法,用中文像聊天一样搜索,搜遍4000万医学文献。AI智能推荐,让科研检索更轻松。

立即免费搜索

文件翻译

保留排版,准确专业,支持PDF/Word/PPT等文件格式,支持 12+语言互译。

免费翻译文档

深度研究

AI帮你快速写综述,25分钟生成高质量综述,智能提取关键信息,辅助科研写作。

立即免费体验

蛋白二硫键异构酶 A4 赋予胶质母细胞瘤血管生成促进能力和抗血管生成治疗耐药性。

Protein disulfide-isomerase A4 confers glioblastoma angiogenesis promotion capacity and resistance to anti-angiogenic therapy.

机构信息

Department of Neurosurgery, The Second Affiliated Hospital of Nanchang University, Jiangxi, 330006, Nanchang, P. R. China.

Jiangxi Key Laboratory of Neurological Tumors and Cerebrovascular Diseases, Jiangxi, 330006, Nanchang, P. R. China.

出版信息

J Exp Clin Cancer Res. 2023 Mar 30;42(1):77. doi: 10.1186/s13046-023-02640-1.

DOI:10.1186/s13046-023-02640-1
PMID:36997943
原文链接:https://pmc.ncbi.nlm.nih.gov/articles/PMC10061982/
Abstract

INTRODUCTION

Increasing evidence has revealed the key activity of protein disulfide isomerase A4 (PDIA4) in the endoplasmic reticulum stress (ERS) response. However, the role of PDIA4 in regulating glioblastoma (GBM)-specific pro-angiogenesis is still unknown.

METHODS

The expression and prognostic role of PDIA4 were analyzed using a bioinformatics approach and were validated in 32 clinical samples and follow-up data. RNA-sequencing was used to search for PDIA4-associated biological processes in GBM cells, and proteomic mass spectrum (MS) analysis was used to screen for potential PDIA4 substrates. Western blotting, real-time quantitative polymerase chain reaction (RT-qPCR), and enzyme-linked immunosorbent assays (ELISA) were used to measure the levels of the involved factors. Cell migration and tube formation assays determined the pro-angiogenesis activity of PDIA4 in vitro. An intracranial U87 xenograft GBM animal model was constructed to evaluate the pro-angiogenesis role of PDIA4 in vivo.

RESULTS

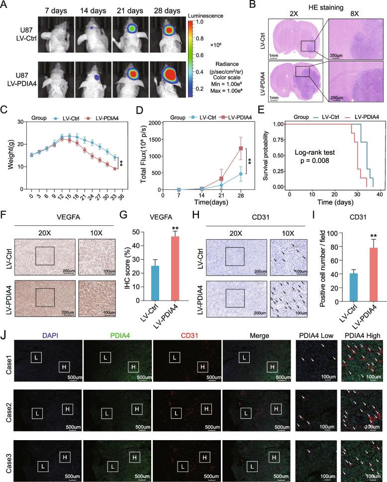
Aberrant overexpression of PDIA4 was associated with a poor prognosis in patients with GBM, although PDIA4 could also functionally regulate intrinsic GBM secretion of vascular endothelial growth factor-A (VEGF-A) through its active domains of Cys-X-X-Cys (CXXC) oxidoreductase. Functionally, PDIA4 exhibits pro-angiogenesis activity both in vitro and in vivo, and can be upregulated by ERS through transcriptional regulation of X-box binding protein 1 (XBP1). The XBP1/PDIA4/VEGFA axis partially supports the mechanism underlying GBM cell survival under ER stress. Further, GBM cells with higher expression of PDIA4 showed resistance to antiangiogenic therapy in vivo.

CONCLUSIONS

Our findings revealed the pro-angiogenesis role of PDIA4 in GBM progression and its potential impact on GBM survival under a harsh microenvironment. Targeting PDIA4 might help to improve the efficacy of antiangiogenic therapy in patients with GBM.

摘要

简介

越来越多的证据表明,蛋白质二硫键异构酶 A4(PDIA4)在内质网应激(ERS)反应中的关键活性。然而,PDIA4 在调节胶质母细胞瘤(GBM)特异性促血管生成中的作用尚不清楚。

方法

使用生物信息学方法分析 PDIA4 的表达和预后作用,并在 32 个临床样本和随访数据中进行验证。RNA 测序用于搜索 GBM 细胞中与 PDIA4 相关的生物学过程,蛋白质组学质谱(MS)分析用于筛选潜在的 PDIA4 底物。Western blot、实时定量聚合酶链反应(RT-qPCR)和酶联免疫吸附试验(ELISA)用于测量相关因素的水平。细胞迁移和管形成试验测定了 PDIA4 在体外的促血管生成活性。构建颅内 U87 异种移植 GBM 动物模型,体内评价 PDIA4 的促血管生成作用。

结果

PDIA4 的异常过表达与 GBM 患者的不良预后相关,尽管 PDIA4 还可以通过其 Cys-X-X-Cys(CXXC)氧化还原酶的活性域功能调节内在 GBM 血管内皮生长因子-A(VEGF-A)的分泌。在功能上,PDIA4 在体外和体内均具有促血管生成活性,并且可以通过 X 盒结合蛋白 1(XBP1)的转录调节而上调。XBP1/PDIA4/VEGFA 轴部分支持了 ERS 下 GBM 细胞存活的机制。此外,表达 PDIA4 较高的 GBM 细胞在体内对抗血管生成治疗表现出耐药性。

结论

我们的研究结果揭示了 PDIA4 在 GBM 进展中的促血管生成作用及其在恶劣微环境下对 GBM 存活的潜在影响。靶向 PDIA4 可能有助于提高 GBM 患者抗血管生成治疗的疗效。

https://cdn.ncbi.nlm.nih.gov/pmc/blobs/c4f5/10061982/6f50e6be932b/13046_2023_2640_Fig7_HTML.jpg
https://cdn.ncbi.nlm.nih.gov/pmc/blobs/c4f5/10061982/abe749876655/13046_2023_2640_Fig1_HTML.jpg
https://cdn.ncbi.nlm.nih.gov/pmc/blobs/c4f5/10061982/26fa07ab8a3f/13046_2023_2640_Fig2_HTML.jpg
https://cdn.ncbi.nlm.nih.gov/pmc/blobs/c4f5/10061982/28dae5b03795/13046_2023_2640_Fig3_HTML.jpg
https://cdn.ncbi.nlm.nih.gov/pmc/blobs/c4f5/10061982/8416af8ce767/13046_2023_2640_Fig4_HTML.jpg
https://cdn.ncbi.nlm.nih.gov/pmc/blobs/c4f5/10061982/7a9cb0dba685/13046_2023_2640_Fig5_HTML.jpg
https://cdn.ncbi.nlm.nih.gov/pmc/blobs/c4f5/10061982/089360e49aca/13046_2023_2640_Fig6_HTML.jpg
https://cdn.ncbi.nlm.nih.gov/pmc/blobs/c4f5/10061982/6f50e6be932b/13046_2023_2640_Fig7_HTML.jpg
https://cdn.ncbi.nlm.nih.gov/pmc/blobs/c4f5/10061982/abe749876655/13046_2023_2640_Fig1_HTML.jpg
https://cdn.ncbi.nlm.nih.gov/pmc/blobs/c4f5/10061982/26fa07ab8a3f/13046_2023_2640_Fig2_HTML.jpg
https://cdn.ncbi.nlm.nih.gov/pmc/blobs/c4f5/10061982/28dae5b03795/13046_2023_2640_Fig3_HTML.jpg
https://cdn.ncbi.nlm.nih.gov/pmc/blobs/c4f5/10061982/8416af8ce767/13046_2023_2640_Fig4_HTML.jpg
https://cdn.ncbi.nlm.nih.gov/pmc/blobs/c4f5/10061982/7a9cb0dba685/13046_2023_2640_Fig5_HTML.jpg
https://cdn.ncbi.nlm.nih.gov/pmc/blobs/c4f5/10061982/089360e49aca/13046_2023_2640_Fig6_HTML.jpg
https://cdn.ncbi.nlm.nih.gov/pmc/blobs/c4f5/10061982/6f50e6be932b/13046_2023_2640_Fig7_HTML.jpg

相似文献

1
Protein disulfide-isomerase A4 confers glioblastoma angiogenesis promotion capacity and resistance to anti-angiogenic therapy.蛋白二硫键异构酶 A4 赋予胶质母细胞瘤血管生成促进能力和抗血管生成治疗耐药性。
J Exp Clin Cancer Res. 2023 Mar 30;42(1):77. doi: 10.1186/s13046-023-02640-1.
2
PDIA4 promotes glioblastoma progression via the PI3K/AKT/m-TOR pathway.PDIA4通过PI3K/AKT/m-TOR信号通路促进胶质母细胞瘤进展。
Biochem Biophys Res Commun. 2022 Mar 15;597:83-90. doi: 10.1016/j.bbrc.2022.01.115. Epub 2022 Feb 1.
3
Protein disulfide isomerase family member 4 promotes triple-negative breast cancer tumorigenesis and radiotherapy resistance through JNK pathway.蛋白二硫键异构酶家族成员 4 通过 JNK 通路促进三阴性乳腺癌的肿瘤发生和放疗抵抗。
Breast Cancer Res. 2024 Jan 2;26(1):1. doi: 10.1186/s13058-023-01758-6.
4
ALKBH5 is a prognostic factor and promotes the angiogenesis of glioblastoma.ALKBH5 是一个预后因素,并促进胶质母细胞瘤的血管生成。
Sci Rep. 2024 Jan 14;14(1):1303. doi: 10.1038/s41598-024-51994-9.
5
Protein Disulfide Isomerase 4 Drives Docetaxel Resistance in Prostate Cancer.蛋白二硫异构酶 4 驱动前列腺癌对多西他赛的耐药性。
Chemotherapy. 2020;65(5-6):125-133. doi: 10.1159/000511505. Epub 2020 Nov 25.
6
Inhibition of protein disulfide isomerase in glioblastoma causes marked downregulation of DNA repair and DNA damage response genes.在神经胶质瘤中抑制蛋白质二硫键异构酶会导致 DNA 修复和 DNA 损伤反应基因的明显下调。
Theranostics. 2019 Apr 12;9(8):2282-2298. doi: 10.7150/thno.30621. eCollection 2019.
7
Aspirin Affects Tumor Angiogenesis and Sensitizes Human Glioblastoma Endothelial Cells to Temozolomide, Bevacizumab, and Sunitinib, Impairing Vascular Endothelial Growth Factor-Related Signaling.阿司匹林影响肿瘤血管生成,并使人类胶质母细胞瘤内皮细胞对替莫唑胺、贝伐单抗和舒尼替尼敏感,损害血管内皮生长因子相关信号传导。
World Neurosurg. 2018 Dec;120:e380-e391. doi: 10.1016/j.wneu.2018.08.080. Epub 2018 Aug 23.
8
Protein disulfide isomerase a4 acts as a novel regulator of cancer growth through the procaspase pathway.蛋白质二硫键异构酶 A4 通过半胱天冬酶途径作为一种新型的肿瘤生长调控因子。
Oncogene. 2017 Sep 28;36(39):5484-5496. doi: 10.1038/onc.2017.156. Epub 2017 May 22.
9
PDIA4, a new endoplasmic reticulum stress protein, modulates insulin resistance and inflammation in skeletal muscle.PDIA4,一种新的内质网应激蛋白,调节骨骼肌胰岛素抵抗和炎症。
Front Endocrinol (Lausanne). 2022 Dec 23;13:1053882. doi: 10.3389/fendo.2022.1053882. eCollection 2022.
10
Exosome-transmitted ANGPTL1 suppresses angiogenesis in glioblastoma by inhibiting the VEGFA/VEGFR2/Akt/eNOS pathway.外泌体传递的血管生成素样蛋白1通过抑制VEGFA/VEGFR2/Akt/eNOS信号通路抑制胶质母细胞瘤中的血管生成。
J Neuroimmunol. 2024 Feb 15;387:578266. doi: 10.1016/j.jneuroim.2023.578266. Epub 2023 Dec 15.

引用本文的文献

1
DCAF7 recruits USP2 to facilitate hepatocellular carcinoma progression by suppressing clockophagy-induced ferroptosis.DCAF7招募USP2以通过抑制生物钟自噬诱导的铁死亡促进肝细胞癌进展。
Cell Death Dis. 2025 Aug 28;16(1):654. doi: 10.1038/s41419-025-07977-3.
2
Prognostic Factors and Talaporfin Sodium Concentration in Photodynamic Therapy for Recurrent Grade 4 Glioma.复发性4级神经胶质瘤光动力治疗中的预后因素与替拉泊芬钠浓度
Pharmaceuticals (Basel). 2025 Apr 16;18(4):583. doi: 10.3390/ph18040583.
3
Thioredoxin related transmembrane protein 1acts as a prognostic indictor and promotes proliferation and TMZ resistance of lower-grade glioma.

本文引用的文献

1
RNA-binding motif 4 promotes angiogenesis in HCC by selectively activating VEGF-A expression.RNA结合基序4通过选择性激活血管内皮生长因子A(VEGF-A)的表达促进肝癌血管生成。
Pharmacol Res. 2023 Jan;187:106593. doi: 10.1016/j.phrs.2022.106593. Epub 2022 Dec 7.
2
HIF1α lactylation enhances KIAA1199 transcription to promote angiogenesis and vasculogenic mimicry in prostate cancer.低氧诱导因子1α乳酸化增强KIAA1199转录以促进前列腺癌中的血管生成和血管生成拟态。
Int J Biol Macromol. 2022 Dec 1;222(Pt B):2225-2243. doi: 10.1016/j.ijbiomac.2022.10.014. Epub 2022 Oct 6.
3
High expression of PDIA4 promotes malignant cell behavior and predicts reduced survival in cervical cancer.
硫氧还蛋白相关跨膜蛋白1作为一种预后指标,促进低级别胶质瘤的增殖和对替莫唑胺的耐药性。
Sci Rep. 2025 Feb 12;15(1):5246. doi: 10.1038/s41598-025-89908-y.
4
RUNX1-PDIA5 Axis Promotes Malignant Progression of Glioblastoma by Regulating CCAR1 Protein Expression.RUNX1-PDIA5 轴通过调节 CCAR1 蛋白表达促进胶质母细胞瘤的恶性进展。
Int J Biol Sci. 2024 Aug 12;20(11):4364-4381. doi: 10.7150/ijbs.92595. eCollection 2024.
5
The future of cancer therapy: exploring the potential of patient-derived organoids in drug development.癌症治疗的未来:探索患者来源的类器官在药物研发中的潜力。
Front Cell Dev Biol. 2024 May 20;12:1401504. doi: 10.3389/fcell.2024.1401504. eCollection 2024.
6
ALKBH5 is a prognostic factor and promotes the angiogenesis of glioblastoma.ALKBH5 是一个预后因素,并促进胶质母细胞瘤的血管生成。
Sci Rep. 2024 Jan 14;14(1):1303. doi: 10.1038/s41598-024-51994-9.
7
Aberrant RBMX expression is relevant for cancer prognosis and immunotherapy response.RBMX 表达异常与癌症预后和免疫治疗反应相关。
Aging (Albany NY). 2024 Jan 11;16(1):226-245. doi: 10.18632/aging.205363.
8
Development of a prognostic model for glioblastoma multiforme based on the expression levels of efferocytosis-related genes.基于噬排相关基因表达水平的胶质母细胞瘤预后模型的建立。
Aging (Albany NY). 2023 Dec 29;15(24):15578-15598. doi: 10.18632/aging.205422.
9
The role of angiogenic growth factors in the immune microenvironment of glioma.血管生成生长因子在胶质瘤免疫微环境中的作用。
Front Oncol. 2023 Sep 13;13:1254694. doi: 10.3389/fonc.2023.1254694. eCollection 2023.
10
LncRNA FAM225B Regulates PDIA4-Mediated Ovarian Cancer Cell Invasion and Migration via Modulating Transcription Factor DDX17.LncRNA FAM225B 通过调节转录因子 DDX17 调控 PDIA4 介导的卵巢癌细胞侵袭和迁移。
Breast J. 2023 Sep 7;2023:3970444. doi: 10.1155/2023/3970444. eCollection 2023.
PDIA4 高表达促进宫颈癌恶性细胞行为并预测生存降低。
Oncol Rep. 2022 Oct;48(4). doi: 10.3892/or.2022.8399. Epub 2022 Sep 9.
4
Protein disulfide isomerase a4 promotes lung cancer development via the Stat3 pathway in stromal cells.蛋白二硫键异构酶 A4 通过基质细胞中的 Stat3 通路促进肺癌的发展。
Clin Transl Med. 2022 Feb;12(2):e606. doi: 10.1002/ctm2.606.
5
PDIA4 promotes glioblastoma progression via the PI3K/AKT/m-TOR pathway.PDIA4通过PI3K/AKT/m-TOR信号通路促进胶质母细胞瘤进展。
Biochem Biophys Res Commun. 2022 Mar 15;597:83-90. doi: 10.1016/j.bbrc.2022.01.115. Epub 2022 Feb 1.
6
JASPAR 2022: the 9th release of the open-access database of transcription factor binding profiles.JASPAR 2022:转录因子结合谱开放获取数据库的第 9 个版本。
Nucleic Acids Res. 2022 Jan 7;50(D1):D165-D173. doi: 10.1093/nar/gkab1113.
7
FOXK2 transcriptionally activating VEGFA induces apatinib resistance in anaplastic thyroid cancer through VEGFA/VEGFR1 pathway.FOXK2 通过转录激活 VEGFA 诱导甲状腺未分化癌对阿帕替尼产生耐药性,通过 VEGFA/VEGFR1 通路。
Oncogene. 2021 Oct;40(42):6115-6129. doi: 10.1038/s41388-021-01830-5. Epub 2021 Sep 6.
8
Chinese Glioma Genome Atlas (CGGA): A Comprehensive Resource with Functional Genomic Data from Chinese Glioma Patients.中国脑胶质瘤基因组图谱(CGGA):来自中国脑胶质瘤患者的功能基因组数据的综合资源。
Genomics Proteomics Bioinformatics. 2021 Feb;19(1):1-12. doi: 10.1016/j.gpb.2020.10.005. Epub 2021 Mar 2.
9
Protein Disulfide Isomerase 4 Drives Docetaxel Resistance in Prostate Cancer.蛋白二硫异构酶 4 驱动前列腺癌对多西他赛的耐药性。
Chemotherapy. 2020;65(5-6):125-133. doi: 10.1159/000511505. Epub 2020 Nov 25.
10
Endoplasmic reticulum stress signals in the tumour and its microenvironment.肿瘤及其微环境中的内质网应激信号。
Nat Rev Cancer. 2021 Feb;21(2):71-88. doi: 10.1038/s41568-020-00312-2. Epub 2020 Nov 19.