• 文献检索
  • 文档翻译
  • 深度研究
  • 学术资讯
  • Suppr Zotero 插件Zotero 插件
  • 邀请有礼
  • 套餐&价格
  • 历史记录
应用&插件
Suppr Zotero 插件Zotero 插件浏览器插件Mac 客户端Windows 客户端微信小程序
定价
高级版会员购买积分包购买API积分包
服务
文献检索文档翻译深度研究API 文档MCP 服务
关于我们
关于 Suppr公司介绍联系我们用户协议隐私条款
关注我们

Suppr 超能文献

核心技术专利:CN118964589B侵权必究
粤ICP备2023148730 号-1Suppr @ 2026

文献检索

告别复杂PubMed语法,用中文像聊天一样搜索,搜遍4000万医学文献。AI智能推荐,让科研检索更轻松。

立即免费搜索

文件翻译

保留排版,准确专业,支持PDF/Word/PPT等文件格式,支持 12+语言互译。

免费翻译文档

深度研究

AI帮你快速写综述,25分钟生成高质量综述,智能提取关键信息,辅助科研写作。

立即免费体验

Tau介导的轴突退变可通过Wld通路的激活而得到预防。

Tau-mediated axonal degeneration is prevented by activation of the Wld pathway.

作者信息

Stubbs Katy, Batchelor Ben, Sivanantharajah Lovesha, Sealey Megan, Ramirez-Moreno Miguel, Ruiz Eva, Richardson Brad, Perry Victor H, Newman Tracey A, Mudher Amritpal

机构信息

School of Biological Sciences, Faculty of Environment and Life Sciences, University of Southampton, Highfield Campus, Southampton, SO17 1BJ, UK.

School of Biological Sciences, Bangor University, Bangor LL57 2UW, UK.

出版信息

Brain Commun. 2023 Mar 9;5(2):fcad052. doi: 10.1093/braincomms/fcad052. eCollection 2023.

DOI:10.1093/braincomms/fcad052
PMID:37013175
原文链接:https://pmc.ncbi.nlm.nih.gov/articles/PMC10066515/
Abstract

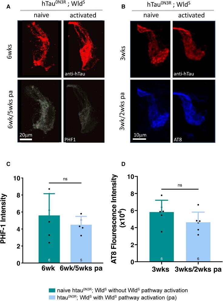
Tauopathy is characterized by neuronal dysfunction and degeneration occurring as a result of changes to the microtubule-associated protein tau. The neuronal changes evident in tauopathy bear striking morphological resemblance to those reported in models of Wallerian degeneration. The mechanisms underpinning Wallerian degeneration are not fully understood although it can be delayed by the expression of the slow Wallerian degeneration (Wld) protein, which has also been demonstrated to delay axonal degeneration in some models of neurodegenerative disease. Given the morphological similarities between tauopathy and Wallerian degeneration, this study investigated whether tau-mediated phenotypes can be modulated by co-expression of Wld. In a model of tauopathy in which expression of human 0N3R tau protein leads to progressive age-dependent phenotypes, Wld was expressed with and without activation of the downstream pathway. The olfactory receptor neuron circuit was used for these studies in adults, and the larval motor neuron system was employed in larvae. Tau phenotypes studied included neurodegeneration, axonal transport, synaptic deficits and locomotor behaviour. Impact on total tau was ascertained by assessing total, phosphorylated and misfolded tau levels by immunohistochemistry. Activation of the pathway downstream of Wld completely suppressed tau-mediated degeneration. This protective effect was evident even if the pathway downstream of Wld was activated several weeks after tau-mediated degeneration had become established. Though total tau levels were not altered, the protected neurons displayed significantly reduced MC1 immunoreactivity suggestive of clearance of misfolded tau, as well as a trend for a decline in tau species phosphorylated at the AT8 and PHF1 epitopes. In contrast, Wld expression without activation of the downstream protective pathway did not rescue tau-mediated degeneration in adults or improve tau-mediated neuronal dysfunction including deficits in axonal transport, synaptic alterations and locomotor behaviour in tau-expressing larvae. This collectively implies that the pathway mediating the protective effect of Wld intersects with the mechanism(s) of degeneration initiated by tau and can effectively halt tau-mediated degeneration at both early and late stages. Understanding the mechanisms underpinning this protection could identify much-needed disease-modifying targets for tauopathies.

摘要

tau蛋白病的特征是由于微管相关蛋白tau发生变化而导致神经元功能障碍和退化。tau蛋白病中明显的神经元变化与沃勒变性模型中报道的变化在形态上极为相似。尽管慢沃勒变性(Wld)蛋白的表达可以延迟沃勒变性,并且在一些神经退行性疾病模型中也已证明其可延迟轴突变性,但支撑沃勒变性的机制尚未完全明确。鉴于tau蛋白病与沃勒变性在形态上的相似性,本研究调查了Wld的共表达是否可以调节tau介导的表型。在一个tau蛋白病模型中,人类0N3R tau蛋白的表达会导致与年龄相关的渐进性表型,分别在激活和未激活下游通路的情况下表达Wld。在成体中使用嗅觉受体神经元回路进行这些研究,在幼虫中采用幼虫运动神经元系统。所研究的tau表型包括神经退行性变、轴突运输、突触缺陷和运动行为。通过免疫组织化学评估总tau、磷酸化tau和错误折叠tau的水平,以确定对总tau的影响。Wld下游通路的激活完全抑制了tau介导的退化。即使在tau介导的退化已经形成数周后激活Wld下游通路,这种保护作用仍然明显。尽管总tau水平没有改变,但受保护的神经元显示出MC1免疫反应性显著降低,提示错误折叠的tau被清除,并且在AT8和PHF1表位磷酸化的tau种类也有下降趋势。相比之下,在未激活下游保护通路的情况下表达Wld并不能挽救成体中tau介导的退化,也不能改善tau介导的神经元功能障碍,包括tau表达幼虫的轴突运输缺陷、突触改变和运动行为。这总体上意味着介导Wld保护作用的通路与tau引发的退化机制相交,并且可以在早期和晚期有效阻止tau介导的退化。了解这种保护作用的机制可以为tau蛋白病确定急需的疾病修饰靶点。

https://cdn.ncbi.nlm.nih.gov/pmc/blobs/519e/10066515/39fc4598fe6e/fcad052f7.jpg
https://cdn.ncbi.nlm.nih.gov/pmc/blobs/519e/10066515/8c07ec58b0ce/fcad052_ga1.jpg
https://cdn.ncbi.nlm.nih.gov/pmc/blobs/519e/10066515/b40daa273b26/fcad052f1.jpg
https://cdn.ncbi.nlm.nih.gov/pmc/blobs/519e/10066515/f935c92d8cc2/fcad052f2.jpg
https://cdn.ncbi.nlm.nih.gov/pmc/blobs/519e/10066515/bf0845dce384/fcad052f3.jpg
https://cdn.ncbi.nlm.nih.gov/pmc/blobs/519e/10066515/4a3c9ca443cc/fcad052f4.jpg
https://cdn.ncbi.nlm.nih.gov/pmc/blobs/519e/10066515/114f3714e479/fcad052f5.jpg
https://cdn.ncbi.nlm.nih.gov/pmc/blobs/519e/10066515/57df96106376/fcad052f6.jpg
https://cdn.ncbi.nlm.nih.gov/pmc/blobs/519e/10066515/39fc4598fe6e/fcad052f7.jpg
https://cdn.ncbi.nlm.nih.gov/pmc/blobs/519e/10066515/8c07ec58b0ce/fcad052_ga1.jpg
https://cdn.ncbi.nlm.nih.gov/pmc/blobs/519e/10066515/b40daa273b26/fcad052f1.jpg
https://cdn.ncbi.nlm.nih.gov/pmc/blobs/519e/10066515/f935c92d8cc2/fcad052f2.jpg
https://cdn.ncbi.nlm.nih.gov/pmc/blobs/519e/10066515/bf0845dce384/fcad052f3.jpg
https://cdn.ncbi.nlm.nih.gov/pmc/blobs/519e/10066515/4a3c9ca443cc/fcad052f4.jpg
https://cdn.ncbi.nlm.nih.gov/pmc/blobs/519e/10066515/114f3714e479/fcad052f5.jpg
https://cdn.ncbi.nlm.nih.gov/pmc/blobs/519e/10066515/57df96106376/fcad052f6.jpg
https://cdn.ncbi.nlm.nih.gov/pmc/blobs/519e/10066515/39fc4598fe6e/fcad052f7.jpg

相似文献

1
Tau-mediated axonal degeneration is prevented by activation of the Wld pathway.Tau介导的轴突退变可通过Wld通路的激活而得到预防。
Brain Commun. 2023 Mar 9;5(2):fcad052. doi: 10.1093/braincomms/fcad052. eCollection 2023.
2
Mislocalization of neuronal mitochondria reveals regulation of Wallerian degeneration and NMNAT/WLD(S)-mediated axon protection independent of axonal mitochondria.神经元线粒体的定位错误揭示了 Wallerian 变性和 NMNAT/WLD(S)介导的轴突保护的调节,而与轴突线粒体无关。
Hum Mol Genet. 2013 Apr 15;22(8):1601-14. doi: 10.1093/hmg/ddt009. Epub 2013 Jan 11.
3
Differential proteomics analysis of synaptic proteins identifies potential cellular targets and protein mediators of synaptic neuroprotection conferred by the slow Wallerian degeneration (Wlds) gene.突触蛋白的差异蛋白质组学分析确定了由慢沃勒氏变性(Wlds)基因赋予的突触神经保护的潜在细胞靶点和蛋白质介质。
Mol Cell Proteomics. 2007 Aug;6(8):1318-30. doi: 10.1074/mcp.M600457-MCP200. Epub 2007 Apr 29.
4
Expression of the neuroprotective slow Wallerian degeneration (WldS) gene in non-neuronal tissues.在非神经组织中表达神经保护慢 Wallerian 变性(WldS)基因。
BMC Neurosci. 2009 Dec 16;10:148. doi: 10.1186/1471-2202-10-148.
5
The slow Wallerian degeneration gene, WldS, inhibits axonal spheroid pathology in gracile axonal dystrophy mice.慢沃勒氏变性基因WldS可抑制轻瘫性轴索性肌营养不良小鼠的轴突球样病变。
Brain. 2005 Feb;128(Pt 2):405-16. doi: 10.1093/brain/awh368. Epub 2005 Jan 11.
6
The WldS gene delays axonal but not somatic degeneration in a rat glaucoma model.在大鼠青光眼模型中,WldS基因可延缓轴突而非体细胞的退化。
Eur J Neurosci. 2008 Sep;28(6):1166-79. doi: 10.1111/j.1460-9568.2008.06426.x. Epub 2008 Sep 9.
7
Degeneration of neuronal cell bodies following axonal injury in Wld(S) mice.Wld(S) 小鼠轴突损伤后神经元细胞体的退化。
J Neurosci Res. 2006 Dec;84(8):1799-807. doi: 10.1002/jnr.21075.
8
Synaptic protection in the brain of WldS mice occurs independently of age but is sensitive to gene-dose.WldS 小鼠大脑中的突触保护独立于年龄,但对基因剂量敏感。
PLoS One. 2010 Nov 29;5(11):e15108. doi: 10.1371/journal.pone.0015108.
9
Protective role of Wallerian degeneration slow (Wld(s)) gene against retinal ganglion cell body damage in a Wallerian degeneration model.沃勒变性慢(Wld(s))基因在沃勒变性模型中对视网膜神经节细胞胞体损伤的保护作用
Exp Ther Med. 2013 Feb;5(2):621-625. doi: 10.3892/etm.2012.844. Epub 2012 Nov 30.
10
The slow Wallerian degeneration gene in vivo protects motor axons but not their cell bodies after avulsion and neonatal axotomy.体内慢沃勒变性基因在撕脱伤和新生动物轴突切断术后可保护运动轴突,但不能保护其胞体。
Eur J Neurosci. 2006 Oct;24(8):2163-8. doi: 10.1111/j.1460-9568.2006.05103.x.

引用本文的文献

1
A Novel Approach to Relocate Misplaced Proteins in Cells.一种在细胞中重新定位错位蛋白质的新方法。
Biology (Basel). 2025 Apr 14;14(4):420. doi: 10.3390/biology14040420.
2
Updates in Alzheimer's disease: from basic research to diagnosis and therapies.阿尔茨海默病的最新研究进展:从基础研究到诊断和治疗。
Transl Neurodegener. 2024 Sep 4;13(1):45. doi: 10.1186/s40035-024-00432-x.

本文引用的文献

1
Mitochondrial dysfunction as a trigger of programmed axon death.线粒体功能障碍作为程序性轴突死亡的触发因素。
Trends Neurosci. 2022 Jan;45(1):53-63. doi: 10.1016/j.tins.2021.10.014. Epub 2021 Nov 29.
2
SARM1 signaling mechanisms in the injured nervous system.受损神经系统中的 SARM1 信号机制。
Curr Opin Neurobiol. 2021 Aug;69:247-255. doi: 10.1016/j.conb.2021.05.004. Epub 2021 Jun 25.
3
Nicotinamide mononucleotide adenylyltransferase uses its NAD substrate-binding site to chaperone phosphorylated Tau.烟酰胺单核苷酸腺苷酰转移酶利用其 NAD 底物结合位点来伴侣磷酸化 Tau。
Elife. 2020 Apr 6;9:e51859. doi: 10.7554/eLife.51859.
4
Morphological and Functional Evaluation of Axons and their Synapses during Axon Death in Drosophila melanogaster.黑腹果蝇轴突死亡过程中轴突及其突触的形态学和功能评估
J Vis Exp. 2020 Mar 16(157). doi: 10.3791/60865.
5
Programmed axon degeneration: from mouse to mechanism to medicine.程序性轴突退变:从鼠到人再到药物。
Nat Rev Neurosci. 2020 Apr;21(4):183-196. doi: 10.1038/s41583-020-0269-3. Epub 2020 Mar 9.
6
Tau Negatively Regulates Translation and Olfactory Long-Term Memory, But Facilitates Footshock Habituation and Cytoskeletal Homeostasis.tau 负调控翻译和嗅觉长期记忆,但促进足电击习惯化和细胞骨架稳态。
J Neurosci. 2019 Oct 16;39(42):8315-8329. doi: 10.1523/JNEUROSCI.0391-19.2019. Epub 2019 Sep 5.
7
Axon death signalling in Wallerian degeneration among species and in disease.物种间和疾病中的华勒氏变性中的轴突死亡信号转导。
Open Biol. 2019 Aug 30;9(8):190118. doi: 10.1098/rsob.190118. Epub 2019 Aug 28.
8
Mechanisms of injury-induced axon degeneration.损伤诱导的轴突变性的机制。
Curr Opin Neurobiol. 2019 Aug;57:171-178. doi: 10.1016/j.conb.2019.03.006. Epub 2019 May 6.
9
Mitophagy and NAD inhibit Alzheimer disease.自噬和 NAD 抑制阿尔茨海默病。
Autophagy. 2019 Jun;15(6):1112-1114. doi: 10.1080/15548627.2019.1596497. Epub 2019 Mar 28.
10
Beta-sheet assembly of Tau and neurodegeneration in Drosophila melanogaster.Tau 的β-折叠组装与黑腹果蝇的神经退行性变。
Neurobiol Aging. 2018 Dec;72:98-105. doi: 10.1016/j.neurobiolaging.2018.07.022. Epub 2018 Aug 3.