• 文献检索
  • 文档翻译
  • 深度研究
  • 学术资讯
  • Suppr Zotero 插件Zotero 插件
  • 邀请有礼
  • 套餐&价格
  • 历史记录
应用&插件
Suppr Zotero 插件Zotero 插件浏览器插件Mac 客户端Windows 客户端微信小程序
定价
高级版会员购买积分包购买API积分包
服务
文献检索文档翻译深度研究API 文档MCP 服务
关于我们
关于 Suppr公司介绍联系我们用户协议隐私条款
关注我们

Suppr 超能文献

核心技术专利:CN118964589B侵权必究
粤ICP备2023148730 号-1Suppr @ 2026

文献检索

告别复杂PubMed语法,用中文像聊天一样搜索,搜遍4000万医学文献。AI智能推荐,让科研检索更轻松。

立即免费搜索

文件翻译

保留排版,准确专业,支持PDF/Word/PPT等文件格式,支持 12+语言互译。

免费翻译文档

深度研究

AI帮你快速写综述,25分钟生成高质量综述,智能提取关键信息,辅助科研写作。

立即免费体验

长链非编码RNA-ICL通过调控微小RNA-19-3p/NKRF/核因子κB轴参与慢性阻塞性肺疾病患者肺癌发生发展的机制

Mechanism of lnRNA-ICL involved in lung cancer development in COPD patients through modulating microRNA-19-3p/NKRF/NF-κB axis.

作者信息

Lu Jingjing, Shi Yan, Zhang Feng, Zhang Ying, Zhao Xiangwang, Zheng Haiyan, Li Lingyu, Zhao Shiqiao, Zhao Liming

机构信息

Department of Respiratory and Critical Care Medicine, Shanghai East Hospital, Tongji University School of Medicine, NO. 150 Jimo Road, Shanghai, 200120, China.

Institute for Clinical Trials of Drug, Shanghai East Hospital, Tongji University School of Medicine, Shanghai, 200120, China.

出版信息

Cancer Cell Int. 2023 Apr 3;23(1):58. doi: 10.1186/s12935-023-02900-2.

DOI:10.1186/s12935-023-02900-2
PMID:37013587
原文链接:https://pmc.ncbi.nlm.nih.gov/articles/PMC10071758/
Abstract

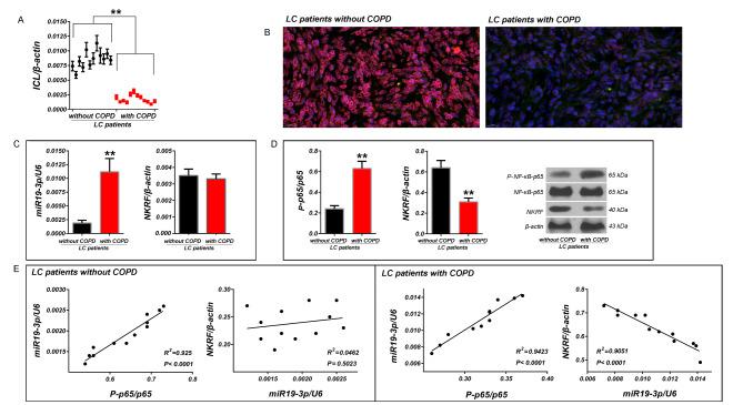
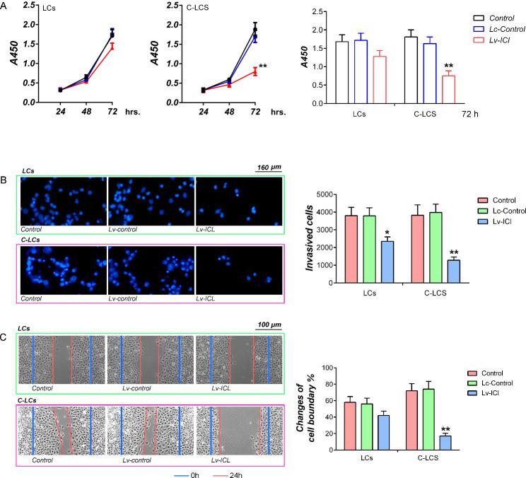
The incidence of lung cancer (LC) in chronic obstructive pulmonary disease (COPD) patients is dozens of times higher than that in patients without COPD. Elevated activity of nuclear factor-k-gene binding (NF-κB) was found in lung tissue of patients with COPD, and the continuous activation of NF-κB is observed in both malignant transformation and tumor progression of LC, suggesting that NF-κB and its regulators may play a key role in the progression of LC in COPD patients. Here, we report for the first time that a key long non-coding RNA (lncRNA)-ICL involved in the regulation of NF-κB activity in LC tissues of COPD patients. The analyses showed that the expression of ICL significantly decreased in LC tissues of LC patients with COPD than that in LC tissues of LC patients without COPD. Functional experiments in vitro showed that exogenous ICL only significantly inhibited the proliferation, invasion and migration in primary tumor cells of LC patients with COPD compared to LC patients without COPD. Mechanism studies have shown that ICL could suppress the activation of NF-κB by blocking the hsa-miR19-3p/NKRF/NF-κB pathway as a microRNA sponge. Furthermore, In vivo experiments showed that exogenous ICL effectively inhibited the growth of patient-derived subcutaneous tumor xenografts (PDX) of LC patients with COPD and significantly prolonged the survival time of tumor-bearing mice. In a word, our study shows that the decrease of ICL is associated with an increased risk of LC in patients with COPD, ICL is not only expected to be a new therapeutic target for LC in COPD patients, but also has great potential to be used as a new marker for evaluating the occurrence, severity stratification and prognosis of LC in patients with COPD.

摘要

慢性阻塞性肺疾病(COPD)患者的肺癌(LC)发病率比无COPD的患者高出数十倍。在COPD患者的肺组织中发现核因子-κB基因结合(NF-κB)活性升高,并且在LC的恶性转化和肿瘤进展过程中均观察到NF-κB的持续激活,这表明NF-κB及其调节因子可能在COPD患者LC的进展中起关键作用。在此,我们首次报道了一种关键的长链非编码RNA(lncRNA)-ICL参与了COPD患者LC组织中NF-κB活性的调节。分析表明,与无COPD的LC患者的LC组织相比,有COPD的LC患者的LC组织中ICL的表达显著降低。体外功能实验表明,与无COPD的LC患者相比,外源性ICL仅显著抑制了有COPD的LC患者原发性肿瘤细胞的增殖、侵袭和迁移。机制研究表明,ICL可作为微小RNA海绵,通过阻断hsa-miR19-3p/NKRF/NF-κB途径来抑制NF-κB的激活。此外,体内实验表明,外源性ICL有效抑制了有COPD的LC患者的患者来源皮下肿瘤异种移植(PDX)的生长,并显著延长了荷瘤小鼠的存活时间。总之,我们的研究表明,ICL的降低与COPD患者LC风险增加相关,ICL不仅有望成为COPD患者LC的新治疗靶点,而且在用作评估COPD患者LC的发生、严重程度分层和预后的新标志物方面具有巨大潜力。

https://cdn.ncbi.nlm.nih.gov/pmc/blobs/2625/10071758/e970f33cfbd5/12935_2023_2900_Fig6_HTML.jpg
https://cdn.ncbi.nlm.nih.gov/pmc/blobs/2625/10071758/b5d5fdf37c22/12935_2023_2900_Fig1_HTML.jpg
https://cdn.ncbi.nlm.nih.gov/pmc/blobs/2625/10071758/04e40040b77c/12935_2023_2900_Fig2_HTML.jpg
https://cdn.ncbi.nlm.nih.gov/pmc/blobs/2625/10071758/4dba497206d1/12935_2023_2900_Fig3_HTML.jpg
https://cdn.ncbi.nlm.nih.gov/pmc/blobs/2625/10071758/6d5b565d1e08/12935_2023_2900_Fig4_HTML.jpg
https://cdn.ncbi.nlm.nih.gov/pmc/blobs/2625/10071758/ae7dc1169f7a/12935_2023_2900_Fig5_HTML.jpg
https://cdn.ncbi.nlm.nih.gov/pmc/blobs/2625/10071758/e970f33cfbd5/12935_2023_2900_Fig6_HTML.jpg
https://cdn.ncbi.nlm.nih.gov/pmc/blobs/2625/10071758/b5d5fdf37c22/12935_2023_2900_Fig1_HTML.jpg
https://cdn.ncbi.nlm.nih.gov/pmc/blobs/2625/10071758/04e40040b77c/12935_2023_2900_Fig2_HTML.jpg
https://cdn.ncbi.nlm.nih.gov/pmc/blobs/2625/10071758/4dba497206d1/12935_2023_2900_Fig3_HTML.jpg
https://cdn.ncbi.nlm.nih.gov/pmc/blobs/2625/10071758/6d5b565d1e08/12935_2023_2900_Fig4_HTML.jpg
https://cdn.ncbi.nlm.nih.gov/pmc/blobs/2625/10071758/ae7dc1169f7a/12935_2023_2900_Fig5_HTML.jpg
https://cdn.ncbi.nlm.nih.gov/pmc/blobs/2625/10071758/e970f33cfbd5/12935_2023_2900_Fig6_HTML.jpg

相似文献

1
Mechanism of lnRNA-ICL involved in lung cancer development in COPD patients through modulating microRNA-19-3p/NKRF/NF-κB axis.长链非编码RNA-ICL通过调控微小RNA-19-3p/NKRF/核因子κB轴参与慢性阻塞性肺疾病患者肺癌发生发展的机制
Cancer Cell Int. 2023 Apr 3;23(1):58. doi: 10.1186/s12935-023-02900-2.
2
MiR-192/NKRF axis confers lung cancer cell chemoresistance to cisplatin via the NF-κB pathway.miR-192/NKRF 轴通过 NF-κB 通路赋予肺癌细胞对顺铂的化疗耐药性。
Thorac Cancer. 2022 Feb;13(3):430-441. doi: 10.1111/1759-7714.14278. Epub 2021 Dec 24.
3
Long non-coding RNA maternally expressed gene regulates cigarette smoke extract induced lung inflammation and human bronchial epithelial apoptosis via miR-149-3p.长链非编码RNA母源表达基因通过miR-149-3p调控香烟烟雾提取物诱导的肺部炎症和人支气管上皮细胞凋亡。
Exp Ther Med. 2021 Jan;21(1):60. doi: 10.3892/etm.2020.9492. Epub 2020 Nov 19.
4
Repression of Toll-like receptor-4 by microRNA-149-3p is associated with smoking-related COPD.微小RNA-149-3p对Toll样受体4的抑制作用与吸烟相关的慢性阻塞性肺疾病有关。
Int J Chron Obstruct Pulmon Dis. 2017 Feb 22;12:705-715. doi: 10.2147/COPD.S128031. eCollection 2017.
5
Long non-coding RNA TUG1/microRNA-187-3p/TESC axis modulates progression of pituitary adenoma via regulating the NF-κB signaling pathway.长链非编码 RNA TUG1/微小 RNA-187-3p/TESC 轴通过调节 NF-κB 信号通路调节垂体腺瘤的进展。
Cell Death Dis. 2021 May 21;12(6):524. doi: 10.1038/s41419-021-03812-7.
6
A microRNA-21-mediated SATB1/S100A9/NF-κB axis promotes chronic obstructive pulmonary disease pathogenesis.微小 RNA-21 介导的 SATB1/S100A9/NF-κB 轴促进慢性阻塞性肺疾病发病机制。
Sci Transl Med. 2021 Nov 24;13(621):eaav7223. doi: 10.1126/scitranslmed.aav7223.
7
Long non-coding RNA (LncRNA) CASC9/microRNA(miR)-590-3p/sine oculis homeobox 1 (SIX1)/NF-κB axis promotes proliferation and migration in breast cancer.长链非编码 RNA (LncRNA) CASC9/微小 RNA(miR)-590-3p/同源盒基因 SIX1(SIX1)/核因子-κB(NF-κB)轴促进乳腺癌的增殖和迁移。
Bioengineered. 2021 Dec;12(1):8709-8723. doi: 10.1080/21655979.2021.1977555.
8
Identification of proteomic signatures associated with lung cancer and COPD.鉴定与肺癌和 COPD 相关的蛋白质组学特征。
J Proteomics. 2013 Aug 26;89:227-37. doi: 10.1016/j.jprot.2013.04.037. Epub 2013 May 9.
9
Cigarette smoke induced airway inflammation is independent of NF-κB signalling.香烟烟雾引起的气道炎症与 NF-κB 信号无关。
PLoS One. 2013;8(1):e54128. doi: 10.1371/journal.pone.0054128. Epub 2013 Jan 22.
10
Up-regulation of PPAR-γ involved in the therapeutic effect of icariin on cigarette smoke-induced inflammation.过氧化物酶体增殖物激活受体γ(PPAR-γ)的上调参与了淫羊藿苷对香烟烟雾诱导的炎症的治疗作用。
Pulm Pharmacol Ther. 2023 Apr;79:102197. doi: 10.1016/j.pupt.2023.102197. Epub 2023 Jan 20.

引用本文的文献

1
Non-coding RNAs and exosomal non-coding RNAs in lung cancer: insights into their functions.肺癌中的非编码RNA和外泌体非编码RNA:对其功能的见解
Front Cell Dev Biol. 2024 May 27;12:1397788. doi: 10.3389/fcell.2024.1397788. eCollection 2024.
2
Meta-analysis and transcriptomic analysis reveal that NKRF and ZBTB17 regulate the NF-κB signaling pathway, contributing to the shared molecular mechanisms of Alzheimer's disease and atherosclerosis.荟萃分析和转录组分析表明,NKRF 和 ZBTB17 调控 NF-κB 信号通路,共同参与阿尔茨海默病和动脉粥样硬化的分子机制。
CNS Neurosci Ther. 2024 May;30(5):e14683. doi: 10.1111/cns.14683.
3

本文引用的文献

1
Low-dose aspirin and incidence of lung carcinoma in patients with chronic obstructive pulmonary disease in Hong Kong: A cohort study.香港慢性阻塞性肺疾病患者中低剂量阿司匹林与肺癌发生率:一项队列研究。
PLoS Med. 2022 Jan 13;19(1):e1003880. doi: 10.1371/journal.pmed.1003880. eCollection 2022 Jan.
2
The Plasma Levels of hsa-miR-19b-3p, hsa-miR-125b-5p, and hsamiR- 320c in Patients with Asthma, COPD and Asthma-COPD Overlap Syndrome (ACOS).哮喘、慢性阻塞性肺疾病(COPD)及哮喘-慢性阻塞性肺疾病重叠综合征(ACOS)患者中hsa-miR-19b-3p、hsa-miR-125b-5p和hsa-miR-320c的血浆水平
Microrna. 2021;10(2):130-138. doi: 10.2174/2211536610666210609142859.
3
The MexTAg collaborative cross: host genetics affects asbestos related disease latency, but has little influence once tumours develop.
MexTAg协作杂交系:宿主基因影响石棉相关疾病的潜伏期,但肿瘤发生后影响较小。
Front Toxicol. 2024 Apr 17;6:1373003. doi: 10.3389/ftox.2024.1373003. eCollection 2024.
Peptide SMIM30 promotes HCC development by inducing SRC/YES1 membrane anchoring and MAPK pathway activation.
肽 SMIM30 通过诱导 SRC/YES1 膜锚定和 MAPK 通路激活促进 HCC 发展。
J Hepatol. 2020 Nov;73(5):1155-1169. doi: 10.1016/j.jhep.2020.05.028. Epub 2020 May 24.
4
Exosomal miRNA-34 from cancer-associated fibroblasts inhibits growth and invasion of gastric cancer cells and .肿瘤相关成纤维细胞来源的外泌体 miRNA-34 抑制胃癌细胞的生长和侵袭。
Aging (Albany NY). 2020 May 10;12(9):8549-8564. doi: 10.18632/aging.103157.
5
Comparative efficacy of inhaled medications (ICS/LABA, LAMA, LAMA/LABA and SAMA) for COPD: a systematic review and network meta-analysis.吸入药物(ICS/LABA、LAMA、LAMA/LABA和SAMA)治疗慢性阻塞性肺疾病的比较疗效:一项系统评价和网状Meta分析
Int J Chron Obstruct Pulmon Dis. 2018 Oct 9;13:3203-3231. doi: 10.2147/COPD.S173472. eCollection 2018.
6
COPD Guidelines: A Review of the 2018 GOLD Report.COPD 指南:2018 GOLD 报告综述。
Mayo Clin Proc. 2018 Oct;93(10):1488-1502. doi: 10.1016/j.mayocp.2018.05.026.
7
The emerging role of miR-19 in glioma.miR-19 在神经胶质瘤中的新兴作用。
J Cell Mol Med. 2018 Oct;22(10):4611-4616. doi: 10.1111/jcmm.13788. Epub 2018 Aug 2.
8
Effects of MALAT1 on proliferation and apo- ptosis of human non-small cell lung cancer A549 cells in vitro and tumor xenograft growth in vivo by modulating autophagy.长链非编码 RNA MALAT1 通过调控自噬对人非小细胞肺癌 A549 细胞增殖和凋亡及体内移植瘤生长的影响
Cancer Biomark. 2018;22(1):63-72. doi: 10.3233/CBM-170917.
9
A Peptide Encoded by a Putative lncRNA HOXB-AS3 Suppresses Colon Cancer Growth.一个由假定 lncRNA HOXB-AS3 编码的肽抑制结肠癌生长。
Mol Cell. 2017 Oct 5;68(1):171-184.e6. doi: 10.1016/j.molcel.2017.09.015.
10
Long non-coding RNAs involved in autophagy regulation.长非编码 RNA 参与自噬调控。
Cell Death Dis. 2017 Oct 5;8(10):e3073. doi: 10.1038/cddis.2017.464.