Suppr超能文献

血管生成素样蛋白4通过上调过氧化物酶体增殖物激活受体γ来抑制血管紧张素II诱导的心房成纤维细胞的促纤维化功能。

ANGPTL4 suppresses the profibrogenic functions of atrial fibroblasts induced by angiotensin II by up-regulating PPARγ.

作者信息

Zhu Xi, Zhang Xiaogang, Gu Wei, Zhao Hanjun, Hao Shuwen, Ning Zhongping

机构信息

Department of Cardiology, Shanghai Pudong New Area Zhoupu Hospital (Shanghai Health Medical College Affiliated Zhoupu Hospital) shanghai 201318, China.

出版信息

Iran J Basic Med Sci. 2023;26(5):587-593. doi: 10.22038/IJBMS.2023.69196.15077.

Abstract

OBJECTIVES

The present study's objective was to investigate the association between angiopoietin-like 4 (ANGPTL4) levels and the prognosis of Atrial fibrillation (AF), the causative effect in angiotensin II- (Ang II) induced AF, and its underlying mechanisms.

MATERIALS AND METHODS

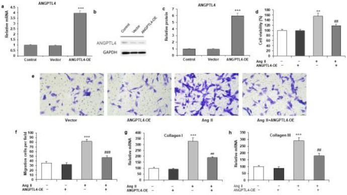
Baseline serum ANGPTL-4 concentrations were measured in 130 patients with AF. Rat atrial fibroblasts were isolated from 14-day-old SD rats and transfected with Ang II treatment. Transfected cells were divided into: The control group, ANGPTL4-OE group, Ang II group, and Ang II+ANGPTL4-OE group. Transfected cells were used to analyze fibroblasts' proliferation, migration, and collagen production at the cellular level. RT-qPCR and western blotting evaluated the ANGPTL4-targeted gene and PPARγ-Akt pathway.

RESULTS

In patients with AF, serum ANGPTL4 concentrations decreased significantly compared with the healthy group. ANGPTL4 mRNA and protein expressions were significantly down-regulated in Ang II-induced cardiac fibroblasts. ANGPTL4 overexpression potentially attenuated Ang IIinduced fibroblast proliferation, migration, and collagen production in atrial tissue. ANGPTL4 inhibited the signaling proteins, such as PPARγ, α-SMA, and Akt.

CONCLUSION

Our experimental data speculate that ANGPTL4 is a key factor in regulating AF progression. Therefore, increasing ANGPTL4 expression could be an effective strategy for AF treatment.

摘要

目的

本研究旨在探讨血管生成素样4(ANGPTL4)水平与心房颤动(AF)预后之间的关联、其在血管紧张素II(Ang II)诱导的AF中的致病作用及其潜在机制。

材料与方法

对130例AF患者测定基线血清ANGPTL-4浓度。从14日龄的SD大鼠中分离出大鼠心房成纤维细胞,并用Ang II处理进行转染。将转染后的细胞分为:对照组、ANGPTL4过表达组、Ang II组和Ang II+ANGPTL4过表达组。利用转染后的细胞在细胞水平分析成纤维细胞的增殖、迁移和胶原蛋白生成。采用RT-qPCR和蛋白质免疫印迹法评估ANGPTL4靶向基因和PPARγ-Akt信号通路。

结果

与健康组相比,AF患者血清ANGPTL4浓度显著降低。在Ang II诱导的心脏成纤维细胞中,ANGPTL4 mRNA和蛋白表达明显下调。ANGPTL4过表达可能减弱Ang II诱导的心房组织成纤维细胞增殖、迁移和胶原蛋白生成。ANGPTL4抑制PPARγ、α-SMA和Akt等信号蛋白。

结论

我们的实验数据推测ANGPTL4是调节AF进展的关键因素。因此,提高ANGPTL4表达可能是治疗AF的有效策略。

https://cdn.ncbi.nlm.nih.gov/pmc/blobs/7219/10083826/83cd5f248674/IJBMS-26-587-g001.jpg

文献AI研究员

20分钟写一篇综述,助力文献阅读效率提升50倍。

立即体验

用中文搜PubMed

大模型驱动的PubMed中文搜索引擎

马上搜索

文档翻译

学术文献翻译模型,支持多种主流文档格式。

立即体验