Université de Strasbourg, INSERM, Mécanismes centraux et périphériques de la neurodégénérescence, UMR-S1118, Strasbourg, France.
School of Life Sciences, University of Warwick, Gibbet Hill Road, Coventry, CV4 7AL, UK.
Acta Neuropathol. 2023 Jun;145(6):773-791. doi: 10.1007/s00401-023-02569-x. Epub 2023 Apr 14.
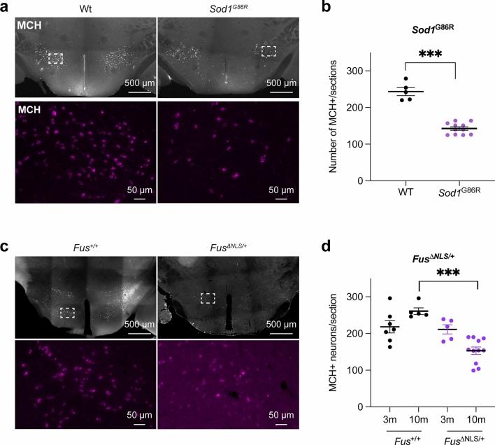
Amyotrophic lateral sclerosis (ALS) is associated with impaired energy metabolism, including weight loss and decreased appetite which are negatively correlated with survival. Neural mechanisms underlying metabolic impairment in ALS remain unknown. ALS patients and presymptomatic gene carriers have early hypothalamic atrophy. The lateral hypothalamic area (LHA) controls metabolic homeostasis through the secretion of neuropeptides such as orexin/hypocretin and melanin-concentrating hormone (MCH). Here, we show loss of MCH-positive neurons in three mouse models of ALS based on SOD1 or FUS mutations. Supplementation with MCH (1.2 µg/d) through continuous intracerebroventricular delivery led to weight gain in male mutant Sod1 mice. MCH supplementation increased food intake, rescued expression of the key appetite-related neuropeptide AgRP (agouti-related protein) and modified respiratory exchange ratio, suggesting increased carbohydrate usage during the inactive phase. Importantly, we document pTDP-43 pathology and neurodegeneration in the LHA of sporadic ALS patients. Neuronal cell loss was associated with pTDP-43-positive inclusions and signs of neurodegeneration in MCH-positive neurons. These results suggest that hypothalamic MCH is lost in ALS and contributes to the metabolic changes, including weight loss and decreased appetite.
肌萎缩侧索硬化症(ALS)与能量代谢受损有关,包括体重减轻和食欲下降,这与生存呈负相关。ALS 中代谢损伤的神经机制尚不清楚。ALS 患者和有症状前基因携带者有早期下丘脑萎缩。外侧下丘脑区域(LHA)通过分泌神经肽如食欲素/下丘脑泌素和黑素浓缩激素(MCH)来控制代谢稳态。在这里,我们展示了三种基于 SOD1 或 FUS 突变的 ALS 小鼠模型中 MCH 阳性神经元的丢失。通过持续脑室内给药补充 MCH(1.2µg/d)可使雄性突变 Sod1 小鼠体重增加。MCH 补充增加了食物摄入量,挽救了关键食欲相关神经肽 AgRP(刺鼠相关蛋白)的表达,并改变了呼吸交换率,表明在不活动期增加了碳水化合物的利用。重要的是,我们记录了散发性 ALS 患者 LHA 中的 pTDP-43 病理学和神经退行性变。神经元细胞丢失与 MCH 阳性神经元中的 pTDP-43 阳性包涵体和神经退行性变迹象相关。这些结果表明,下丘脑的 MCH 在 ALS 中丢失,并导致代谢变化,包括体重减轻和食欲下降。