• 文献检索
  • 文档翻译
  • 深度研究
  • 学术资讯
  • Suppr Zotero 插件Zotero 插件
  • 邀请有礼
  • 套餐&价格
  • 历史记录
应用&插件
Suppr Zotero 插件Zotero 插件浏览器插件Mac 客户端Windows 客户端微信小程序
定价
高级版会员购买积分包购买API积分包
服务
文献检索文档翻译深度研究API 文档MCP 服务
关于我们
关于 Suppr公司介绍联系我们用户协议隐私条款
关注我们

Suppr 超能文献

核心技术专利:CN118964589B侵权必究
粤ICP备2023148730 号-1Suppr @ 2026

文献检索

告别复杂PubMed语法,用中文像聊天一样搜索,搜遍4000万医学文献。AI智能推荐,让科研检索更轻松。

立即免费搜索

文件翻译

保留排版,准确专业,支持PDF/Word/PPT等文件格式,支持 12+语言互译。

免费翻译文档

深度研究

AI帮你快速写综述,25分钟生成高质量综述,智能提取关键信息,辅助科研写作。

立即免费体验

在有丝分裂早期,Ndc80 复合物与动力蛋白之间的协调对于动粒对微管正极的捕获是必不可少的。

Coordination between the Ndc80 complex and dynein is essential for microtubule plus-end capture by kinetochores during early mitosis.

机构信息

Department of Cell and Developmental Biology, Feinberg School of Medicine, Northwestern University, Chicago, Illinois, USA.

Department of Cell and Developmental Biology, Feinberg School of Medicine, Northwestern University, Chicago, Illinois, USA.

出版信息

J Biol Chem. 2023 Jun;299(6):104711. doi: 10.1016/j.jbc.2023.104711. Epub 2023 Apr 14.

DOI:10.1016/j.jbc.2023.104711
PMID:37060995
原文链接:https://pmc.ncbi.nlm.nih.gov/articles/PMC10206188/
Abstract

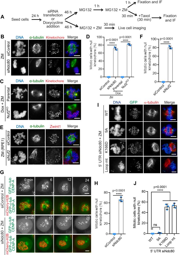
Mitotic kinetochores are initially captured by dynamic microtubules via a "search-and-capture" mechanism. The microtubule motor, dynein, is critical for kinetochore capture as it has been shown to transport microtubule-attached chromosomes toward the spindle pole during prometaphase. The microtubule-binding nuclear division cycle 80 (Ndc80) complex that is recruited to kinetochores in prophase is known to play a central role in forming kinetochore-microtubule (kMT) attachments in metaphase. It is not yet clear, however, how Ndc80 contributes to initial kMT capture during prometaphase. Here, by combining CRISPR/Cas9-mediated knockout and RNAi technology with assays specific to study kMT capture, we show that mitotic cells lacking Ndc80 exhibit substantial defects in this function during prometaphase. Rescue experiments show that Ndc80 mutants deficient in microtubule-binding are unable to execute proper kMT capture. While cells inhibited of dynein alone are predominantly able to make initial kMT attachments, cells co-depleted of Ndc80 and dynein show severe defects in kMT capture. Further, we use an in vitro total internal reflection fluorescence microscopy assay to reconstitute microtubule capture events, which suggest that Ndc80 and dynein coordinate with each other for microtubule plus-end capture and that the phosphorylation status of Ndc80 is critical for productive kMT capture. A novel interaction between Ndc80 and dynein that we identify in prometaphase extracts might be critical for efficient plus-end capture. Thus, our studies, for the first time, identify a distinct event in the formation of initial kMT attachments, which is directly mediated by Ndc80 and in coordination with dynein is required for efficient kMT capture and chromosome alignment.

摘要

有丝分裂的动粒最初通过“搜索和捕获”机制被动态微管捕获。微管动力蛋白 dynein 对于动粒捕获至关重要,因为它已经被证明在前期将附着微管的染色体运向纺锤体极。在前期被招募到动粒的微管结合核分裂周期 80(Ndc80)复合物,已知在中期形成动粒-微管(kMT)连接中起核心作用。然而,目前尚不清楚 Ndc80 如何在前期为初始 kMT 捕获做出贡献。在这里,我们通过结合 CRISPR/Cas9 介导的敲除和 RNAi 技术与专门用于研究 kMT 捕获的测定方法,表明缺乏 Ndc80 的有丝分裂细胞在前期表现出该功能的显著缺陷。挽救实验表明,缺乏微管结合的 Ndc80 突变体无法执行适当的 kMT 捕获。虽然单独抑制 dynein 的细胞主要能够进行初始 kMT 连接,但同时耗尽 Ndc80 和 dynein 的细胞在 kMT 捕获方面表现出严重缺陷。此外,我们使用体外全内反射荧光显微镜测定法重新构建微管捕获事件,这表明 Ndc80 和 dynein 相互协调以捕获微管的正极,并且 Ndc80 的磷酸化状态对于有效 kMT 捕获至关重要。我们在前期提取物中鉴定的 Ndc80 和 dynein 之间的新相互作用对于有效的正极捕获可能是关键的。因此,我们的研究首次确定了初始 kMT 连接形成中的一个独特事件,该事件直接由 Ndc80 介导,并与 dynein 协调,对于有效的 kMT 捕获和染色体排列是必需的。

https://cdn.ncbi.nlm.nih.gov/pmc/blobs/ba57/10206188/259ea5773046/gr7.jpg
https://cdn.ncbi.nlm.nih.gov/pmc/blobs/ba57/10206188/66a1f1aea732/gr1.jpg
https://cdn.ncbi.nlm.nih.gov/pmc/blobs/ba57/10206188/a71282a57ecb/gr2.jpg
https://cdn.ncbi.nlm.nih.gov/pmc/blobs/ba57/10206188/ece490c7d891/gr3.jpg
https://cdn.ncbi.nlm.nih.gov/pmc/blobs/ba57/10206188/0be22193d050/gr4.jpg
https://cdn.ncbi.nlm.nih.gov/pmc/blobs/ba57/10206188/360e5d8c527e/gr5.jpg
https://cdn.ncbi.nlm.nih.gov/pmc/blobs/ba57/10206188/871853dd8656/gr6.jpg
https://cdn.ncbi.nlm.nih.gov/pmc/blobs/ba57/10206188/259ea5773046/gr7.jpg
https://cdn.ncbi.nlm.nih.gov/pmc/blobs/ba57/10206188/66a1f1aea732/gr1.jpg
https://cdn.ncbi.nlm.nih.gov/pmc/blobs/ba57/10206188/a71282a57ecb/gr2.jpg
https://cdn.ncbi.nlm.nih.gov/pmc/blobs/ba57/10206188/ece490c7d891/gr3.jpg
https://cdn.ncbi.nlm.nih.gov/pmc/blobs/ba57/10206188/0be22193d050/gr4.jpg
https://cdn.ncbi.nlm.nih.gov/pmc/blobs/ba57/10206188/360e5d8c527e/gr5.jpg
https://cdn.ncbi.nlm.nih.gov/pmc/blobs/ba57/10206188/871853dd8656/gr6.jpg
https://cdn.ncbi.nlm.nih.gov/pmc/blobs/ba57/10206188/259ea5773046/gr7.jpg

相似文献

1
Coordination between the Ndc80 complex and dynein is essential for microtubule plus-end capture by kinetochores during early mitosis.在有丝分裂早期,Ndc80 复合物与动力蛋白之间的协调对于动粒对微管正极的捕获是必不可少的。
J Biol Chem. 2023 Jun;299(6):104711. doi: 10.1016/j.jbc.2023.104711. Epub 2023 Apr 14.
2
Antagonism between the dynein and Ndc80 complexes at kinetochores controls the stability of kinetochore-microtubule attachments during mitosis.在有丝分裂过程中,动粒上的动力蛋白和 Ndc80 复合物之间的拮抗作用控制着动粒-微管连接的稳定性。
J Biol Chem. 2018 Apr 20;293(16):5755-5765. doi: 10.1074/jbc.RA117.001699. Epub 2018 Feb 23.
3
Multiple mechanisms of chromosome movement in vertebrate cells mediated through the Ndc80 complex and dynein/dynactin.通过Ndc80复合体以及动力蛋白/动力蛋白激活蛋白介导的脊椎动物细胞中染色体运动的多种机制。
Chromosoma. 2008 Apr;117(2):169-79. doi: 10.1007/s00412-007-0135-3. Epub 2007 Dec 4.
4
Computational model demonstrates that Ndc80-associated proteins strengthen kinetochore-microtubule attachments in metaphase.计算模型表明,Ndc80 相关蛋白在中期增强动粒-微管的连接。
Cytoskeleton (Hoboken). 2019 Nov;76(11-12):549-561. doi: 10.1002/cm.21562. Epub 2019 Oct 11.
5
How the SAC gets the axe: Integrating kinetochore microtubule attachments with spindle assembly checkpoint signaling.纺锤体装配检查点(SAC)如何被破坏:将动粒微管附着与纺锤体装配检查点信号整合
Bioarchitecture. 2015;5(1-2):1-12. doi: 10.1080/19490992.2015.1090669. Epub 2015 Oct 2.
6
The Hec1/Ndc80 tail domain is required for force generation at kinetochores, but is dispensable for kinetochore-microtubule attachment formation and Ska complex recruitment.Hec1/Ndc80 尾部结构域对于动粒产生力是必需的,但对于动粒-微管连接的形成和 Ska 复合物的招募是可有可无的。
Mol Biol Cell. 2020 Jul 1;31(14):1453-1473. doi: 10.1091/mbc.E20-05-0286. Epub 2020 May 13.
7
Crosstalk between microtubule attachment complexes ensures accurate chromosome segregation.微管附着复合物之间的串扰确保了染色体的准确分离。
Science. 2013 Dec 6;342(6163):1239-42. doi: 10.1126/science.1246232. Epub 2013 Nov 14.
8
Dynein prevents erroneous kinetochore-microtubule attachments in mitosis.动力蛋白可防止有丝分裂过程中动粒与微管的错误连接。
Cell Cycle. 2015;14(21):3356-61. doi: 10.1080/15384101.2015.1089369.
9
Direct role of dynein motor in stable kinetochore-microtubule attachment, orientation, and alignment.动力蛋白在稳定动粒-微管附着、定向和排列中的直接作用。
J Cell Biol. 2008 Sep 22;182(6):1045-54. doi: 10.1083/jcb.200710106.
10
CLIP-170 facilitates the formation of kinetochore-microtubule attachments.CLIP-170促进动粒-微管附着的形成。
EMBO J. 2006 Jan 11;25(1):45-57. doi: 10.1038/sj.emboj.7600916. Epub 2005 Dec 15.