Suppr超能文献

在 DNA 末端加工酶 PNKP 中的保守位点突变的功能分析导致人类的共济失调伴眼球运动不能症 4 型。

Functional analysis of a conserved site mutation in the DNA end processing enzyme PNKP leading to ataxia with oculomotor apraxia type 4 in humans.

机构信息

Department of Internal Medicine, University of Texas Medical Branch, Galveston, Texas, USA.

IRCCS Neuromed & Department of Biomolecular Sciences, University of Urbino "Carlo Bo", Urbino, Italy.

出版信息

J Biol Chem. 2023 May;299(5):104714. doi: 10.1016/j.jbc.2023.104714. Epub 2023 Apr 13.

Abstract

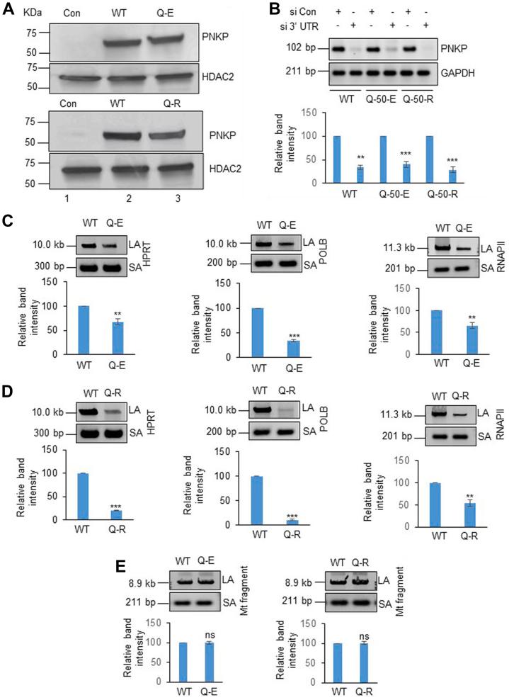
Polynucleotide kinase 3'-phosphatase (PNKP), an essential DNA end-processing enzyme in mammals with 3'-phosphatase and 5'-kinase activities, plays a pivotal role in multiple DNA repair pathways. Its functional deficiency has been etiologically linked to various neurological disorders. Recent reports have shown that mutation at a conserved glutamine (Gln) in PNKP leads to late-onset ataxia with oculomotor apraxia type 4 (AOA4) in humans and embryonic lethality in pigs. However, the molecular mechanism underlying such phenotypes remains elusive. Here, we report that the enzymatic activities of the mutant versus WT PNKP are comparable; however, cells expressing mutant PNKP and peripheral blood mononuclear cells (PBMCs) of AOA4 patients showed a significant amount of DNA double-strand break accumulation and consequent activation of the DNA damage response. Further investigation revealed that the nuclear localization of mutant PNKP is severely abrogated, and the mutant proteins remain primarily in the cytoplasm. Western blot analysis of AOA4 patient-derived PBMCs also revealed the presence of mutated PNKP predominantly in the cytoplasm. To understand the molecular determinants, we identified that mutation at a conserved Gln residue impedes the interaction of PNKP with importin alpha but not with importin beta, two highly conserved proteins that mediate the import of proteins from the cytoplasm into the nucleus. Collectively, our data suggest that the absence of PNKP in the nucleus leads to constant activation of the DNA damage response due to persistent accumulation of double-strand breaks in the mutant cells, triggering death of vulnerable brain cells-a potential cause of neurodegeneration in AOA4 patients.

摘要

多核苷酸激酶 3'-磷酸酶(PNKP)是哺乳动物中具有 3'-磷酸酶和 5'-激酶活性的必需 DNA 末端加工酶,在多种 DNA 修复途径中发挥着关键作用。其功能缺陷与各种神经退行性疾病有关。最近的报道表明,PNKP 中保守谷氨酰胺(Gln)的突变导致人类迟发性共济失调伴眼球运动不能 4 型(AOA4)和猪的胚胎致死。然而,这种表型的分子机制仍不清楚。在这里,我们报告突变型与 WT PNKP 的酶活性相当;然而,表达突变型 PNKP 的细胞和 AOA4 患者的外周血单核细胞(PBMC)显示出大量的 DNA 双链断裂积累,并随后激活 DNA 损伤反应。进一步的研究表明,突变型 PNKP 的核定位严重受损,突变型蛋白主要存在于细胞质中。对 AOA4 患者来源的 PBMC 的 Western blot 分析也显示突变型 PNKP 主要存在于细胞质中。为了了解分子决定因素,我们确定保守 Gln 残基的突变会阻碍 PNKP 与输入蛋白 alpha 的相互作用,但不会与输入蛋白 beta 相互作用,输入蛋白 alpha 和 beta 是两种高度保守的蛋白,介导蛋白质从细胞质到细胞核的输入。总的来说,我们的数据表明,由于突变细胞中双链断裂的持续积累,导致 PNKP 不在细胞核中,导致 DNA 损伤反应持续激活,从而引发易受伤害的脑细胞死亡,这可能是 AOA4 患者神经退行性变的潜在原因。

https://cdn.ncbi.nlm.nih.gov/pmc/blobs/c0d5/10197107/7980dc5f0a39/gr1.jpg

文献AI研究员

20分钟写一篇综述,助力文献阅读效率提升50倍。

立即体验

用中文搜PubMed

大模型驱动的PubMed中文搜索引擎

马上搜索

文档翻译

学术文献翻译模型,支持多种主流文档格式。

立即体验