Ma Xiao-Lu, Nie Yan-Yan, Xie Su-Hong, Zheng Hui, Tong Ying, Wang Yan-Chun, Yan Tian-Qing, Meng Xin, Cao Jia-Zhen, Tang Wei-Guo, Guo Lin, Lu Ren-Quan
Department of Clinical Laboratory, Shanghai Cancer Center, Fudan University, Shanghai, 200032, China.
Department of Oncology, Shanghai Medical School, Fudan University, Shanghai, 200032, China.
Exp Hematol Oncol. 2023 Apr 15;12(1):38. doi: 10.1186/s40164-023-00393-3.
Sustained activation of hepatocyte growth factor (HGF)/c-MET signaling is a major driver of hepatocellular carcinoma (HCC) progression, but underlying mechanism is unclear. ArfGAP With SH3 Domain, Ankyrin Repeat And PH Domain 2 (ASAP2) can reportedly activate GTPases and promote receptor tyrosine kinase signaling. However, the exact role of ASAP2 in HCC, especially for c-MET activation, also remains elusive.
ASAP2 expression levels in HCC tissues and cells were quantified using qRT-PCR, western blot (WB) analysis, and immunohistochemistry staining. Cell counting kit-8 (CCK-8) and colony formation assays were performed to evaluate cell proliferation rates. Flow cytometry assays were conducted to assess apoptosis rates. Wound healing and Transwell assays were performed to determine cell migration and invasion capacities. Epithelial-mesenchymal transition (EMT)-related marker expression levels were also examined. Subcutaneous implantation and tail vein injection models were applied for in vivo growth and metastasis evaluations, respectively. Bioinformatics analyses of The Cancer Genome Atlas and STRING datasets were performed to explore ASAP2 downstream signaling. Co-immunoprecipitation and Cycloheximide chasing experiments were performed to assess protein-protein interactions and protein half-life, respectively.
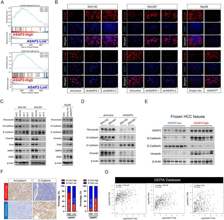
ASAP2 had higher expression levels in HCC tissues than in normal liver, and also predicted poor prognosis. Knocking down ASAP2 significantly impaired cell proliferation, migration, and invasion capacities, but promoted apoptosis in HCC cells in vitro. However, overexpression of ASAP2 achieved the opposite effects. In vivo experiments confirmed that ASAP2 could promote HCC cell growth and facilitate lung metastasis. Interestingly, ASAP2 was essential for triggering EMT. Gene Set Enrichment Analysis demonstrated that c-MET signaling was greatly enriched in ASAP2-high HCC cases. Additionally, c-MET signaling activity was significantly decreased following ASAP knockdown, evidenced by reduced c-MET, p-AKT, and p-ERK1/2 protein levels. Importantly, ASAP2 knockdown effectively attenuated HGF/c-MET signaling-induced malignant phenotypes. c-MET and ASAP2 expression levels were positively correlated in our cohort. Mechanistically, ASAP2 can directly bind to CIN85, thereby disrupting its interaction with c-MET, and can thus antagonize CIN85-induced c-MET internalization and lysosome-mediated degradation. Notably, knocking down CIN85 can rescue the observed inhibitory effects caused by ASAP2 knockdown.
This study highlights the importance of ASAP2 in sustaining c-MET signaling, which can facilitate HCC progression.
肝细胞生长因子(HGF)/c-MET信号的持续激活是肝细胞癌(HCC)进展的主要驱动因素,但其潜在机制尚不清楚。据报道,含有SH3结构域、锚蛋白重复序列和PH结构域2的ArfGAP(ASAP2)可激活GTP酶并促进受体酪氨酸激酶信号传导。然而,ASAP2在HCC中的确切作用,尤其是对c-MET激活的作用,仍然不清楚。
使用qRT-PCR、蛋白质印迹(WB)分析和免疫组织化学染色对HCC组织和细胞中的ASAP2表达水平进行定量。进行细胞计数试剂盒-8(CCK-8)和集落形成试验以评估细胞增殖率。进行流式细胞术试验以评估凋亡率。进行伤口愈合试验和Transwell试验以确定细胞迁移和侵袭能力。还检测了上皮-间质转化(EMT)相关标志物的表达水平。分别应用皮下植入和尾静脉注射模型进行体内生长和转移评估。对癌症基因组图谱和STRING数据集进行生物信息学分析,以探索ASAP2下游信号传导。进行免疫共沉淀和环己酰亚胺追踪实验,分别评估蛋白质-蛋白质相互作用和蛋白质半衰期。
ASAP2在HCC组织中的表达水平高于正常肝脏,并且还预示着预后不良。敲低ASAP2显著损害细胞增殖、迁移和侵袭能力,但促进HCC细胞在体外的凋亡。然而,ASAP2的过表达则产生相反的效果。体内实验证实,ASAP2可促进HCC细胞生长并促进肺转移。有趣的是,ASAP2对于触发EMT至关重要。基因集富集分析表明,c-MET信号在ASAP2高表达的HCC病例中显著富集。此外,敲低ASAP后,c-MET信号活性显著降低,c-MET、p-AKT和p-ERK1/2蛋白水平降低证明了这一点。重要的是,敲低ASAP2有效地减弱了HGF/c-MET信号诱导的恶性表型。在我们的队列中,c-MET和ASAP2的表达水平呈正相关。从机制上讲,ASAP2可直接与CIN85结合,从而破坏其与c-MET的相互作用,因此可拮抗CIN85诱导的c-MET内化和溶酶体介导的降解。值得注意的是,敲低CIN85可以挽救由敲低ASAP2所观察到的抑制作用。
本研究强调了ASAP2在维持c-MET信号传导中的重要性,这可促进HCC进展。