Suppr超能文献

CAG 重复 RNA 发夹折叠与核斑的募集,其中 ATP 作为共溶质发挥关键作用。

CAG-Repeat RNA Hairpin Folding and Recruitment to Nuclear Speckles with a Pivotal Role of ATP as a Cosolute.

机构信息

Institut für Physikalische und Theoretische Chemie, TU Braunschweig, Rebenring 56, Braunschweig 38106, Germany.

Steinbuch Centre for Computing, Karlsruher Institut für Technologie, Herrmann-von-Helmholtz-Platz 1, Eggenstein-Leopoldshafen 76344, Germany.

出版信息

J Am Chem Soc. 2023 May 3;145(17):9571-9583. doi: 10.1021/jacs.2c13653. Epub 2023 Apr 16.

Abstract

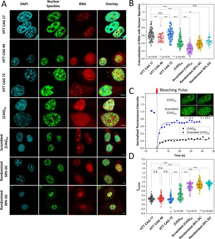
A hallmark of Huntington's disease (HD) is a prolonged polyglutamine sequence in the huntingtin protein and, correspondingly, an expanded cytosine, adenine, and guanine (CAG) triplet repeat region in the mRNA. A majority of studies investigating disease pathology were concerned with toxic huntingtin protein, but the mRNA moved into focus due to its recruitment to RNA foci and emerging novel therapeutic approaches targeting the mRNA. A hallmark of CAG-RNA is that it forms a stable hairpin in vitro which seems to be crucial for specific protein interactions. Using in-cell folding experiments, we show that the CAG-RNA is largely destabilized in cells compared to dilute buffer solutions but remains folded in the cytoplasm and nucleus. Surprisingly, we found the same folding stability in the nucleoplasm and in nuclear speckles under physiological conditions suggesting that CAG-RNA does not undergo a conformational transition upon recruitment to the nuclear speckles. We found that the metabolite adenosine triphosphate (ATP) plays a crucial role in promoting unfolding, enabling its recruitment to nuclear speckles and preserving its mobility. Using in vitro experiments and molecular dynamics simulations, we found that the ATP effects can be attributed to a direct interaction of ATP with the nucleobases of the CAG-RNA rather than ATP acting as "a fuel" for helicase activity. ATP-driven changes in CAG-RNA homeostasis could be disease-relevant since mitochondrial function is affected in HD disease progression leading to a decline in cellular ATP levels.

摘要

亨廷顿病 (HD) 的一个标志是亨廷顿蛋白中存在延长的多聚谷氨酰胺序列,相应地,在 mRNA 中存在扩展的胞嘧啶、腺嘌呤和鸟嘌呤 (CAG) 三核苷酸重复区。大多数研究疾病病理的研究都集中在毒性亨廷顿蛋白上,但由于其招募到 RNA 焦点和新兴的针对 mRNA 的新型治疗方法,mRNA 成为了焦点。CAG-RNA 的一个标志是它在体外形成稳定的发夹,这似乎对特定的蛋白质相互作用至关重要。使用细胞内折叠实验,我们表明与稀释缓冲溶液相比,CAG-RNA 在细胞中大部分不稳定,但仍在细胞质和核中折叠。令人惊讶的是,我们在生理条件下发现核质和核斑中的折叠稳定性相同,这表明 CAG-RNA 在被招募到核斑时不会发生构象转变。我们发现代谢物三磷酸腺苷 (ATP) 在促进解折叠中起着至关重要的作用,使它能够被招募到核斑并保持其流动性。通过体外实验和分子动力学模拟,我们发现 ATP 的作用可以归因于 ATP 与 CAG-RNA 的核碱基的直接相互作用,而不是 ATP 作为解旋酶活性的“燃料”。CAG-RNA 动态平衡的 ATP 驱动变化可能与疾病相关,因为在 HD 疾病进展中,线粒体功能受到影响,导致细胞内 ATP 水平下降。

https://cdn.ncbi.nlm.nih.gov/pmc/blobs/0207/10161218/a9fd779bcd53/ja2c13653_0002.jpg

文献检索

告别复杂PubMed语法,用中文像聊天一样搜索,搜遍4000万医学文献。AI智能推荐,让科研检索更轻松。

立即免费搜索

文件翻译

保留排版,准确专业,支持PDF/Word/PPT等文件格式,支持 12+语言互译。

免费翻译文档

深度研究

AI帮你快速写综述,25分钟生成高质量综述,智能提取关键信息,辅助科研写作。

立即免费体验