• 文献检索
  • 文档翻译
  • 深度研究
  • 学术资讯
  • Suppr Zotero 插件Zotero 插件
  • 邀请有礼
  • 套餐&价格
  • 历史记录
应用&插件
Suppr Zotero 插件Zotero 插件浏览器插件Mac 客户端Windows 客户端微信小程序
定价
高级版会员购买积分包购买API积分包
服务
文献检索文档翻译深度研究API 文档MCP 服务
关于我们
关于 Suppr公司介绍联系我们用户协议隐私条款
关注我们

Suppr 超能文献

核心技术专利:CN118964589B侵权必究
粤ICP备2023148730 号-1Suppr @ 2026

文献检索

告别复杂PubMed语法,用中文像聊天一样搜索,搜遍4000万医学文献。AI智能推荐,让科研检索更轻松。

立即免费搜索

文件翻译

保留排版,准确专业,支持PDF/Word/PPT等文件格式,支持 12+语言互译。

免费翻译文档

深度研究

AI帮你快速写综述,25分钟生成高质量综述,智能提取关键信息,辅助科研写作。

立即免费体验

一种用于预测肺腺癌预后、免疫浸润和治疗结果的新型失巢凋亡相关基因特征。

A novel anoikis-related gene signature to predict the prognosis, immune infiltration, and therapeutic outcome of lung adenocarcinoma.

作者信息

Wang Yanyan, Xie Chengkai, Su Yuan

机构信息

Department of Respiratory and Critical Care Medicine, Union Hospital, Tongji Medical College, Huazhong University of Science and Technology, Wuhan, China.

Key Laboratory of Pulmonary Diseases of Ministry of Health, School of Basic Medicine, Tongji Medical College, Huazhong University of Science and Technology, Wuhan, China.

出版信息

J Thorac Dis. 2023 Mar 31;15(3):1335-1352. doi: 10.21037/jtd-23-149.

DOI:10.21037/jtd-23-149
PMID:37065587
原文链接:https://pmc.ncbi.nlm.nih.gov/articles/PMC10089838/
Abstract

BACKGROUND

Lung cancer is a highly aggressive disease and the leading cause of cancer-related deaths. Lung adenocarcinoma (LUAD) is the most common histological subtype of lung cancer. As a type of programmed cell death, anoikis serves a key role in tumor metastasis. However, as few studies have focused on anoikis and prognostic indicators in LUAD, in this study, we constructed an anoikis-related risk model to explore how anoikis could influence the tumor microenvironment (TME), clinical treatment, and prognosis in LUAD patients; we aimed to provide new insight for future research.

METHODS

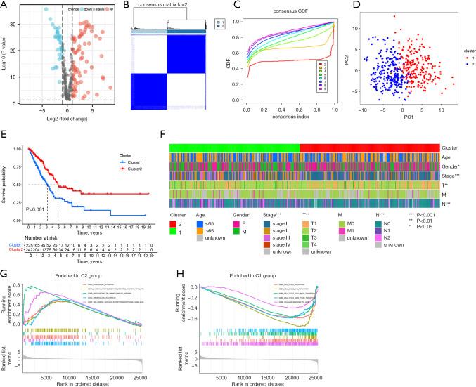
Using patient data from Gene Expression Omnibus (GEO) and The Cancer Genome Atlas (TCGA), we utilized the 'limma' package to select differentially expressed genes (DEGs) associated with anoikis and then they were divided into 2 clusters with consensus clustering. Risk models were constructed with least absolute shrinkage and selection operator (LASSO) Cox regression (LCR). Kaplan-Meier (KM) analysis and receiver operating characteristic (ROC) curves were performed to assess the independent risk factors for different clinical characteristics, including age, sex, disease stage, grade, and their associated risk scores. Gene Ontology (GO), Kyoto Encyclopedia of Genes and Genomes (KEGG), and gene set enrichment analysis (GSEA) were performed to explore the biological pathways in our model. The effectiveness of clinical treatment was detected according to tumor immune dysfunction and exclusion (TIDE), The Cancer Immunome Atlas (TCIA), and IMvigor210.

RESULTS

Our model was found to divide LUAD patients into high- and low-risk groups well, in which high risk groups had poor overall survival (OS), indicating that risk score could be an independent risk factor to predict the prognosis of LUAD patients. Interestingly, we found that anoikis could not only influence the extracellular organization but also play great roles in immune infiltration and immunotherapy, which might provide a new insight for future research.

CONCLUSIONS

The risk model constructed in this study can benefit to predict patient survival. Our results provided new potential treatment strategies.

摘要

背景

肺癌是一种侵袭性很强的疾病,也是癌症相关死亡的主要原因。肺腺癌(LUAD)是肺癌最常见的组织学亚型。作为一种程序性细胞死亡,失巢凋亡在肿瘤转移中起关键作用。然而,由于很少有研究关注LUAD中的失巢凋亡和预后指标,在本研究中,我们构建了一个与失巢凋亡相关的风险模型,以探讨失巢凋亡如何影响LUAD患者的肿瘤微环境(TME)、临床治疗和预后;我们旨在为未来的研究提供新的见解。

方法

利用来自基因表达综合数据库(GEO)和癌症基因组图谱(TCGA)的患者数据,我们使用“limma”软件包选择与失巢凋亡相关的差异表达基因(DEG),然后通过一致性聚类将它们分为2个簇。使用最小绝对收缩和选择算子(LASSO)Cox回归(LCR)构建风险模型。进行Kaplan-Meier(KM)分析和受试者工作特征(ROC)曲线分析,以评估不同临床特征(包括年龄、性别、疾病分期、分级)的独立危险因素及其相关风险评分。进行基因本体(GO)、京都基因与基因组百科全书(KEGG)和基因集富集分析(GSEA),以探索我们模型中的生物学途径。根据肿瘤免疫功能障碍和排除(TIDE)、癌症免疫图谱(TCIA)和IMvigor210检测临床治疗的有效性。

结果

我们的模型能够很好地将LUAD患者分为高风险组和低风险组,其中高风险组的总生存期(OS)较差,这表明风险评分可能是预测LUAD患者预后的独立危险因素。有趣的是,我们发现失巢凋亡不仅可以影响细胞外组织,还在免疫浸润和免疫治疗中发挥重要作用,这可能为未来的研究提供新的见解。

结论

本研究构建风险模型有助于预测患者生存。我们的结果提供了新的潜在治疗策略。

https://cdn.ncbi.nlm.nih.gov/pmc/blobs/109e/10089838/2e0e38f3fed8/jtd-15-03-1335-f12.jpg
https://cdn.ncbi.nlm.nih.gov/pmc/blobs/109e/10089838/6e5cb8fb6021/jtd-15-03-1335-f1.jpg
https://cdn.ncbi.nlm.nih.gov/pmc/blobs/109e/10089838/cedf19389d60/jtd-15-03-1335-f2.jpg
https://cdn.ncbi.nlm.nih.gov/pmc/blobs/109e/10089838/b0e7440e6ae1/jtd-15-03-1335-f3.jpg
https://cdn.ncbi.nlm.nih.gov/pmc/blobs/109e/10089838/5c34b8457d04/jtd-15-03-1335-f4.jpg
https://cdn.ncbi.nlm.nih.gov/pmc/blobs/109e/10089838/8de4153e733d/jtd-15-03-1335-f5.jpg
https://cdn.ncbi.nlm.nih.gov/pmc/blobs/109e/10089838/9c43f8ca34ea/jtd-15-03-1335-f6.jpg
https://cdn.ncbi.nlm.nih.gov/pmc/blobs/109e/10089838/ee3055f70ea5/jtd-15-03-1335-f7.jpg
https://cdn.ncbi.nlm.nih.gov/pmc/blobs/109e/10089838/da51535e6586/jtd-15-03-1335-f8.jpg
https://cdn.ncbi.nlm.nih.gov/pmc/blobs/109e/10089838/96a4281e469e/jtd-15-03-1335-f9.jpg
https://cdn.ncbi.nlm.nih.gov/pmc/blobs/109e/10089838/823dd25197ae/jtd-15-03-1335-f10.jpg
https://cdn.ncbi.nlm.nih.gov/pmc/blobs/109e/10089838/e4075b290bf1/jtd-15-03-1335-f11.jpg
https://cdn.ncbi.nlm.nih.gov/pmc/blobs/109e/10089838/2e0e38f3fed8/jtd-15-03-1335-f12.jpg
https://cdn.ncbi.nlm.nih.gov/pmc/blobs/109e/10089838/6e5cb8fb6021/jtd-15-03-1335-f1.jpg
https://cdn.ncbi.nlm.nih.gov/pmc/blobs/109e/10089838/cedf19389d60/jtd-15-03-1335-f2.jpg
https://cdn.ncbi.nlm.nih.gov/pmc/blobs/109e/10089838/b0e7440e6ae1/jtd-15-03-1335-f3.jpg
https://cdn.ncbi.nlm.nih.gov/pmc/blobs/109e/10089838/5c34b8457d04/jtd-15-03-1335-f4.jpg
https://cdn.ncbi.nlm.nih.gov/pmc/blobs/109e/10089838/8de4153e733d/jtd-15-03-1335-f5.jpg
https://cdn.ncbi.nlm.nih.gov/pmc/blobs/109e/10089838/9c43f8ca34ea/jtd-15-03-1335-f6.jpg
https://cdn.ncbi.nlm.nih.gov/pmc/blobs/109e/10089838/ee3055f70ea5/jtd-15-03-1335-f7.jpg
https://cdn.ncbi.nlm.nih.gov/pmc/blobs/109e/10089838/da51535e6586/jtd-15-03-1335-f8.jpg
https://cdn.ncbi.nlm.nih.gov/pmc/blobs/109e/10089838/96a4281e469e/jtd-15-03-1335-f9.jpg
https://cdn.ncbi.nlm.nih.gov/pmc/blobs/109e/10089838/823dd25197ae/jtd-15-03-1335-f10.jpg
https://cdn.ncbi.nlm.nih.gov/pmc/blobs/109e/10089838/e4075b290bf1/jtd-15-03-1335-f11.jpg
https://cdn.ncbi.nlm.nih.gov/pmc/blobs/109e/10089838/2e0e38f3fed8/jtd-15-03-1335-f12.jpg

相似文献

1
A novel anoikis-related gene signature to predict the prognosis, immune infiltration, and therapeutic outcome of lung adenocarcinoma.一种用于预测肺腺癌预后、免疫浸润和治疗结果的新型失巢凋亡相关基因特征。
J Thorac Dis. 2023 Mar 31;15(3):1335-1352. doi: 10.21037/jtd-23-149.
2
Anoikis-related subtype and prognosis analyses based on bioinformatics, and an expression verification of ANGPTL4 based on experiments of lung adenocarcinoma.基于生物信息学的失巢凋亡相关亚型及预后分析,以及基于肺腺癌实验的ANGPTL4表达验证。
J Thorac Dis. 2024 Aug 31;16(8):5361-5378. doi: 10.21037/jtd-24-1123. Epub 2024 Aug 28.
3
Clinical Significance and Immunometabolism Landscapes of a Novel Recurrence-Associated Lipid Metabolism Signature In Early-Stage Lung Adenocarcinoma: A Comprehensive Analysis.早期肺腺癌中新型复发相关脂质代谢特征的临床意义及免疫代谢图谱:全面分析。
Front Immunol. 2022 Feb 10;13:783495. doi: 10.3389/fimmu.2022.783495. eCollection 2022.
4
Prognostic model and immunotherapy prediction based on molecular chaperone-related lncRNAs in lung adenocarcinoma.基于分子伴侣相关长链非编码RNA的肺腺癌预后模型及免疫治疗预测
Front Genet. 2022 Oct 13;13:975905. doi: 10.3389/fgene.2022.975905. eCollection 2022.
5
Tumor necrosis factor-related lncRNAs predict prognosis and immunotherapy response for patients with lung adenocarcinoma.肿瘤坏死因子相关的长链非编码RNA预测肺腺癌患者的预后和免疫治疗反应。
J Thorac Dis. 2023 Mar 31;15(3):1373-1386. doi: 10.21037/jtd-23-184. Epub 2023 Mar 27.
6
Bioinformatics analysis of an immunotherapy responsiveness-related gene signature in predicting lung adenocarcinoma prognosis.一种与免疫治疗反应性相关的基因特征在预测肺腺癌预后中的生物信息学分析
Transl Lung Cancer Res. 2024 Jun 30;13(6):1277-1295. doi: 10.21037/tlcr-24-309. Epub 2024 Jun 7.
7
Identification of a novel anoikis-related gene signature to predict prognosis and tumor microenvironment in lung adenocarcinoma.鉴定一种新型的与失巢凋亡相关的基因特征,用于预测肺腺癌的预后和肿瘤微环境。
Thorac Cancer. 2023 Jan;14(3):320-330. doi: 10.1111/1759-7714.14766. Epub 2022 Dec 11.
8
Identification and Validation of Anoikis-Related Signatures for Predicting Prognosis in Lung Adenocarcinoma with Machine Learning.利用机器学习识别和验证与失巢凋亡相关的特征以预测肺腺癌预后
Int J Gen Med. 2023 May 16;16:1833-1844. doi: 10.2147/IJGM.S409006. eCollection 2023.
9
Development of the prognostic value in lung adenocarcinoma based on anoikis-related genes and initial experimental validation.基于失巢凋亡相关基因的肺腺癌预后价值的建立及其初步实验验证。
J Gene Med. 2023 Sep;25(9):e3534. doi: 10.1002/jgm.3534. Epub 2023 May 31.
10
Identification of prognostic gene signature associated with microenvironment of lung adenocarcinoma.与肺腺癌微环境相关的预后基因特征的鉴定
PeerJ. 2019 Nov 29;7:e8128. doi: 10.7717/peerj.8128. eCollection 2019.

引用本文的文献

1
Analysis of ferritinophagy-related genes associated with the prognosis and regulatory mechanisms in non-small cell lung cancer.非小细胞肺癌中铁自噬相关基因与预后及调控机制的分析
Front Med (Lausanne). 2025 Mar 7;12:1480169. doi: 10.3389/fmed.2025.1480169. eCollection 2025.
2
Identification of anoikis-related long non-coding RNA signature as a novel prognostic model in lung adenocarcinoma.鉴定与失巢凋亡相关的长链非编码RNA特征作为肺腺癌的一种新型预后模型。
Transl Cancer Res. 2024 Oct 31;13(10):5458-5472. doi: 10.21037/tcr-24-264. Epub 2024 Oct 18.
3
Ergotamine Targets KIF5A to Facilitate Anoikis in Lung Adenocarcinoma.

本文引用的文献

1
Identification of a novel anoikis-related gene signature to predict prognosis and tumor microenvironment in lung adenocarcinoma.鉴定一种新型的与失巢凋亡相关的基因特征,用于预测肺腺癌的预后和肿瘤微环境。
Thorac Cancer. 2023 Jan;14(3):320-330. doi: 10.1111/1759-7714.14766. Epub 2022 Dec 11.
2
Expression of plant-produced anti-PD-L1 antibody with anoikis sensitizing activity in human lung cancer cells via., suppression on epithelial-mesenchymal transition.通过抑制上皮-间充质转化,表达具有抗 anoikis 敏化活性的植物源性抗 PD-L1 抗体于肺癌细胞。
PLoS One. 2022 Nov 11;17(11):e0274737. doi: 10.1371/journal.pone.0274737. eCollection 2022.
3
麦角胺靶向 KIF5A 促进肺腺癌的失巢凋亡。
Clin Respir J. 2024 Nov;18(11):e70020. doi: 10.1111/crj.70020.
4
Anoikis-related subtype and prognosis analyses based on bioinformatics, and an expression verification of ANGPTL4 based on experiments of lung adenocarcinoma.基于生物信息学的失巢凋亡相关亚型及预后分析,以及基于肺腺癌实验的ANGPTL4表达验证。
J Thorac Dis. 2024 Aug 31;16(8):5361-5378. doi: 10.21037/jtd-24-1123. Epub 2024 Aug 28.
5
ENO2 promotes anoikis resistance in anaplastic thyroid cancer by maintaining redox homeostasis.ENO2通过维持氧化还原稳态促进间变性甲状腺癌的失巢凋亡抗性。
Gland Surg. 2024 Feb 29;13(2):209-224. doi: 10.21037/gs-24-44. Epub 2024 Feb 23.
A Metabolism-Related Gene Prognostic Index for Prediction of Response to Immunotherapy in Lung Adenocarcinoma.
代谢相关基因预后指数预测肺腺癌免疫治疗反应
Int J Mol Sci. 2022 Oct 12;23(20):12143. doi: 10.3390/ijms232012143.
4
Anoikis-Associated Lung Cancer Metastasis: Mechanisms and Therapies.失巢凋亡相关的肺癌转移:机制与治疗
Cancers (Basel). 2022 Sep 30;14(19):4791. doi: 10.3390/cancers14194791.
5
Dual inhibition of BCL2L1 and MCL1 is highly effective against RET fusion-positive or MET exon 14 skipping mutation-positive lung adenocarcinoma cells.双重抑制 BCL2L1 和 MCL1 对 RET 融合阳性或 MET 外显子 14 跳跃突变阳性肺腺癌细胞具有高度疗效。
Biochem Biophys Res Commun. 2022 Nov 19;630:24-29. doi: 10.1016/j.bbrc.2022.09.039. Epub 2022 Sep 14.
6
Anoikis resistance in diffuse glioma: The potential therapeutic targets in the future.弥漫性胶质瘤中的失巢凋亡抗性:未来潜在的治疗靶点。
Front Oncol. 2022 Aug 15;12:976557. doi: 10.3389/fonc.2022.976557. eCollection 2022.
7
CircCEMIP promotes anoikis-resistance by enhancing protective autophagy in prostate cancer cells.环状 RNA CEMIP 通过增强前列腺癌细胞的保护性自噬促进失巢凋亡抵抗。
J Exp Clin Cancer Res. 2022 Jun 2;41(1):188. doi: 10.1186/s13046-022-02381-7.
8
Emerging role of natural products in cancer immunotherapy.天然产物在癌症免疫治疗中的新兴作用。
Acta Pharm Sin B. 2022 Mar;12(3):1163-1185. doi: 10.1016/j.apsb.2021.08.020. Epub 2021 Aug 21.
9
CDC20 in and out of mitosis: a prognostic factor and therapeutic target in hematological malignancies.CDK20 在有丝分裂内外:血液系统恶性肿瘤的预后因素和治疗靶点。
J Exp Clin Cancer Res. 2022 Apr 30;41(1):159. doi: 10.1186/s13046-022-02363-9.
10
ATF4/CEMIP/PKCα promotes anoikis resistance by enhancing protective autophagy in prostate cancer cells.转录激活因子 4/心脏营养素样细胞因子 1/蛋白激酶 Cα 通过增强保护性自噬促进前列腺癌细胞的抗失巢凋亡。
Cell Death Dis. 2022 Jan 10;13(1):46. doi: 10.1038/s41419-021-04494-x.