Suppr超能文献

一种与性别发育差异相关的新型 DEAH-box 解旋酶 37 突变。

A novel DEAH-box helicase 37 mutation associated with differences of sex development.

机构信息

Department of Endocrinology, Guizhou Provincial People's Hospital, Guiyang, China.

Department of Pathology, Guizhou Provincial People's Hospital, Guiyang, China.

出版信息

Front Endocrinol (Lausanne). 2023 Mar 30;14:1059159. doi: 10.3389/fendo.2023.1059159. eCollection 2023.

Abstract

OBJECTIVE

To determine the genetic etiology of a family pedigree with two patients affected by differences of sex development (DSD).

METHODS

Assess the clinical characteristics of the patients and achieve exome sequencing results and functional studies.

RESULTS

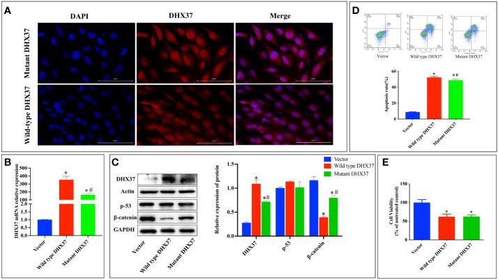
The 15-year-old proband, raised as female, presented with delayed puberty and short stature associated with atypical genitalia. Hormonal profile showed hypergonadotrophic hypogonadism. Imaging studies revealed the absence of a uterus and ovaries. The karyotype confirmed a 46, XY pattern. Her younger brother presented with a micropenis and hypoplastic scrotum with non-palpable testis and hypospadias. Laparoscopic exploration was performed on the younger brother. Streak gonads were found and removed due to the risk of neoplastic transformation. Post-operative histopathology showed the co-existence of Wolffian and Müllerian derivatives. Whole-exome sequencing identified a novel mutation (c.1223C>T, p. Ser408Leu) in the Asp-Glu-Ala-His-box helicase 37 gene, which was found to be deleterious by analysis. Segregation analysis of the variant displayed a sex-limited, autosomal dominant, maternal inheritance pattern. experiments revealed that the substitution of 408Ser by Leu caused decreased DHX37 expression both at the mRNA and protein levels. Moreover, the β-catenin protein was upregulated, and the p53 protein was unaltered by mutant .

CONCLUSIONS

We described a novel mutation (c.1223C>T, p. Ser408Leu) of the gene associated with a Chinese pedigree consisting of two 46, XY DSD patients. We speculated that the underlying molecular mechanism might involve upregulation of the β-catenin protein.

摘要

目的

确定一个家系中两例差异性别发育(DSD)患者的遗传病因。

方法

评估患者的临床特征,并进行外显子组测序结果和功能研究。

结果

15 岁的先证者,被抚养为女性,表现为青春期延迟和身材矮小,伴有非典型生殖器。激素谱显示促性腺激素低下性性腺功能减退症。影像学研究显示子宫和卵巢缺失。核型证实为 46,XY 模式。她的弟弟表现为阴茎短小,阴囊发育不良,睾丸不可触及,尿道下裂。对弟弟进行了腹腔镜探查。发现 streak 性腺,并因有肿瘤转化的风险而切除。术后组织病理学显示存在 Wolffian 和 Müllerian 衍生物共存。全外显子组测序在 Asp-Glu-Ala-His-box 解旋酶 37 基因中发现了一个新的突变(c.1223C>T,p.Ser408Leu),通过分析发现该突变具有有害性。变体的分离分析显示出性限制、常染色体显性、母系遗传模式。实验表明,408Ser 被 Leu 取代导致 DHX37 在 mRNA 和蛋白质水平的表达降低。此外,β-catenin 蛋白上调,而突变体的 p53 蛋白不变。

结论

我们描述了一个新的突变(c.1223C>T,p.Ser408Leu)的 基因与一个由两例 46,XY DSD 患者组成的中国家系相关。我们推测潜在的分子机制可能涉及β-catenin 蛋白的上调。

https://cdn.ncbi.nlm.nih.gov/pmc/blobs/ab1c/10098359/dc5e69d756be/fendo-14-1059159-g001.jpg

文献检索

告别复杂PubMed语法,用中文像聊天一样搜索,搜遍4000万医学文献。AI智能推荐,让科研检索更轻松。

立即免费搜索

文件翻译

保留排版,准确专业,支持PDF/Word/PPT等文件格式,支持 12+语言互译。

免费翻译文档

深度研究

AI帮你快速写综述,25分钟生成高质量综述,智能提取关键信息,辅助科研写作。

立即免费体验