Suppr超能文献

阿根廷卫生保健工作者对 SARS-CoV-2 免疫力的纵向随访:接种卫星 V 疫苗后体液反应和中和能力的持久性。

Longitudinal Follow-Up of the Immunity to SARS-CoV-2 in Health Care Workers in Argentina: Persistence of Humoral Response and Neutralizing Capacity after Sputnik V Vaccination.

机构信息

Instituto de Investigaciones Biotecnológicas (IIBIO), Universidad Nacional de San Martín (UNSAM) - Consejo Nacional de Investigaciones Científicas y Técnicas (CONICET), Buenos Aires, Argentina.

Instituto de Virología e Innovaciones Tecnológicas (IVIT), Centro de Investigaciones en Ciencias Veterinarias y Agronómicas (CICVyA), Instituto Nacional de Tecnología Agropecuaria (INTA, CONICET), Buenos Aires, Argentina.

出版信息

mSphere. 2023 Jun 22;8(3):e0066222. doi: 10.1128/msphere.00662-22. Epub 2023 Apr 18.

Abstract

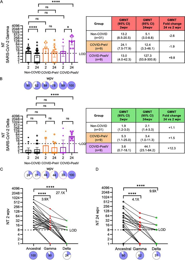
SARS-CoV-2 vaccine protection has encountered waning of immune response and breakthrough infections. The hybrid immune response generated by the combination of vaccination and infection was shown to offer higher and broader protection. Here, we present a seroprevalence study of anti-SARS-CoV-2 spike/RBD IgG in 1,121 health care workers immunized with Sputnik V and a follow-up of humoral response at 2 and 24 weeks postvaccination (wpv), including neutralizing antibody response (NAT) against ancestral, Gamma, and Delta variants. The first seroprevalence study showed that among 122 individuals with one dose, 90.2% were seropositive versus 99.7% seropositivity among volunteers with the complete two-dose regimen. At 24 wpv, 98.7% of the volunteers remained seropositive, although antibody levels decreased. IgG levels and NAT were higher in individuals that had acquired COVID-19 previous to vaccination than in naive individuals at 2 and 24 wpv. Antibody levels dropped over time in both groups. In contrast, IgG levels and NAT increased after vaccine breakthrough infection. At 2 wpv, 35/40 naive individuals had detectable NAT against SARS-CoV-2 Gamma and 6/40 against Delta. In turn, 8/9 previously infected individuals developed a neutralizing response against SARS-CoV-2 Gamma and 4/9 against Delta variants. NAT against variants followed a trajectory similar to NAT against ancestral SARS-CoV-2, and breakthrough infection led to an increase in NAT and complete seroconversion against variants. In conclusion, Sputnik V-induced humoral response persisted at 6 months postvaccination, and hybrid immunity induced higher levels of anti-S/RBD antibodies and NAT in previously exposed individuals, boosted the response after vaccination, and conferred wider breadth of protection. Since December 2020, Argentina has begun a mass vaccination program. The first vaccine available in our country was Sputnik V, which has been approved for use in 71 countries with a total population of 4 billion people. Despite all the available information, there are fewer published studies on the response induced by Sputnik V vaccination compared to that of other vaccines. Although the global political context has paralyzed the verification by the WHO of the efficacy of this vaccine, our work aims to add new clear and necessary evidence to Sputnik V performance. Our results contribute to general knowledge of the humoral immune response developed by vaccines based on viral vector technology, highlighting the higher immune protection conferred by hybrid immunity and reinforcing the importance of completing vaccination schedules and booster doses to maintain adequate antibody levels.

摘要

SARS-CoV-2 疫苗保护面临免疫反应减弱和突破性感染的问题。接种疫苗和感染相结合产生的混合免疫反应被证明提供了更高和更广泛的保护。在这里,我们报告了一项针对 1121 名接受 Sputnik V 免疫的医护人员的抗 SARS-CoV-2 刺突/RBD IgG 血清流行率研究,并在接种后 2 周和 24 周(wpv)时对体液反应进行了随访,包括针对原始、伽马和 Delta 变体的中和抗体反应(NAT)。第一项血清流行率研究表明,在 122 名接受一剂疫苗的个体中,90.2%呈血清阳性,而在完成两剂疫苗接种的志愿者中,血清阳性率为 99.7%。在 24 wpv 时,98.7%的志愿者仍然呈血清阳性,尽管抗体水平下降。在接种疫苗前感染过 COVID-19 的个体的 IgG 水平和 NAT 高于 2 和 24 wpv 时的未感染个体。两组的抗体水平随时间下降。相比之下,疫苗突破性感染后 IgG 水平和 NAT 增加。在 2 wpv 时,40 名未感染个体中有 35 名可检测到针对 SARS-CoV-2 Gamma 的 NAT,而 40 名中有 6 名可检测到针对 Delta 的 NAT。相反,9 名以前感染过的个体中,有 8 名针对 SARS-CoV-2 Gamma 产生了中和反应,有 4 名针对 Delta 变体产生了中和反应。针对变体的 NAT 轨迹与针对原始 SARS-CoV-2 的 NAT 相似,而突破性感染导致针对变体的 NAT 和完全血清转化增加。总之,Sputnik V 诱导的体液反应在接种疫苗后 6 个月仍持续存在,并且在以前接触过的个体中,混合免疫诱导了更高水平的抗 S/RBD 抗体和 NAT,增强了疫苗接种后的反应,并提供了更广泛的保护。自 2020 年 12 月以来,阿根廷开始了大规模疫苗接种计划。我们国家可用的第一种疫苗是 Sputnik V,已在拥有 40 亿人口的 71 个国家获得批准使用。尽管有所有可用的信息,但与其他疫苗相比,关于 Sputnik V 疫苗接种诱导的反应的研究较少。尽管全球政治形势使世卫组织无法核实这种疫苗的疗效,但我们的工作旨在为 Sputnik V 的性能提供新的明确且必要的证据。我们的结果有助于了解基于病毒载体技术的疫苗产生的体液免疫反应,突出了混合免疫提供的更高免疫保护,并强调了完成疫苗接种计划和加强剂量以维持足够抗体水平的重要性。

https://cdn.ncbi.nlm.nih.gov/pmc/blobs/2f6e/10286708/eec58c4071d3/msphere.00662-22-f001.jpg

文献AI研究员

20分钟写一篇综述,助力文献阅读效率提升50倍。

立即体验

用中文搜PubMed

大模型驱动的PubMed中文搜索引擎

马上搜索

文档翻译

学术文献翻译模型,支持多种主流文档格式。

立即体验