• 文献检索
  • 文档翻译
  • 深度研究
  • 学术资讯
  • Suppr Zotero 插件Zotero 插件
  • 邀请有礼
  • 套餐&价格
  • 历史记录
应用&插件
Suppr Zotero 插件Zotero 插件浏览器插件Mac 客户端Windows 客户端微信小程序
定价
高级版会员购买积分包购买API积分包
服务
文献检索文档翻译深度研究API 文档MCP 服务
关于我们
关于 Suppr公司介绍联系我们用户协议隐私条款
关注我们

Suppr 超能文献

核心技术专利:CN118964589B侵权必究
粤ICP备2023148730 号-1Suppr @ 2026

文献检索

告别复杂PubMed语法,用中文像聊天一样搜索,搜遍4000万医学文献。AI智能推荐,让科研检索更轻松。

立即免费搜索

文件翻译

保留排版,准确专业,支持PDF/Word/PPT等文件格式,支持 12+语言互译。

免费翻译文档

深度研究

AI帮你快速写综述,25分钟生成高质量综述,智能提取关键信息,辅助科研写作。

立即免费体验

铜死亡相关 lncRNA 特征在 LUAD 预后和免疫治疗中的意义:一种机器学习方法。

Significance of cuproptosis-related lncRNA signature in LUAD prognosis and immunotherapy: A machine learning approach.

机构信息

State Key Laboratory of Medicinal Chemical Biology, Nankai University, Tianjin, China.

出版信息

Thorac Cancer. 2023 Jun;14(16):1451-1466. doi: 10.1111/1759-7714.14888. Epub 2023 Apr 19.

DOI:10.1111/1759-7714.14888
PMID:37076991
原文链接:https://pmc.ncbi.nlm.nih.gov/articles/PMC10234775/
Abstract

OBJECTIVE

Cuproptosis-related genes are closely related to lung adenocarcinoma (LUAD), which can be analyzed via the analysis of long noncoding RNA (lncRNA). To date, the clinical significance and function of cuproptosis-related lncRNAs are still not well elucidated. Further analysis of cuproptosis-related prognostic lncRNAs is of great significance for the treatment, diagnosis, and prognosis of LUAD.

METHODS

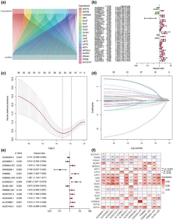
In this study, a multiple machine learning (ML)-based computational approach was proposed for the identification of the cuproptosis-related lncRNAs signature (CRlncSig) via comprehensive analysis of cuproptosis, lncRNAs, and clinical characteristics. The proposed approach integrated multiple ML algorithms (least absolute shrinkage and selection operator regression analysis, univariate and multivariate Cox regression) to effectively identify the CRlncSig.

RESULTS

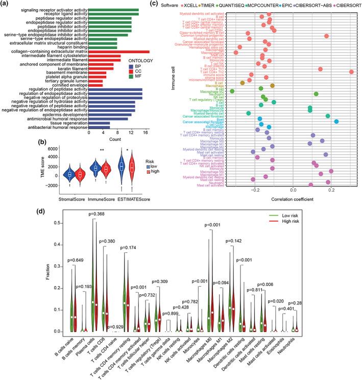
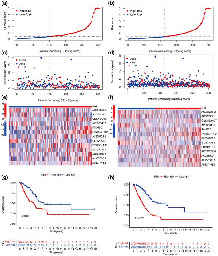
Based on the proposed approach, the CRlncSig was identified from the 3450 cuproptosis-related lncRNAs, which consist of 13 lncRNAs (CDKN2A-DT, FAM66C, FAM83A-AS1, AL359232.1, FRMD6-AS1, AC027237.4, AC023090.1, AL157888.1, AL627443.3, AC026355.2, AC008957.1, AP000346.1, and GLIS2-AS1).

CONCLUSIONS

The CRlncSig could well predict the prognosis of different LUAD patients, which is different from other clinical features. Moreover, the CRlncSig was proved to be an effective indicator of patient survival via functional characterization analysis, which is relevant to cancer progression and immune infiltration. Furthermore, the results of RT-PCR assay indicated that the expression level of FAM83A-AS1 and AC026355.2 in A549 and H1975 cells (LUAD) was significantly higher than that in BEAS-2B cells (normal lung epithelial).

摘要

目的

铜死亡相关基因与肺腺癌(LUAD)密切相关,可通过长链非编码 RNA(lncRNA)分析进行分析。迄今为止,铜死亡相关 lncRNA 的临床意义和功能仍未得到充分阐明。进一步分析铜死亡相关预后 lncRNA 对 LUAD 的治疗、诊断和预后具有重要意义。

方法

本研究通过综合分析铜死亡、lncRNA 和临床特征,提出了一种基于机器学习(ML)的计算方法,用于鉴定铜死亡相关 lncRNA 特征(CRlncSig)。该方法整合了多种 ML 算法(最小绝对收缩和选择算子回归分析、单变量和多变量 Cox 回归),有效地识别了 CRlncSig。

结果

基于所提出的方法,从 3450 个铜死亡相关 lncRNA 中鉴定出 CRlncSig,其包含 13 个 lncRNA(CDKN2A-DT、FAM66C、FAM83A-AS1、AL359232.1、FRMD6-AS1、AC027237.4、AC023090.1、AL157888.1、AL627443.3、AC026355.2、AC008957.1、AP000346.1 和 GLIS2-AS1)。

结论

CRlncSig 可以很好地预测不同 LUAD 患者的预后,与其他临床特征不同。此外,通过功能特征分析证明,CRlncSig 是患者生存的有效指标,与癌症进展和免疫浸润有关。此外,RT-PCR 检测结果表明,在 A549 和 H1975 细胞(LUAD)中 FAM83A-AS1 和 AC026355.2 的表达水平明显高于 BEAS-2B 细胞(正常肺上皮细胞)。

https://cdn.ncbi.nlm.nih.gov/pmc/blobs/8d92/10234775/ce723be6a6ad/TCA-14-1451-g009.jpg
https://cdn.ncbi.nlm.nih.gov/pmc/blobs/8d92/10234775/b4dd9526a750/TCA-14-1451-g006.jpg
https://cdn.ncbi.nlm.nih.gov/pmc/blobs/8d92/10234775/eddcf5163d02/TCA-14-1451-g003.jpg
https://cdn.ncbi.nlm.nih.gov/pmc/blobs/8d92/10234775/96006611920e/TCA-14-1451-g002.jpg
https://cdn.ncbi.nlm.nih.gov/pmc/blobs/8d92/10234775/7a2739eb70d0/TCA-14-1451-g004.jpg
https://cdn.ncbi.nlm.nih.gov/pmc/blobs/8d92/10234775/4b6d6d5bc356/TCA-14-1451-g010.jpg
https://cdn.ncbi.nlm.nih.gov/pmc/blobs/8d92/10234775/71464bc89b9b/TCA-14-1451-g011.jpg
https://cdn.ncbi.nlm.nih.gov/pmc/blobs/8d92/10234775/00c1edd52788/TCA-14-1451-g008.jpg
https://cdn.ncbi.nlm.nih.gov/pmc/blobs/8d92/10234775/d287add83663/TCA-14-1451-g001.jpg
https://cdn.ncbi.nlm.nih.gov/pmc/blobs/8d92/10234775/f72390362928/TCA-14-1451-g005.jpg
https://cdn.ncbi.nlm.nih.gov/pmc/blobs/8d92/10234775/ce723be6a6ad/TCA-14-1451-g009.jpg
https://cdn.ncbi.nlm.nih.gov/pmc/blobs/8d92/10234775/b4dd9526a750/TCA-14-1451-g006.jpg
https://cdn.ncbi.nlm.nih.gov/pmc/blobs/8d92/10234775/eddcf5163d02/TCA-14-1451-g003.jpg
https://cdn.ncbi.nlm.nih.gov/pmc/blobs/8d92/10234775/96006611920e/TCA-14-1451-g002.jpg
https://cdn.ncbi.nlm.nih.gov/pmc/blobs/8d92/10234775/7a2739eb70d0/TCA-14-1451-g004.jpg
https://cdn.ncbi.nlm.nih.gov/pmc/blobs/8d92/10234775/4b6d6d5bc356/TCA-14-1451-g010.jpg
https://cdn.ncbi.nlm.nih.gov/pmc/blobs/8d92/10234775/71464bc89b9b/TCA-14-1451-g011.jpg
https://cdn.ncbi.nlm.nih.gov/pmc/blobs/8d92/10234775/00c1edd52788/TCA-14-1451-g008.jpg
https://cdn.ncbi.nlm.nih.gov/pmc/blobs/8d92/10234775/d287add83663/TCA-14-1451-g001.jpg
https://cdn.ncbi.nlm.nih.gov/pmc/blobs/8d92/10234775/f72390362928/TCA-14-1451-g005.jpg
https://cdn.ncbi.nlm.nih.gov/pmc/blobs/8d92/10234775/ce723be6a6ad/TCA-14-1451-g009.jpg

相似文献

1
Significance of cuproptosis-related lncRNA signature in LUAD prognosis and immunotherapy: A machine learning approach.铜死亡相关 lncRNA 特征在 LUAD 预后和免疫治疗中的意义:一种机器学习方法。
Thorac Cancer. 2023 Jun;14(16):1451-1466. doi: 10.1111/1759-7714.14888. Epub 2023 Apr 19.
2
Establishment of a prognostic signature for lung adenocarcinoma using cuproptosis-related lncRNAs.基于铜死亡相关 lncRNAs 构建肺腺癌预后模型。
BMC Bioinformatics. 2023 Mar 6;24(1):81. doi: 10.1186/s12859-023-05192-5.
3
Prognosis and personalized treatment prediction in lung adenocarcinoma: An and strategy adopting cuproptosis related lncRNA towards precision oncology.肺腺癌的预后及个性化治疗预测:一种采用铜死亡相关长链非编码RNA的精准肿瘤学策略。
Front Pharmacol. 2023 Feb 15;14:1113808. doi: 10.3389/fphar.2023.1113808. eCollection 2023.
4
A cuproptosis-related lncRNA signature for predicting prognosis and immunotherapy response of lung adenocarcinoma.一个与铜死亡相关的 lncRNA 特征,可预测肺腺癌的预后和免疫治疗反应。
Hereditas. 2023 Jul 24;160(1):31. doi: 10.1186/s41065-023-00293-w.
5
Characterization of cuproptosis-related lncRNA landscape for predicting the prognosis and aiding immunotherapy in lung adenocarcinoma patients.用于预测肺腺癌患者预后及辅助免疫治疗的铜死亡相关长链非编码RNA图谱特征分析
Am J Cancer Res. 2023 Mar 15;13(3):778-801. eCollection 2023.
6
A cuproptosis-related lncRNAs risk model to predict prognosis and guide immunotherapy for lung adenocarcinoma.一种用于预测肺腺癌预后并指导免疫治疗的铜死亡相关长链非编码RNA风险模型。
Ann Transl Med. 2023 Mar 15;11(5):198. doi: 10.21037/atm-22-3195. Epub 2023 Mar 7.
7
Comprehensive analysis of a novel cuproptosis-related lncRNA signature associated with prognosis and tumor matrix features to predict immunotherapy in soft tissue carcinoma.对一种与预后和肿瘤基质特征相关的新型铜死亡相关长链非编码RNA特征进行综合分析,以预测软组织癌的免疫治疗效果。
Front Genet. 2022 Dec 7;13:1063057. doi: 10.3389/fgene.2022.1063057. eCollection 2022.
8
A cuproptosis-related long non-coding RNA signature to predict the prognosis and immune microenvironment characterization for lung adenocarcinoma.一种用于预测肺腺癌预后和免疫微环境特征的铜死亡相关长链非编码RNA特征
Transl Lung Cancer Res. 2022 Oct;11(10):2079-2093. doi: 10.21037/tlcr-22-660.
9
Cuproptosis-related lncRNA predict prognosis and immune response of lung adenocarcinoma.铜死亡相关 lncRNA 预测肺腺癌的预后和免疫反应。
World J Surg Oncol. 2022 Sep 1;20(1):275. doi: 10.1186/s12957-022-02727-7.
10
A novel defined risk signature of cuproptosis-related long non-coding RNA for predicting prognosis, immune infiltration, and immunotherapy response in lung adenocarcinoma.一种用于预测肺腺癌预后、免疫浸润和免疫治疗反应的新型铜死亡相关长链非编码RNA定义风险特征。
Front Pharmacol. 2023 Aug 21;14:1146840. doi: 10.3389/fphar.2023.1146840. eCollection 2023.

引用本文的文献

1
Influence of migrasome-associated long noncoding RNAs on the immune microenvironment and prognosis in lung adenocarcinoma.迁移小体相关长链非编码RNA对肺腺癌免疫微环境及预后的影响
Discov Oncol. 2025 Jun 20;16(1):1168. doi: 10.1007/s12672-025-03000-5.
2
LncRNA FAM66C predicts poor prognosis in patients with lung adenocarcinoma and regulates cell proliferation and metastasis via miR-339-3p.长链非编码RNA FAM66C预测肺腺癌患者预后不良,并通过miR-339-3p调节细胞增殖和转移。
J Cardiothorac Surg. 2025 Apr 2;20(1):175. doi: 10.1186/s13019-025-03374-1.
3
A Comprehensive Analysis Revealing BUB1B as a Potential Prognostic and Immunological Biomarker in Lung Adenocarcinoma.

本文引用的文献

1
Copper induces cell death by targeting lipoylated TCA cycle proteins.铜通过靶向脂酰化 TCA 循环蛋白诱导细胞死亡。
Science. 2022 Mar 18;375(6586):1254-1261. doi: 10.1126/science.abf0529. Epub 2022 Mar 17.
2
Long non-coding RNA FAM83A antisense RNA 1 (lncRNA FAM83A-AS1) targets microRNA-141-3p to regulate lung adenocarcinoma cell proliferation, migration, invasion, and epithelial-mesenchymal transition progression.长链非编码 RNA FAM83A 反义 RNA 1(lncRNA FAM83A-AS1)靶向 microRNA-141-3p 调控肺腺癌细胞增殖、迁移、侵袭和上皮间质转化进展。
Bioengineered. 2022 Mar;13(3):4964-4977. doi: 10.1080/21655979.2022.2037871.
3
一项综合分析揭示BUB1B作为肺腺癌潜在的预后和免疫生物标志物。
Int J Mol Sci. 2025 Feb 26;26(5):2061. doi: 10.3390/ijms26052061.
4
Identification of anoikis-related long non-coding RNA signature as a novel prognostic model in lung adenocarcinoma.鉴定与失巢凋亡相关的长链非编码RNA特征作为肺腺癌的一种新型预后模型。
Transl Cancer Res. 2024 Oct 31;13(10):5458-5472. doi: 10.21037/tcr-24-264. Epub 2024 Oct 18.
A novel pyroptosis-related lncRNA signature for prognostic prediction in patients with lung adenocarcinoma.
一种新型与细胞焦亡相关的长链非编码 RNA 标志物用于肺腺癌患者的预后预测。
Bioengineered. 2021 Dec;12(1):5932-5949. doi: 10.1080/21655979.2021.1972078.
4
Overcoming the compensatory elevation of NRF2 renders hepatocellular carcinoma cells more vulnerable to disulfiram/copper-induced ferroptosis.克服 NRF2 的代偿性升高使肝癌细胞对双硫仑/铜诱导的铁死亡更敏感。
Redox Biol. 2021 Oct;46:102122. doi: 10.1016/j.redox.2021.102122. Epub 2021 Aug 31.
5
Long noncoding RNA FAM66C promotes tumor progression and glycolysis in intrahepatic cholangiocarcinoma by regulating hsa-miR-23b-3p/KCND2 axis.长链非编码 RNA FAM66C 通过调控 hsa-miR-23b-3p/KCND2 轴促进肝内胆管癌的肿瘤进展和糖酵解。
Environ Toxicol. 2021 Nov;36(11):2322-2332. doi: 10.1002/tox.23346. Epub 2021 Aug 21.
6
lncRNA CDKN2A-AS1 facilitates tumorigenesis and progression of epithelial ovarian cancer via modulating the SOSTDC1-mediated BMP-SMAD signaling pathway.长链非编码 RNA CDKN2A-AS1 通过调节 SOSTDC1 介导的 BMP-SMAD 信号通路促进上皮性卵巢癌的发生和发展。
Cell Cycle. 2021 Jun;20(12):1147-1162. doi: 10.1080/15384101.2021.1924947. Epub 2021 Jun 10.
7
mA-related lncRNAs are potential biomarkers for predicting prognoses and immune responses in patients with LUAD.与毫安相关的长链非编码RNA是预测肺腺癌患者预后和免疫反应的潜在生物标志物。
Mol Ther Nucleic Acids. 2021 Apr 9;24:780-791. doi: 10.1016/j.omtn.2021.04.003. eCollection 2021 Jun 4.
8
LncRNA FAM83A-AS1 promotes lung adenocarcinoma progression by enhancing the pre-mRNA stability of FAM83A.长链非编码 RNA FAM83A-AS1 通过增强 FAM83A 的前体 mRNA 稳定性促进肺腺癌的进展。
Thorac Cancer. 2021 May;12(10):1495-1502. doi: 10.1111/1759-7714.13928. Epub 2021 Mar 9.
9
Immune Resistance in Lung Adenocarcinoma.肺腺癌中的免疫抵抗
Cancers (Basel). 2021 Jan 21;13(3):384. doi: 10.3390/cancers13030384.
10
Inhibiting NLRP3 inflammasome activation prevents copper-induced neuropathology in a murine model of Wilson's disease.抑制 NLRP3 炎性小体的激活可预防威尔逊病小鼠模型中的铜诱导的神经病理学。
Cell Death Dis. 2021 Jan 18;12(1):87. doi: 10.1038/s41419-021-03397-1.