Suppr超能文献

miR-145 通过靶向 Arpc5 及随后的细胞骨架重塑来调节小鼠初级颗粒细胞中的类固醇生成。

MiR-145 regulates steroidogenesis in mouse primary granulosa cells by targeting Arpc5 and subsequent cytoskeleton remodeling.

机构信息

Department of Obstetrics and Gynecology, Guiyang Maternity and Child Health Care Hospital, Guizhou 550003, People's Republic of China.

Department of Obstetrics and Gynecology, Tongji Hospital, Tongji Medical College, Huazhong University of Science and Technology, Hubei 430030, People's Republic of China.

出版信息

J Reprod Dev. 2023 Jun 6;69(3):154-162. doi: 10.1262/jrd.2022-137. Epub 2023 Apr 18.

Abstract

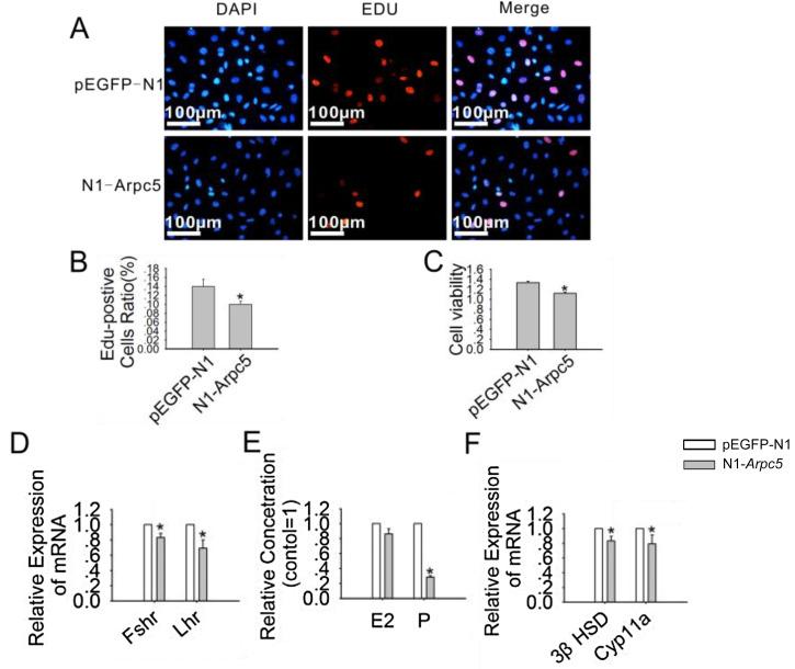
MicroRNA (miR)-145 is enriched in the follicular granulosa cells (GCs) of 3-week-old mice. Downregulating miR-145 inhibits the proliferation and differentiation of GCs and induces evident changes in their cytoskeleton. In this study, we examined how miR-145 induces cytoskeletal changes in mouse GCs and its potential mechanism in regulating GC steroidogenesis. We found that actin related protein 2/3 complex subunit 5 (Arpc5) is a target of miR-145. The miR-145 antagomir increased ARPC5 expression but not β-ACTIN, β-TUBULIN, and PAXILLIN expression. Arpc5 overexpression inhibited GC proliferation, differentiation, and progesterone synthesis. Furthermore, the expression of progesterone synthesis-associated enzymes was downregulated in the Arpc5 overexpression group, and the GC cytoskeleton exhibited evident changes. We conclude that Arpc5, a new target of miR-145, regulates primary GC proliferation and progesterone production by regulating the cytoskeleton remodeling.

摘要

miR-145 在 3 周龄小鼠的卵泡颗粒细胞(GC)中富集。下调 miR-145 抑制 GC 的增殖和分化,并诱导其细胞骨架发生明显变化。在这项研究中,我们研究了 miR-145 如何诱导小鼠 GC 中的细胞骨架变化及其在调节 GC 类固醇生成中的潜在机制。我们发现肌动蛋白相关蛋白 2/3 复合物亚基 5(Arpc5)是 miR-145 的靶标。miR-145 拮抗剂增加了 ARPC5 的表达,但不增加 β-肌动蛋白、β-微管蛋白和桩蛋白的表达。Arpc5 过表达抑制 GC 的增殖、分化和孕酮合成。此外,在 Arpc5 过表达组中,与孕酮合成相关的酶的表达下调,GC 细胞骨架发生明显变化。我们得出结论,Arpc5 是 miR-145 的一个新靶标,通过调节细胞骨架重塑来调节初级 GC 的增殖和孕酮产生。

https://cdn.ncbi.nlm.nih.gov/pmc/blobs/a833/10267586/724a291da135/jrd-69-154-g001.jpg

文献AI研究员

20分钟写一篇综述,助力文献阅读效率提升50倍。

立即体验

用中文搜PubMed

大模型驱动的PubMed中文搜索引擎

马上搜索

文档翻译

学术文献翻译模型,支持多种主流文档格式。

立即体验