Department of Computational and Systems Biology, University of Pittsburgh, Pittsburgh, USA.
Joint Carnegie Mellon University - University of Pittsburgh PhD Program in Computational Biology, Pittsburgh, USA.
Respir Res. 2023 Apr 21;24(1):116. doi: 10.1186/s12931-023-02419-0.
Idiopathic Pulmonary Fibrosis (IPF) is an age-associated progressive lung disease with accumulation of scar tissue impairing gas exchange. Previous high-throughput studies elucidated the role of cellular heterogeneity and molecular pathways in advanced disease. However, critical pathogenic pathways occurring in the transition of fibroblasts from normal to profibrotic have been largely overlooked.
We used single cell transcriptomics (scRNA-seq) from lungs of healthy controls and IPF patients (lower and upper lobes). We identified fibroblast subclusters, genes and pathways associated with early disease. Immunofluorescence assays validated the role of MOXD1 early in fibrosis.
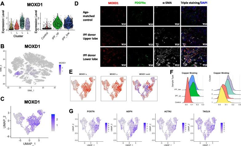
We identified four distinct fibroblast subgroups, including one marking the normal-to-profibrotic state transition. Our results show for the first time that global downregulation of ribosomal proteins and significant upregulation of the majority of copper-binding proteins, including MOXD1, mark the IPF transition. We find no significant differences in gene expression in IPF upper and lower lobe samples, which were selected to have low and high degree of fibrosis, respectively.
Early events during IPF onset in fibroblasts include dysregulation of ribosomal and copper-binding proteins. Fibroblasts in early stage IPF may have already acquired a profibrotic phenotype while hallmarks of advanced disease, including fibroblast foci and honeycomb formation, are still not evident. The new transitional fibroblasts we discover could prove very important for studying the role of fibroblast plasticity in disease progression and help develop early diagnosis tools and therapeutic interventions targeting earlier disease states.
特发性肺纤维化(IPF)是一种与年龄相关的进行性肺部疾病,其特征是疤痕组织的积累,从而损害气体交换。先前的高通量研究阐明了细胞异质性和分子途径在晚期疾病中的作用。然而,在成纤维细胞从正常向致纤维化的过渡过程中发生的关键致病途径在很大程度上被忽视了。
我们使用来自健康对照者和 IPF 患者(下叶和上叶)肺部的单细胞转录组学(scRNA-seq)。我们鉴定了与早期疾病相关的成纤维细胞亚群、基因和途径。免疫荧光测定验证了 MOXD1 在纤维化早期的作用。
我们鉴定出了四个不同的成纤维细胞亚群,其中一个标记了正常向致纤维化的状态转变。我们的研究结果首次表明,核糖体蛋白的全面下调和大多数铜结合蛋白(包括 MOXD1)的显著上调标志着 IPF 的转变。我们发现在 IPF 上叶和下叶样本中的基因表达没有显著差异,这些样本分别选择具有低纤维化和高纤维化程度。
成纤维细胞中 IPF 发病早期的事件包括核糖体和铜结合蛋白的失调。在早期 IPF 中,成纤维细胞可能已经获得了致纤维化表型,而晚期疾病的特征,包括成纤维细胞灶和蜂窝状形成,仍然不明显。我们发现的新的过渡性成纤维细胞对于研究成纤维细胞可塑性在疾病进展中的作用以及帮助开发针对早期疾病状态的早期诊断工具和治疗干预措施可能非常重要。