• 文献检索
  • 文档翻译
  • 深度研究
  • 学术资讯
  • Suppr Zotero 插件Zotero 插件
  • 邀请有礼
  • 套餐&价格
  • 历史记录
应用&插件
Suppr Zotero 插件Zotero 插件浏览器插件Mac 客户端Windows 客户端微信小程序
定价
高级版会员购买积分包购买API积分包
服务
文献检索文档翻译深度研究API 文档MCP 服务
关于我们
关于 Suppr公司介绍联系我们用户协议隐私条款
关注我们

Suppr 超能文献

核心技术专利:CN118964589B侵权必究
粤ICP备2023148730 号-1Suppr @ 2026

文献检索

告别复杂PubMed语法,用中文像聊天一样搜索,搜遍4000万医学文献。AI智能推荐,让科研检索更轻松。

立即免费搜索

文件翻译

保留排版,准确专业,支持PDF/Word/PPT等文件格式,支持 12+语言互译。

免费翻译文档

深度研究

AI帮你快速写综述,25分钟生成高质量综述,智能提取关键信息,辅助科研写作。

立即免费体验

NF-κB/p52 增强 ETS1 在全基因组范围内的结合以促进神经胶质瘤进展。

NF-κB/p52 augments ETS1 binding genome-wide to promote glioma progression.

机构信息

School of Biological Sciences (SBS), Nanyang Technological University (NTU), 60 Nanyang Drive, Singapore, 637551, Singapore.

Institute of Molecular and Cell Biology (IMCB), A*STAR, Singapore, 138673, Singapore.

出版信息

Commun Biol. 2023 Apr 22;6(1):445. doi: 10.1038/s42003-023-04821-2.

DOI:10.1038/s42003-023-04821-2
PMID:37087499
原文链接:https://pmc.ncbi.nlm.nih.gov/articles/PMC10122670/
Abstract

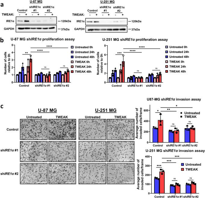
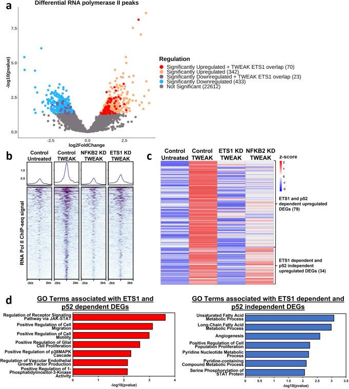
Gliomas are highly invasive and chemoresistant cancers, making them challenging to treat. Chronic inflammation is a key driver of glioma progression as it promotes aberrant activation of inflammatory pathways such as NF-κB signalling, which drives cancer cell invasion and angiogenesis. NF-κB factors typically dimerise with its own family members, but emerging evidence of their promiscuous interactions with other oncogenic factors has been reported to promote transcription of new target genes and function. Here, we show that non-canonical NF-κB activation directly regulates p52 at the ETS1 promoter, activating its expression. This impacts the genomic and transcriptional landscape of ETS1 in a glioma-specific manner. We further show that enhanced non-canonical NF-κB signalling promotes the co-localisation of p52 and ETS1, resulting in transcriptional activation of non-κB and/or non-ETS glioma-promoting genes. We conclude that p52-induced ETS1 overexpression in glioma cells remodels the genome-wide regulatory network of p52 and ETS1 to transcriptionally drive cancer progression.

摘要

神经胶质瘤是一种高度侵袭性和耐药性的癌症,治疗起来具有挑战性。慢性炎症是神经胶质瘤进展的关键驱动因素,因为它促进了炎症途径的异常激活,如 NF-κB 信号通路,从而推动癌细胞侵袭和血管生成。NF-κB 因子通常与自身家族成员形成二聚体,但最近有证据表明它们与其他致癌因子的混杂相互作用会促进新靶基因的转录和功能。在这里,我们表明非经典 NF-κB 激活直接调节 ETS1 启动子上的 p52,从而激活其表达。这以神经胶质瘤特异性的方式影响 ETS1 的基因组和转录景观。我们进一步表明,增强的非经典 NF-κB 信号促进了 p52 和 ETS1 的共定位,导致非 κB 和/或非 ETS 神经胶质瘤促进基因的转录激活。我们得出结论,神经胶质瘤细胞中 p52 诱导的 ETS1 过表达重塑了 p52 和 ETS1 的全基因组调控网络,从而转录驱动癌症进展。

https://cdn.ncbi.nlm.nih.gov/pmc/blobs/1fba/10122670/6501fbabfd5f/42003_2023_4821_Fig5_HTML.jpg
https://cdn.ncbi.nlm.nih.gov/pmc/blobs/1fba/10122670/46a500f50c8d/42003_2023_4821_Fig1_HTML.jpg
https://cdn.ncbi.nlm.nih.gov/pmc/blobs/1fba/10122670/d3ef69cb65b5/42003_2023_4821_Fig2_HTML.jpg
https://cdn.ncbi.nlm.nih.gov/pmc/blobs/1fba/10122670/d5241501627c/42003_2023_4821_Fig3_HTML.jpg
https://cdn.ncbi.nlm.nih.gov/pmc/blobs/1fba/10122670/5bd2669964d9/42003_2023_4821_Fig4_HTML.jpg
https://cdn.ncbi.nlm.nih.gov/pmc/blobs/1fba/10122670/6501fbabfd5f/42003_2023_4821_Fig5_HTML.jpg
https://cdn.ncbi.nlm.nih.gov/pmc/blobs/1fba/10122670/46a500f50c8d/42003_2023_4821_Fig1_HTML.jpg
https://cdn.ncbi.nlm.nih.gov/pmc/blobs/1fba/10122670/d3ef69cb65b5/42003_2023_4821_Fig2_HTML.jpg
https://cdn.ncbi.nlm.nih.gov/pmc/blobs/1fba/10122670/d5241501627c/42003_2023_4821_Fig3_HTML.jpg
https://cdn.ncbi.nlm.nih.gov/pmc/blobs/1fba/10122670/5bd2669964d9/42003_2023_4821_Fig4_HTML.jpg
https://cdn.ncbi.nlm.nih.gov/pmc/blobs/1fba/10122670/6501fbabfd5f/42003_2023_4821_Fig5_HTML.jpg

相似文献

1
NF-κB/p52 augments ETS1 binding genome-wide to promote glioma progression.NF-κB/p52 增强 ETS1 在全基因组范围内的结合以促进神经胶质瘤进展。
Commun Biol. 2023 Apr 22;6(1):445. doi: 10.1038/s42003-023-04821-2.
2
Structural basis for reactivating the mutant TERT promoter by cooperative binding of p52 and ETS1.通过 p52 和 ETS1 的协同结合重新激活突变 TERT 启动子的结构基础。
Nat Commun. 2018 Aug 9;9(1):3183. doi: 10.1038/s41467-018-05644-0.
3
Non-canonical NF-κB signalling and ETS1/2 cooperatively drive C250T mutant TERT promoter activation.非经典NF-κB信号通路与ETS1/2协同驱动C250T突变型TERT启动子激活。
Nat Cell Biol. 2015 Oct;17(10):1327-38. doi: 10.1038/ncb3240. Epub 2015 Sep 21.
4
Aberrant non-canonical NF-κB signalling reprograms the epigenome landscape to drive oncogenic transcriptomes in multiple myeloma.异常的非经典 NF-κB 信号转导重新编程表观基因组景观,以驱动多发性骨髓瘤中的致癌转录组。
Nat Commun. 2024 Mar 21;15(1):2513. doi: 10.1038/s41467-024-46728-4.
5
A roadmap of constitutive NF-κB activity in Hodgkin lymphoma: Dominant roles of p50 and p52 revealed by genome-wide analyses.霍奇金淋巴瘤中组成型核因子-κB活性的路线图:全基因组分析揭示p50和p52的主导作用
Genome Med. 2016 Mar 17;8(1):28. doi: 10.1186/s13073-016-0280-5.
6
Tumor necrosis factor-like weak inducer of apoptosis (TWEAK) promotes glioma cell invasion through induction of NF-κB-inducing kinase (NIK) and noncanonical NF-κB signaling.肿瘤坏死因子样凋亡微弱诱导剂(TWEAK)通过诱导NF-κB诱导激酶(NIK)和非经典NF-κB信号传导促进胶质瘤细胞侵袭。
Mol Cancer. 2015 Jan 27;14(1):9. doi: 10.1186/s12943-014-0273-1.
7
Long non-coding RNA PAXIP1-AS1 facilitates cell invasion and angiogenesis of glioma by recruiting transcription factor ETS1 to upregulate KIF14 expression.长链非编码 RNA PAXIP1-AS1 通过募集转录因子 ETS1 上调 KIF14 表达促进胶质瘤细胞侵袭和血管生成。
J Exp Clin Cancer Res. 2019 Dec 10;38(1):486. doi: 10.1186/s13046-019-1474-7.
8
Role for protein kinase Ctheta (PKCtheta) in TCR/CD28-mediated signaling through the canonical but not the non-canonical pathway for NF-kappaB activation.蛋白激酶Cθ(PKCθ)在通过经典而非非经典途径激活核因子κB的TCR/CD28介导的信号传导中的作用。
J Biol Chem. 2005 Jan 14;280(2):1217-23. doi: 10.1074/jbc.M409492200. Epub 2004 Nov 9.
9
Alternative NF-κB signaling promotes colorectal tumorigenesis through transcriptionally upregulating Bcl-3.替代 NF-κB 信号通过转录上调 Bcl-3 促进结直肠肿瘤发生。
Oncogene. 2018 Nov;37(44):5887-5900. doi: 10.1038/s41388-018-0363-4. Epub 2018 Jul 4.
10
p53 represses cyclin D1 transcription through down regulation of Bcl-3 and inducing increased association of the p52 NF-kappaB subunit with histone deacetylase 1.p53通过下调Bcl-3并诱导p52 NF-κB亚基与组蛋白去乙酰化酶1的结合增加来抑制细胞周期蛋白D1的转录。
Mol Cell Biol. 2003 Jul;23(13):4713-27. doi: 10.1128/MCB.23.13.4713-4727.2003.

引用本文的文献

1
Dishevelled-1 regulates global transcriptomic changes and associates with ETS1 transcription factor.Dishevelled-1调节整体转录组变化并与ETS1转录因子相关联。
Nat Commun. 2025 Jul 8;16(1):6288. doi: 10.1038/s41467-025-61551-1.
2
The Prognostic Significance of TMSB4X in Glioma Patients.TMSB4X在胶质瘤患者中的预后意义
Int J Gen Med. 2025 Jun 6;18:2923-2940. doi: 10.2147/IJGM.S521390. eCollection 2025.
3
TWEAK/Fn14 signalling driven super-enhancer reprogramming promotes pro-metastatic metabolic rewiring in triple-negative breast cancer.

本文引用的文献

1
Transcriptional Regulation during Aberrant Activation of NF-κB Signalling in Cancer.癌症中 NF-κB 信号异常激活时的转录调控。
Cells. 2023 Mar 2;12(5):788. doi: 10.3390/cells12050788.
2
Sustained activation of non-canonical NF-κB signalling drives glycolytic reprogramming in doxorubicin-resistant DLBCL.非经典NF-κB信号通路的持续激活驱动多柔比星耐药弥漫性大B细胞淋巴瘤中的糖酵解重编程。
Leukemia. 2023 Feb;37(2):441-452. doi: 10.1038/s41375-022-01769-w. Epub 2022 Nov 30.
3
Uncovering a Key Role of ETS1 on Vascular Abnormality in Glioblastoma.
TWEAK/Fn14 信号驱动的超级增强子重编程促进三阴性乳腺癌的促转移代谢重排。
Nat Commun. 2024 Jul 5;15(1):5638. doi: 10.1038/s41467-024-50071-z.
4
Transcriptional Regulation during Aberrant Activation of NF-κB Signalling in Cancer.癌症中 NF-κB 信号异常激活时的转录调控。
Cells. 2023 Mar 2;12(5):788. doi: 10.3390/cells12050788.
揭示 ETS1 在胶质母细胞瘤血管异常中的关键作用。
Pathol Oncol Res. 2021 Nov 19;27:1609997. doi: 10.3389/pore.2021.1609997. eCollection 2021.
4
PANTHER: Making genome-scale phylogenetics accessible to all.PANTHER:让所有人大开眼界的基因组系统发生学。
Protein Sci. 2022 Jan;31(1):8-22. doi: 10.1002/pro.4218. Epub 2021 Nov 25.
5
ELK4 promotes the development of gastric cancer by inducing M2 polarization of macrophages through regulation of the KDM5A-PJA2-KSR1 axis.ELK4 通过调节 KDM5A-PJA2-KSR1 轴诱导巨噬细胞 M2 极化促进胃癌的发展。
J Transl Med. 2021 Aug 9;19(1):342. doi: 10.1186/s12967-021-02915-1.
6
Topography of transcriptionally active chromatin in glioblastoma.胶质母细胞瘤中转录活跃染色质的拓扑结构。
Sci Adv. 2021 Apr 30;7(18). doi: 10.1126/sciadv.abd4676. Print 2021 Apr.
7
Physical confinement during cancer cell migration triggers therapeutic resistance and cancer stem cell-like behavior.癌细胞迁移过程中的物理束缚会引发治疗抵抗和类似癌症干细胞的行为。
Cancer Lett. 2021 May 28;506:142-151. doi: 10.1016/j.canlet.2021.01.020. Epub 2021 Feb 25.
8
Inflammatory Mediators in Glioma Microenvironment Play a Dual Role in Gliomagenesis and Mesenchymal Stem Cell Homing: Implication for Cellular Therapy.胶质瘤微环境中的炎症介质在胶质瘤发生和间充质干细胞归巢中起双重作用:对细胞治疗的启示
Mayo Clin Proc Innov Qual Outcomes. 2020 Aug 5;4(4):443-459. doi: 10.1016/j.mayocpiqo.2020.04.006. eCollection 2020 Aug.
9
Visualizing and interpreting cancer genomics data via the Xena platform.通过Xena平台可视化和解读癌症基因组学数据。
Nat Biotechnol. 2020 Jun;38(6):675-678. doi: 10.1038/s41587-020-0546-8.
10
The transcription factor FLI1 promotes cancer progression by affecting cell cycle regulation.转录因子 FLI1 通过影响细胞周期调控促进癌症进展。
Int J Cancer. 2020 Jul 1;147(1):189-201. doi: 10.1002/ijc.32831. Epub 2020 Jan 7.