Suppr超能文献

新型预后标志物和个性化治疗策略在胶质瘤患者线粒体相关基因中的研究进展

Novel prognostic features and personalized treatment strategies for mitochondria-related genes in glioma patients.

机构信息

Department of Neurosurgery, Zhongnan Hospital, Wuhan University, Wuhan, China.

Department of Neurosurgery, Affiliated Hospital of Youjiang Medical University for Nationalities, Baise, China.

出版信息

Front Endocrinol (Lausanne). 2023 Apr 5;14:1172182. doi: 10.3389/fendo.2023.1172182. eCollection 2023.

Abstract

BACKGROUND

Gliomas are the most common intracranial nervous system tumours that are highly malignant and aggressive, and mitochondria are an important marker of metabolic reprogramming of tumour cells, the prognosis of which cannot be accurately predicted by current histopathology. Therefore, Identify a mitochondrial gene with immune-related features that could be used to predict the prognosis of glioma patients.

METHODS

Gliomas data were downloaded from the TCGA database and mitochondrial-associated genes were obtained from the MITOCARTA 3.0 dataset. The CGGA, kamoun and gravendeel databases were used as external datasets. LASSO(Least absolute shrinkage and selection operator) regression was applied to identify prognostic features, and area and nomograms under the ROC(Receiver Operating Characteristic) curve were used to assess the robustness of the model. Single sample genomic enrichment analysis (ssGSEA) was employed to explore the relationship between model genes and immune infiltration, and drug sensitivity was used to identify targeting drugs. Cellular studies were then performed to demonstrate drug killing against tumours.

RESULTS

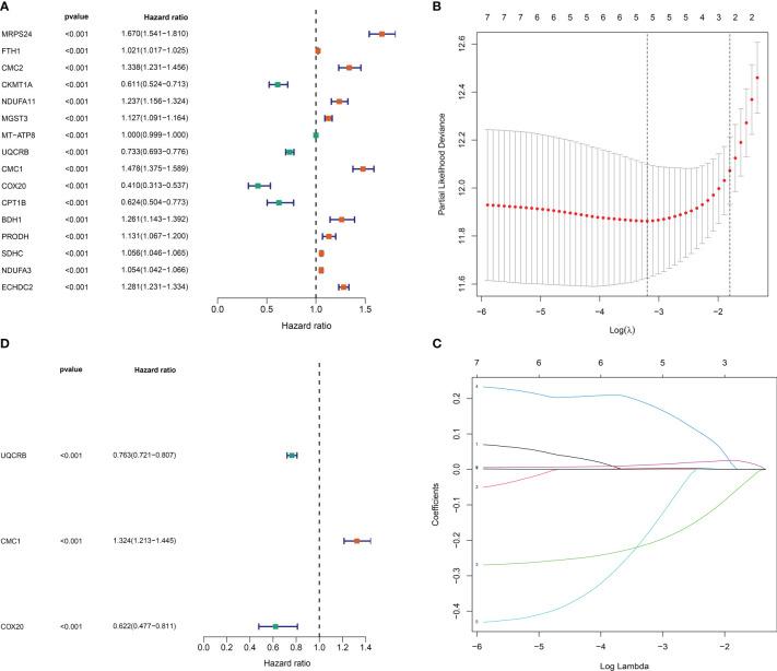
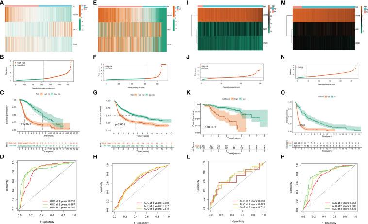
COX assembly mitochondrial protein homolog (), Cytochrome c oxidase protein 20 homolog () and Cytochrome b-c1 complex subunit 7 () were identified as prognostic key genes in glioma, with , progressively increasing and progressively decreasing with decreasing risk scores. ROC curve analysis of the TCGA training set model yielded AUC (Area Under The Curve) values >0.8 for 1-, 2- and 3-year survival, and the model was associated with both CD8+ T cells and immune checkpoints. Finally, using cellMiner database and molecular docking, it was confirmed that binds covalently to Amonafide lysine at position 78 and threonine at position 82, while cellular assays showed that Amonafide inhibits glioma migration and invasion.

CONCLUSION

Our three mitochondrial genomic composition-related features accurately predict Survival in glioma patients, and we also provide glioma chemotherapeutic agents that may be mitochondria-related targets.

摘要

背景

神经胶质瘤是最常见的颅内神经系统肿瘤,高度恶性和侵袭性强,而线粒体是肿瘤细胞代谢重编程的重要标志,目前的组织病理学无法准确预测其预后。因此,我们需要确定一种具有免疫相关特征的线粒体基因,以预测神经胶质瘤患者的预后。

方法

我们从 TCGA 数据库下载神经胶质瘤数据,并从 MITOCARTA 3.0 数据集获取线粒体相关基因。CGGA、kamoun 和 gravendeel 数据库被用作外部数据集。我们应用 LASSO(最小绝对收缩和选择算子)回归来识别预后特征,并使用 ROC(Receiver Operating Characteristic)曲线下的面积和列线图评估模型的稳健性。我们还进行了单样本基因组富集分析(ssGSEA),以探讨模型基因与免疫浸润之间的关系,并确定药物敏感性,以识别靶向药物。然后进行细胞研究,以证明药物对肿瘤的杀伤作用。

结果

我们鉴定出 COX 组装线粒体蛋白同源物()、细胞色素 c 氧化酶蛋白 20 同源物()和细胞色素 b-c1 复合物亚基 7()是神经胶质瘤的预后关键基因,随着风险评分的降低,和 表达逐渐增加,而 表达逐渐减少。TCGA 训练集模型的 ROC 曲线分析得出,1 年、2 年和 3 年生存率的 AUC(曲线下面积)值均>0.8,并且该模型与 CD8+T 细胞和免疫检查点有关。最后,我们使用细胞 Miner 数据库和分子对接,确认 与 Amonafide 的赖氨酸 78 位和苏氨酸 82 位发生共价结合,而细胞实验表明 Amonafide 抑制神经胶质瘤的迁移和侵袭。

结论

我们的三个与线粒体基因组组成相关的特征可以准确预测神经胶质瘤患者的生存情况,并且我们还提供了可能与线粒体相关的神经胶质瘤化疗药物靶点。

https://cdn.ncbi.nlm.nih.gov/pmc/blobs/d19d/10113561/70eec3228262/fendo-14-1172182-g001.jpg

文献AI研究员

20分钟写一篇综述,助力文献阅读效率提升50倍。

立即体验

用中文搜PubMed

大模型驱动的PubMed中文搜索引擎

马上搜索

文档翻译

学术文献翻译模型,支持多种主流文档格式。

立即体验