Suppr超能文献

通过生物信息学分析和功能实验鉴定与哮喘相关的 CYCS 及其临床价值评估。

The Identification and Clinical Value Evaluation of CYCS Related to Asthma through Bioinformatics Analysis and Functional Experiments.

机构信息

Department of Pulmonary Medicine, Minhang Hospital, Fudan University, 170 Xinsong Road, Shanghai, China 201199.

Department of Pulmonary Medicine, Zhongshan Hospital, Fudan University, 180 Fenglin Road, Shanghai, China 200032.

出版信息

Dis Markers. 2023 Apr 14;2023:5746940. doi: 10.1155/2023/5746940. eCollection 2023.

Abstract

BACKGROUND

Asthma is one of the most common respiratory diseases and one of the largest burdens of health care resources across the world. This study is aimed at using bioinformatics methods to find effective clinical indicators for asthma and conducting experimental validation.

METHODS

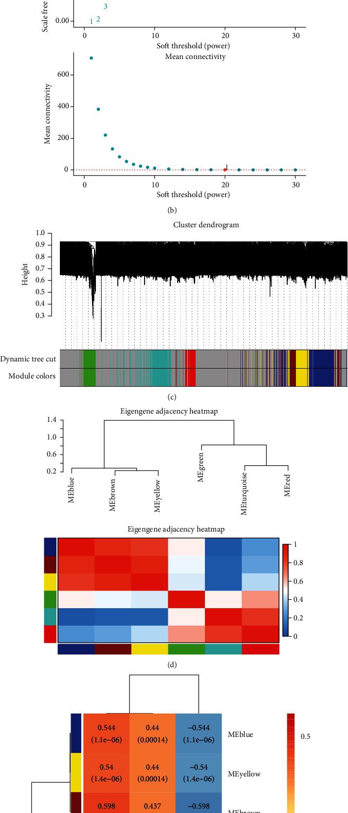
We downloaded GSE64913 data and performed differentially expressed gene (DEG) screening. Weighted gene coexpression network analysis (WGCNA) on DEGs was applied to identify key module most associated with asthma for protein-protein interaction (PPI) analysis. According to the degree value, ten genes were obtained and subjected to expression analysis and receiver operating characteristic (ROC) analysis. Next, key genes were screened for expression analysis and immunological analysis. Finally, cell counting kit-8 (CCK-8) and qRT-PCR were also conducted to observe the influence of hub gene on cell proliferation and inflammatory cytokines.

RESULTS

From the GSE64913 dataset, 711 upregulated and 684 downregulated DEGs were found. In WGCNA, the top 10 genes in the key module were examined by expression analysis in asthma, and CYCS was determined as an asthma-related oncogene with a good predictive ability for the prognosis of asthmatic patients. CYCS is significantly associated with immune cells, such as HHLA2, IDO1, TGFBR1, and CCL18 and promoted the proliferation of asthmatic cells in vitro.

CONCLUSION

CYCS plays an oncogenic role in the pathophysiology of asthma, indicating that this gene may become a novel diagnostic biomarker and promising target of asthma treatment.

摘要

背景

哮喘是最常见的呼吸道疾病之一,也是全球医疗资源负担最大的疾病之一。本研究旨在使用生物信息学方法寻找哮喘的有效临床指标,并进行实验验证。

方法

我们下载了 GSE64913 数据并进行了差异表达基因(DEG)筛选。对 DEGs 进行加权基因共表达网络分析(WGCNA),以识别与哮喘最相关的关键模块进行蛋白质-蛋白质相互作用(PPI)分析。根据度值,获得了十个基因,并进行了表达分析和接收者操作特征(ROC)分析。接下来,筛选关键基因进行表达分析和免疫分析。最后,还进行了细胞计数试剂盒-8(CCK-8)和 qRT-PCR 以观察枢纽基因对细胞增殖和炎症细胞因子的影响。

结果

从 GSE64913 数据集发现 711 个上调和 684 个下调的 DEG。在 WGCNA 中,通过哮喘患者的表达分析检查了关键模块中的前 10 个基因,CYCS 被确定为与哮喘相关的癌基因,对哮喘患者的预后具有良好的预测能力。CYCS 与 HHLA2、IDO1、TGFBR1 和 CCL18 等免疫细胞显著相关,并促进哮喘细胞的体外增殖。

结论

CYCS 在哮喘的病理生理学中发挥致癌作用,表明该基因可能成为哮喘诊断的新型生物标志物和有前途的治疗靶点。

https://cdn.ncbi.nlm.nih.gov/pmc/blobs/80cd/10121352/6f8902fe74d0/DM2023-5746940.001.jpg

文献AI研究员

20分钟写一篇综述,助力文献阅读效率提升50倍。

立即体验

用中文搜PubMed

大模型驱动的PubMed中文搜索引擎

马上搜索

文档翻译

学术文献翻译模型,支持多种主流文档格式。

立即体验