Phan Thanh Huyen, Shi Huaikai, Denes Christopher E, Cole Alexander J, Wang Yiwei, Cheng Yuen Yee, Hesselson Daniel, Roelofs Susan H, Neely Graham Gregory, Jang Jun-Hyeog, Chrzanowski Wojciech
The University of Sydney, Sydney Nano Institute, Faculty of Medicine and Health, Sydney School of Pharmacy, Pharmacy and Bank Building A15, Camperdown, NSW, 2006, Australia.
Burns Research and Reconstructive Surgery, ANZAC Research Institute, Concord Hospital, University of Sydney, Sydney, Australia.
Biomater Res. 2023 Apr 26;27(1):35. doi: 10.1186/s40824-023-00366-x.
Respiratory diseases are the 2nd leading cause of death globally. The current treatments for chronic lung diseases are only supportive. Very few new classes of therapeutics have been introduced for lung diseases in the last 40 years, due to the lack of reliable lung models that enable rapid, cost-effective, and high-throughput testing. To accelerate the development of new therapeutics for lung diseases, we established two classes of lung-mimicking models: (i) healthy, and (ii) diseased lungs - COPD.
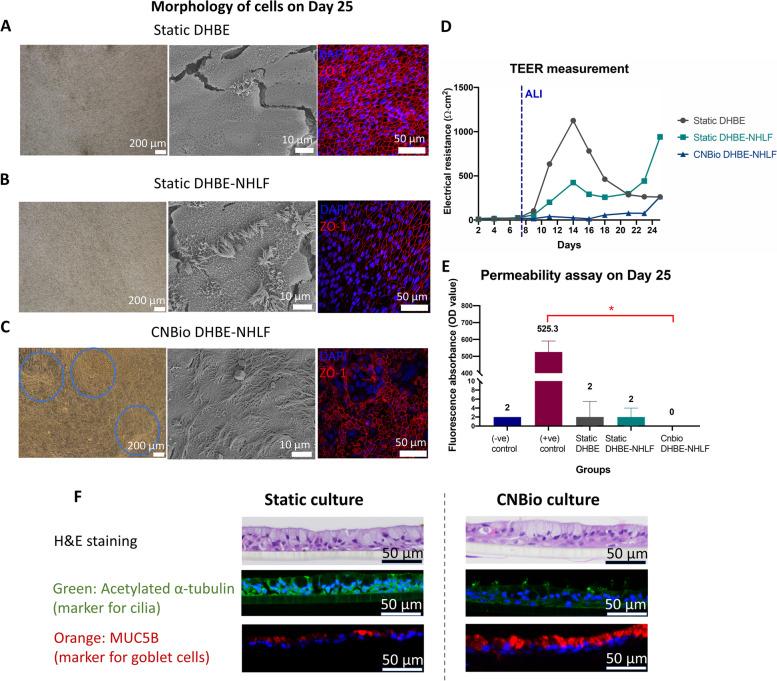
To establish models that mimic the lung complexity to different extents, we used five design components: (i) cell type, (ii) membrane structure/constitution, (iii) environmental conditions, (iv) cellular arrangement, (v) substrate, matrix structure and composition. To determine whether the lung models are reproducible and reliable, we developed a quality control (QC) strategy, which integrated the real-time and end-point quantitative and qualitative measurements of cellular barrier function, permeability, tight junctions, tissue structure, tissue composition, and cytokine secretion.
The healthy model is characterised by (i) continuous tight junctions, (ii) physiological cellular barrier function, (iii) a full thickness epithelium composed of multiple cell layers, and (iv) the presence of ciliated cells and goblet cells. Meanwhile, the disease model emulates human COPD disease: (i) dysfunctional cellular barrier function, (ii) depletion of ciliated cells, and (ii) overproduction of goblet cells. The models developed here have multiple competitive advantages when compared with existing in vitro lung models: (i) the macroscale enables multimodal and correlative characterisation of the same model system, (ii) the use of cells derived from patients that enables the creation of individual models for each patient for personalised medicine, (iii) the use of an extracellular matrix proteins interface, which promotes physiological cell adhesion and differentiation, (iv) media microcirculation that mimics the dynamic conditions in human lungs.
Our model can be utilised to test safety, efficacy, and superiority of new therapeutics as well as to test toxicity and injury induced by inhaled pollution or pathogens. It is envisaged that these models can also be used to test the protective function of new therapeutics for high-risk patients or workers exposed to occupational hazards.
呼吸系统疾病是全球第二大致死原因。目前慢性肺部疾病的治疗仅为支持性治疗。由于缺乏能够进行快速、经济高效且高通量测试的可靠肺部模型,在过去40年里,很少有新的治疗类别被引入用于肺部疾病治疗。为加速肺部疾病新疗法的开发,我们建立了两类模拟肺部的模型:(i)健康肺部模型,以及(ii)患病肺部模型——慢性阻塞性肺疾病(COPD)模型。
为建立在不同程度上模拟肺部复杂性的模型,我们使用了五个设计要素:(i)细胞类型,(ii)膜结构/组成,(iii)环境条件,(iv)细胞排列,(v)底物、基质结构和组成。为确定肺部模型是否具有可重复性和可靠性,我们制定了一种质量控制(QC)策略,该策略整合了对细胞屏障功能、通透性、紧密连接、组织结构、组织组成和细胞因子分泌的实时及终点定量和定性测量。
健康模型的特征为:(i)连续的紧密连接,(ii)生理细胞屏障功能,(iii)由多层细胞组成的全层上皮,以及(iv)存在纤毛细胞和杯状细胞。同时,疾病模型模拟人类COPD疾病:(i)细胞屏障功能失调,(ii)纤毛细胞减少,以及(iii)杯状细胞过度产生。与现有的体外肺部模型相比,此处开发的模型具有多个竞争优势:(i)宏观尺度能够对同一模型系统进行多模态和相关性表征,(ii)使用源自患者的细胞能够为每位患者创建个性化模型以用于个性化医疗,(iii)使用细胞外基质蛋白界面,可促进生理性细胞黏附和分化,(iv)模拟人肺动态条件的介质微循环。
我们的模型可用于测试新疗法的安全性、有效性和优越性,以及测试吸入污染或病原体引起的毒性和损伤。预计这些模型还可用于测试针对高危患者或暴露于职业危害的工人的新疗法的保护功能。